电脑桌面
添加内谋知识网--内谋文库,文书,范文下载到电脑桌面
安装后可以在桌面快捷访问

山西省吕梁市2023-2024学年中考化学最后冲刺浓缩精华卷含解析.doc

山西省吕梁市2023-2024学年中考化学最后冲刺浓缩精华卷含解析.doc_第1页
1/10
山西省吕梁市2023-2024学年中考化学最后冲刺浓缩精华卷含解析.doc_第2页
2/10
山西省吕梁市2023-2024学年中考化学最后冲刺浓缩精华卷含解析.doc_第3页
3/10
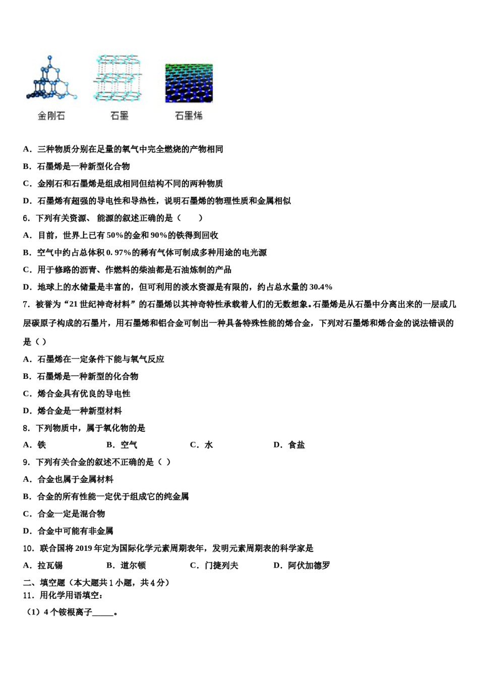
山西省吕梁市2023-2024学年中考化学最后冲刺浓缩精华卷注意事项:1.答题前,考生先将自己的姓名、准考证号填写清楚,将条形码准确粘贴在考生信息条形码粘贴区。2.选择题必须使用2B铅笔填涂;非选择题必须使用0.5毫米黑色字迹的签字笔书写,字体工整、笔迹清楚。3.请按照题号顺序在各题目的答题区域内作答,超出答题区域书写的答案无效;在草稿纸、试题卷上答题无效。4.保持卡面清洁,不要折叠,不要弄破、弄皱,不准使用涂改液、修正带、刮纸刀。一、单选题(本大题共10小题,共20分)1.下列关于“化学与生活”的认识不正确的是()A.在食品加工中,加入大量的食品添加剂,使食品既保鲜又美观B.食用铁强化酱油,有助于预防缺铁性贫血C.抵制使用一次性塑料袋,有利于长沙市创建文明城市D.回收处理废旧电池,有利于长沙市“两型”社会的建设2.下列有关溶液的说法不正确的是()A.可口可乐汽水和白蒲黄酒都属于溶液B.固体物质的溶解度不一定都随温度的升高而增大C.一定温度下,向氯化钠饱和溶液中加入水后会变成不饱和溶液D.某物质在100g溶剂里达到饱和状态时所溶解的质量就是该物质的溶解度3.由春入夏了,我们终于摆脱雾霾的困扰,下列有关雾霾的说法不正确的是A.产生雾霾天气气既有自然因素,也有人为因素B.燃放鞭炮,农村烧荒时焚烧秸秆等行为会产生大气污染物,加剧雾霾的形成C.汽车排放的废气能加剧雾霾的形成D.遇到雾霾,可以随时实施人工降雨应对,没有必要大惊小怪4.吸烟危害健康,烟气中含有两百多种有害物质,其中尼古丁(C10H14N2)对人体健康产生很大的危害。下列关于尼古丁的说法正确的是A.尼古丁中含有氮气B.尼古丁是由10个碳原子14个氢原子和2个氮原子构成C.尼古丁属于有机化合物D.尼古丁中碳氢元素质量比是10:145.2018年12月18日世界顶尖学术期刊《自然》发布了年度科学人物,位于榜首的是中国年仅22岁的曹原,他凭借重磅论文为超导体30年之寻打开新思路,他发现将两层石墨烯叠加在一起,当转角接近魔角(Magicangle)即1.1°、同时温度环境达到1.7K(-271°C)时,它们会表现出非常规超导电性。下图为金刚石、石墨和石墨烯的结构模型图,图中小球代表碳原子。下列说法不正确的是()A.三种物质分别在足量的氧气中完全燃烧的产物相同B.石墨烯是一种新型化合物C.金刚石和石墨烯是组成相同但结构不同的两种物质D.石墨烯有超强的导电性和导热性,说明石墨烯的物理性质和金属相似6.下列有关资源、能源的叙述正确的是()A.目前,世界上已有50%的金和90%的铁得到回收B.空气中约占总体积0.97%的稀有气体可制成多种用途的电光源C.用于修路的沥青、作燃料的柴油都是石油炼制的产品D.地球上的水储量是丰富的,但可利用的淡水资源是有限的,约占总水量的30.4%7.被誉为“21世纪神奇材料”的石墨烯以其神奇特性承载着人们的无数想象。石墨烯是从石墨中分离出来的一层或几层碳原子构成的石墨片,用石墨烯和铝合金可制出一种具备特殊性能的烯合金,下列对石墨烯和烯合金的说法错误的是()A.石墨烯在一定条件下能与氧气反应B.石墨烯是一种新型的化合物C.烯合金具有优良的导电性D.烯合金是一种新型材料8.下列物质中,属于氧化物的是A.铁B.空气C.水D.食盐9.下列有关合金的叙述不正确的是()A.合金也属于金属材料B.合金的所有性能一定优于组成它的纯金属C.合金一定是混合物D.合金中可能有非金属10.联合国将2019年定为国际化学元素周期表年,发明元素周期表的科学家是A.拉瓦锡B.道尔顿C.门捷列夫D.阿伏加德罗二、填空题(本大题共1小题,共4分)11.用化学用语填空:(1)4个铵根离子_____。(2)五氧化二氮分子_____。(3)由3个氧原子构成的单质分子_____。(4)雪碧饮料中的酸_____。三、计算题(本大题共1小题,共5分)12.称取NaCl和BaCl2的固体混合物32.5g,加入100g蒸馏水,完全溶解后向该混合溶液中逐滴加入质量分数为10%的Na2SO4溶液,反应生成BaSO4沉淀的质量与所加入的Na2SO4溶液的质量关系如下图所示。试回答下列问题:(1)完全反应后生成BaSO4沉淀___________g(2)恰好完全反应时所得溶液中溶质的质量分数是多...

1、当您付费下载文档后,您只拥有了使用权限,并不意味着购买了版权,文档只能用于自身使用,不得用于其他商业用途(如 [转卖]进行直接盈利或[编辑后售卖]进行间接盈利)。
2、本站所有内容均由合作方或网友上传,本站不对文档的完整性、权威性及其观点立场正确性做任何保证或承诺!文档内容仅供研究参考,付费前请自行鉴别。
3、如文档内容存在违规,或者侵犯商业秘密、侵犯著作权等,请点击“违规举报”。

碎片内容

山西省吕梁市2023-2024学年中考化学最后冲刺浓缩精华卷含解析.doc

确认删除?