电脑桌面
添加内谋知识网--内谋文库,文书,范文下载到电脑桌面
安装后可以在桌面快捷访问

山西省太原市实验中学2024年中考化学适应性模拟试题含解析.doc

山西省太原市实验中学2024年中考化学适应性模拟试题含解析.doc_第1页
1/10
山西省太原市实验中学2024年中考化学适应性模拟试题含解析.doc_第2页
2/10
山西省太原市实验中学2024年中考化学适应性模拟试题含解析.doc_第3页
3/10
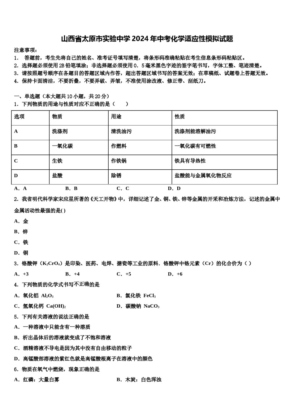
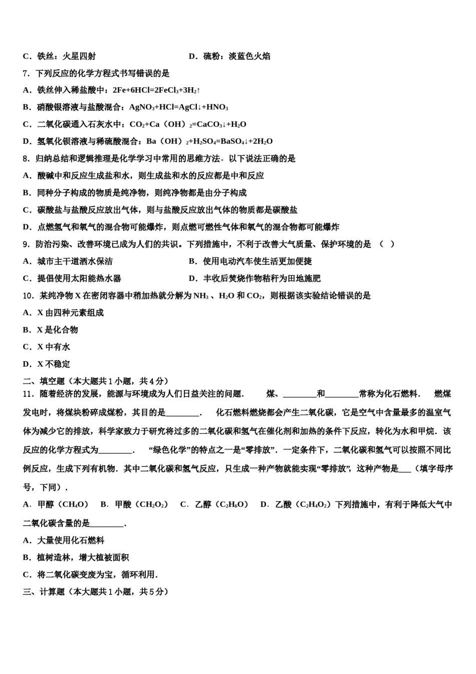
山西省太原市实验中学2024年中考化学适应性模拟试题注意事项:1.答题前,考生先将自己的姓名、准考证号填写清楚,将条形码准确粘贴在考生信息条形码粘贴区。2.选择题必须使用2B铅笔填涂;非选择题必须使用0.5毫米黑色字迹的签字笔书写,字体工整、笔迹清楚。3.请按照题号顺序在各题目的答题区域内作答,超出答题区域书写的答案无效;在草稿纸、试题卷上答题无效。4.保持卡面清洁,不要折叠,不要弄破、弄皱,不准使用涂改液、修正带、刮纸刀。一、单选题(本大题共10小题,共20分)1.下列物质的用途与性质对应不正确的是()选项物质用途性质A洗涤剂清洗油污洗涤剂能溶解油污B一氧化碳作燃料一氧化碳有可燃性C生铁作铁锅铁具有导热性D盐酸除锈盐酸能与金属氧化物反应A.AB.BC.CD.D2.我省明代科学家宋应星所著的《天工开物》中,详细记述了金、铜、铁、锌等金属的开采和冶炼方法,记述的金属中金属活动性最强的是()A.金B.锌C.铁D.铜3.铬酸钾(K2CrO4)是印染、医药、电焊、搪瓷等工业的原料.铬酸钾中铬元素(Cr)的化合价为()A.+3B.+4C.+5D.+64.下列物质的化学式书写不正确的是A.氧化铝Al2O3B.氯化铁FeCl3C.氢氧化钙Ca(OH)2D.碳酸钠NaCO35.下列有关溶液的说法正确的是A.一种溶液中只能含有一种溶质B.析出晶体后的溶液就变成了不饱和溶液C.酒精溶液不导电是因为其中没有自由移动的粒子D.高锰酸部溶液的紫红色就是高锰酸根离子在溶液中的颜色6.物质在氧气中燃烧,现象正确的是B.木炭:白色浑浊A.红磷:大量白雾C.铁丝:火星四射D.硫粉:淡蓝色火焰7.下列反应的化学方程式书写错误的是A.铁丝伸入稀盐酸中:2Fe+6HCl=2FeCl3+3H2↑B.硝酸银溶液与盐酸混合:AgNO3+HCl=AgCl↓+HNO3C.二氧化碳通入石灰水中:CO2+Ca(OH)2=CaCO3↓+H2OD.氢氧化钡溶液与稀硫酸混合:Ba(OH)2+H2SO4=BaSO4↓+2H2O8.归纳总结和逻辑推理是化学学习中常用的思维方法。以下说法正确的是A.酸碱中和反应生成盐和水,则生成盐和水的反应都是中和反应B.同种分子构成的物质是纯净物,则纯净物都是由分子构成C.碳酸盐与盐酸反应放出气体,则与盐酸反应放出气体的物质都是碳酸盐D.点燃氢气和氧气的混合物可能爆炸,则点燃可燃性气体和氧气的混合物都可能爆炸9.防治污染、改善环境已成为人们的共识。下列措施中,不利于改善大气质量、保护环境的是()A.城市主干道洒水保洁B.使用电动汽车使生活更加便捷C.提倡使用太阳能热水器D.丰收后焚烧作物秸秆为田地施肥10.某纯净物X在密闭容器中稍加热就分解为NH3、H2O和CO2,则根据该实验结论错误的是A.X由四种元素组成B.X是化合物C.X中有水D.X不稳定二、填空题(本大题共1小题,共4分)煤、________和________常称为化石燃料.燃煤11.随着经济的发展,能源与环境成为人们日益关注的问题.发电时,将煤块粉碎成煤粉,其目的是________.化石燃料燃烧都会产生二氧化碳,它是空气中含量最多的温室气体为减少它的排放,科学家致力于研究将过多的二氧化碳和氢气在催化剂和加热的条件下反应,转化为水和甲烷.该反应的化学方程式为________.“绿色化学”的特点之一是“零排放”.一定条件下,二氧化碳和氢气可以按照不同比例反应,生成下列有机物.其中二氧化碳和氢气反应,只生成一种产物就能实现“零排放”,这种产物是___(填字母序号,下同).B.甲酸(CH2O2)C.乙醇(C2H6O)D.乙酸(C2H4O2)下列措施中,有利于降低大气中A.甲醇(CH4O)二氧化碳含量的是________.A.大量使用化石燃料B.植树造林,增大植被面积C.将二氧化碳变废为宝,循环利用.三、计算题(本大题共1小题,共5分)12.某化学活动小组用稀盐酸对赤铁矿中Fe2O3含量进行测定(杂质不与盐酸反应且不溶于水),得到一黄色残液。为防止直接排放造成环境污染,对其进行了处理,过滤该残液,取100g滤液,向其中不断加入某未知溶质质量分数的氢氧化钠溶液,所得实验数据如下表:3↓+3NaCl)通过对上述实验数据的分析,选择合理的数据,计算所加氢氧化钠溶液中溶质的质量分数。四、简答题(本大题共2小题,共8分)13.化学就在我们身边,与我们的生活息息...

1、当您付费下载文档后,您只拥有了使用权限,并不意味着购买了版权,文档只能用于自身使用,不得用于其他商业用途(如 [转卖]进行直接盈利或[编辑后售卖]进行间接盈利)。
2、本站所有内容均由合作方或网友上传,本站不对文档的完整性、权威性及其观点立场正确性做任何保证或承诺!文档内容仅供研究参考,付费前请自行鉴别。
3、如文档内容存在违规,或者侵犯商业秘密、侵犯著作权等,请点击“违规举报”。

碎片内容

山西省太原市实验中学2024年中考化学适应性模拟试题含解析.doc

确认删除?