电脑桌面
添加内谋知识网--内谋文库,文书,范文下载到电脑桌面
安装后可以在桌面快捷访问

山西省(太原地区公立校2024届中考化学模试卷含解析.doc

山西省(太原地区公立校2024届中考化学模试卷含解析.doc_第1页
1/13
山西省(太原地区公立校2024届中考化学模试卷含解析.doc_第2页
2/13
山西省(太原地区公立校2024届中考化学模试卷含解析.doc_第3页
3/13
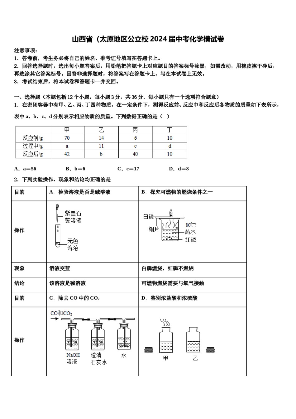
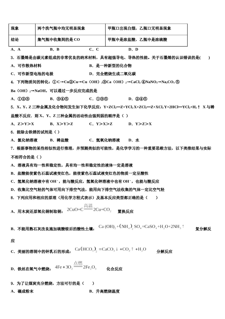
山西省(太原地区公立校2024届中考化学模试卷注意事项:1.答卷前,考生务必将自己的姓名、准考证号填写在答题卡上。2.回答选择题时,选出每小题答案后,用铅笔把答题卡上对应题目的答案标号涂黑,如需改动,用橡皮擦干净后,再选涂其它答案标号。回答非选择题时,将答案写在答题卡上,写在本试卷上无效。3.考试结束后,将本试卷和答题卡一并交回。一、选择题(本题包括12个小题,每小题3分,共36分.每小题只有一个选项符合题意)1.在密闭容器中有甲、乙、丙、丁四种物质,在一定条件下,测得反应前、反应中和反应后各物质的质量如下表所示,表中a、b、c、d分别表示相应物质的质量。下列数据正确的是()A.a=56B.b=6C.c=17D.d=82.下列实验操作、现象和结论均正确的是目的A.检验溶液是否是碱溶液B.探究可燃物的燃烧条件之一操作现象溶液变蓝白磷燃烧,红磷不燃烧结论该溶液是碱溶液可燃物燃烧需要与氧气接触目的C.除去CO中的CO2D.鉴别浓盐酸和浓硫酸操作现象两个洗气瓶中均无明显现象甲瓶口出现白烟,乙瓶口无明显现象结论集气瓶中收集到的是CO甲瓶中是浓盐酸,乙瓶中是浓硫酸A.AB.BC.CD.D3.石墨烯是由碳元素组成的非常优良的纳米材料,具有超强导电、导热的性能。关于石墨烯的认识错误的是()A.可作散热材料B.是一种新型的化合物C.可作新型电池的电极D.完全燃烧生成二氧化碳4.下列物质间的转化:①C→Cu②Cu→Cu(OH)2③Ca(OH)2→CaCl2④NaNO3→Na2CO3⑤Ba(OH)2→NaOH,可以通过一步反应完成的是A.①②③B.③④⑤C.①③⑤D.②④⑤5.X、Y、Z三种金属及化合物间发生如下化学反应:Y+ZCl2═Z+YCl2X+ZCl2═Z+XCl2Y+2HCl═YCl2+H2↑X与稀盐酸不反应.则X、Y、Z三种金属的活动性由强到弱的顺序是()A.Z>Y>XB.X>Y>ZC.Y>X>ZD.Y>Z>X6.能除去铁锈的试剂是()A.氯化钠溶液B.稀盐酸C.氢氧化钠溶液D.水7.根据事物的某些相似性进行推理,并预测类似的可能性,是化学学习的一种重要思维方法,以下类推结果与实际不相符合的是()A.溶液具有均一性和稳定性,具有均一性和稳定性的液体一定是溶液B.盐酸能使紫色石蕊试液变红色,能使紫色石蕊试液变红色的物质一定呈酸性C.氢氧化钠溶液中有OH﹣,能与酸反应,氢氧化钾溶液中也有OH﹣,也能与酸反应D.收集比空气轻的气体可用向下排空气法,能用向下排空气法收集的气体一定比空气轻8.下列应用和相应的原理(用化学方程式表示)及基本反应类型都正确的是()A.用木炭还原氧化铜制取铜:置换反应B.不能用熟石灰改良施加硫酸铵后的酸性土壤:复分解反应C.美丽的溶洞中的钟乳石的形成:分解反应D.铁丝在氧气中燃烧:化合反应9.为了让煤炭充分燃烧,方法可行的是()A.碾成粉末B.升高燃烧温度C.加以湿润D.加入石灰石10.下列装置中,都伴随着能量变化,其中由化学能转变为电能的是A.电解水B.水力发电C.太阳能热水器D.干电池11.配制一定溶质质量分数的氯化钠溶液,下列操作错误的是A.B.C.D.12.将C、CO、CO2、O2四种物质两两混合,在一定条件下能发生的化学反应有()A.2个B.3个C.4个D.5个二、填空题(本题包括4个小题,每小题7分,共28分)13.根据下图中KNO3和NaCl两种物质的溶解度曲线,回答下列问题。(1)10℃时,20gKNO3放入50g水中,形成溶液的质量为_________g;(2)保持溶液的溶质质量分数不变,将接近饱和的KNO3溶液变成饱和溶液的方法是_______;(3)若KNO3中含有少量NaCl,提纯KNO3采取的方法是______(选填“蒸发结晶”或“降温结晶”)。14.了解日用化工品的成分,有利于我们正确使用。“84”消毒名称炉具清洁剂洁厕灵液有效成分氢氧化钠盐酸次氯酸钠(1)炉具清洁剂的pH___7(填“>”“<”或“=”),它不能与洁厕灵混合使用的原因是_____。(2)不能用洁厕灵清洗铁制品的原因是_____________(用化学方程式回答)。(3)洁厕灵与“84”清毒液不能混合使用,因为两者混合会发生反应:2HCl+NaClO===NaCl+H2O+X↑,生成的气体X有毒。X的化学式为________。15.小波用实验方法区别稀盐酸和硫酸钠溶液(记作A、B)。(1)他向A、B两溶液中分别加入Na2CO3溶液,观...

1、当您付费下载文档后,您只拥有了使用权限,并不意味着购买了版权,文档只能用于自身使用,不得用于其他商业用途(如 [转卖]进行直接盈利或[编辑后售卖]进行间接盈利)。
2、本站所有内容均由合作方或网友上传,本站不对文档的完整性、权威性及其观点立场正确性做任何保证或承诺!文档内容仅供研究参考,付费前请自行鉴别。
3、如文档内容存在违规,或者侵犯商业秘密、侵犯著作权等,请点击“违规举报”。

碎片内容

山西省(太原地区公立校2024届中考化学模试卷含解析.doc

确认删除?