电脑桌面
添加内谋知识网--内谋文库,文书,范文下载到电脑桌面
安装后可以在桌面快捷访问

广东省东莞市可园中学2023-2024学年中考化学五模试卷含解析.doc

广东省东莞市可园中学2023-2024学年中考化学五模试卷含解析.doc_第1页
1/14
广东省东莞市可园中学2023-2024学年中考化学五模试卷含解析.doc_第2页
2/14
广东省东莞市可园中学2023-2024学年中考化学五模试卷含解析.doc_第3页
3/14
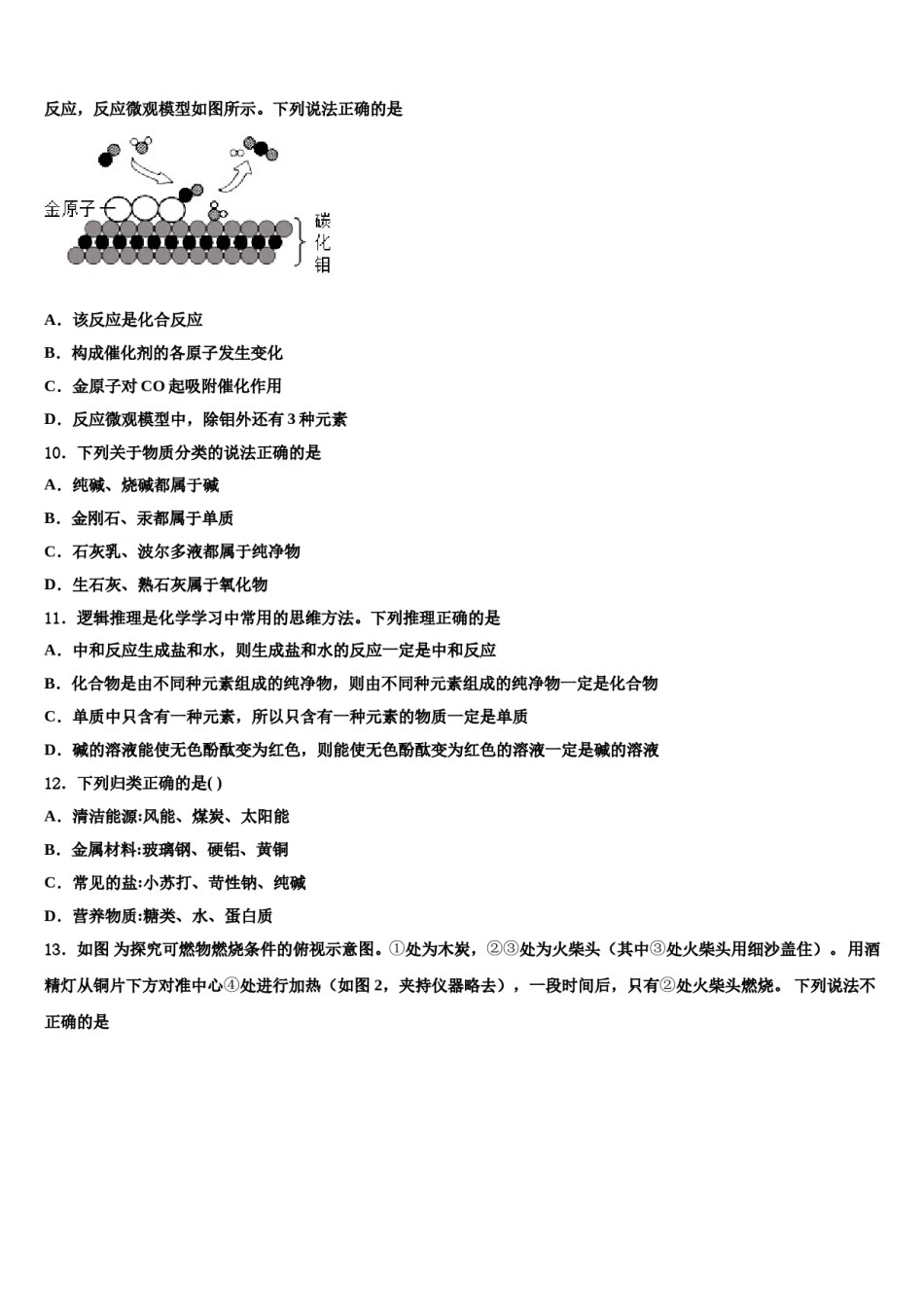
广东省东莞市可园中学2023-2024学年中考化学五模试卷注意事项:1.答卷前,考生务必将自己的姓名、准考证号填写在答题卡上。2.回答选择题时,选出每小题答案后,用铅笔把答题卡上对应题目的答案标号涂黑,如需改动,用橡皮擦干净后,再选涂其它答案标号。回答非选择题时,将答案写在答题卡上,写在本试卷上无效。3.考试结束后,将本试卷和答题卡一并交回。一、单选题(本大题共15小题,共30分)1.浙江大学课题组近日制备出了一种超轻气凝胶,比空气还轻,压在狗尾草上也不会压弯狗尾草的毛尖(如图).气凝胶用碳纳米管和石墨烯共同支撑,内部有无数个孔隙,充斥空气,故而得名.它也是迄今已报道的吸油力最高的材料.下列说法不正确的是()A.气凝胶常温下化学性质很稳定B.气凝胶具有较强的吸附作用C.气凝胶是一种化合物D.气凝胶在氧气中完全燃烧的产物是CO22.我国科学家研制出一种含镓(Ga)元素的催化剂——ZnGa2O4,在该催化剂表面成功将二氧化碳转化为碳氢化合物燃料,下列关于ZnGa2O4的说法中,正确的是()A.其中镓元素化合价为+3B.由一种金属元素和两种非金属元素组成C.锌、镓、氧元素的质量比为1:2:4D.将二氧化碳转化为碳氢化合物的过程中,不需要添加其他物质3.小红对某无色溶液所含溶质的记录合理的是()A.B.C.D.4.香椿树的嫩芽香椿被称为“树上蔬菜”,香椿不仅营养丰富,还具有极高的药用价值,含有的皂甙具有抗菌、防癌的作用。下列有关皂甙(化学式为C27H42O3)的说法中正确的是()A.皂甙由三种金属元素组成B.一个皂甙分子中含有72个原子C.皂甙中氢、氧元素质量为14:1D.皂甙属于氧化物5.下列是对初中化学中“三”的总结,不完全正确的一组是()A.构成物质的三种微粒:原子、分子、离子B.灭火的三种方法:隔绝氧气、降低着火点、清除或隔离可燃物C.常见的三种防锈措施:保持洁净和于燥、表面覆盖保护层、改变金属内部结构D.清除油污常用的三种方法:乳化如洗涤剂、溶解如汽油、化学反应如氢氧化钠6.对“摩尔”的理解正确的是A.摩尔是国际单位制中七个基本物理量之一B.摩尔是物质的量的单位,简称摩,符号molC.摩尔是表示物质的宏观质量与微粒数量的物理量D.摩尔既是物质的数量单位又是物质的质量单位7.磷可以促进作物生长,还可增强作物的抗寒、抗旱能力。下列有关磷元素的说法不正确的是A.原子序数为15B.元素符号为PC.核外电子数为30D.相对原子质量为30.978.下列各组转化关系中的反应为初中化学常见的反应,其中的“―→”表示某种物质可一步反应生成另一种物质。甲、乙、丙三种物质不符合对应“转化关系”的是()选项ABCD转化关系甲H2O2CCaCO3FeCl2乙O2COCO2Fe丙H2OCO2Na2CO3Fe2O3A.AB.BC.CD.D9.我国科学家研究出碳化钼(Mo2C)负载金原子组成的高效催化体系,使水煤气中的CO和H2O在120°C下发生反应,反应微观模型如图所示。下列说法正确的是A.该反应是化合反应B.构成催化剂的各原子发生变化C.金原子对CO起吸附催化作用D.反应微观模型中,除钼外还有3种元素10.下列关于物质分类的说法正确的是A.纯碱、烧碱都属于碱B.金刚石、汞都属于单质C.石灰乳、波尔多液都属于纯净物D.生石灰、熟石灰属于氧化物11.逻辑推理是化学学习中常用的思维方法。下列推理正确的是A.中和反应生成盐和水,则生成盐和水的反应一定是中和反应B.化合物是由不同种元素组成的纯净物,则由不同种元素组成的纯净物一定是化合物C.单质中只含有一种元素,所以只含有一种元素的物质一定是单质D.碱的溶液能使无色酚酞变为红色,则能使无色酚酞变为红色的溶液一定是碱的溶液12.下列归类正确的是()A.清洁能源:风能、煤炭、太阳能B.金属材料:玻璃钢、硬铝、黄铜C.常见的盐:小苏打、苛性钠、纯碱D.营养物质:糖类、水、蛋白质13.如图为探究可燃物燃烧条件的俯视示意图。①处为木炭,②③处为火柴头(其中③处火柴头用细沙盖住)。用酒精灯从铜片下方对准中心④处进行加热(如图2,夹持仪器略去),一段时间后,只有②处火柴头燃烧。下列说法不正确的是A.对比①③处现象证明可燃物燃烧需要温度达到着火点B.③处火柴头不燃烧是因为没...

1、当您付费下载文档后,您只拥有了使用权限,并不意味着购买了版权,文档只能用于自身使用,不得用于其他商业用途(如 [转卖]进行直接盈利或[编辑后售卖]进行间接盈利)。
2、本站所有内容均由合作方或网友上传,本站不对文档的完整性、权威性及其观点立场正确性做任何保证或承诺!文档内容仅供研究参考,付费前请自行鉴别。
3、如文档内容存在违规,或者侵犯商业秘密、侵犯著作权等,请点击“违规举报”。

碎片内容

广东省东莞市可园中学2023-2024学年中考化学五模试卷含解析.doc

确认删除?