电脑桌面
添加内谋知识网--内谋文库,文书,范文下载到电脑桌面
安装后可以在桌面快捷访问

广东省佛山市顺德区龙江镇重点达标名校2024年中考化学仿真试卷含解析.doc

广东省佛山市顺德区龙江镇重点达标名校2024年中考化学仿真试卷含解析.doc_第1页
1/13
广东省佛山市顺德区龙江镇重点达标名校2024年中考化学仿真试卷含解析.doc_第2页
2/13
广东省佛山市顺德区龙江镇重点达标名校2024年中考化学仿真试卷含解析.doc_第3页
3/13
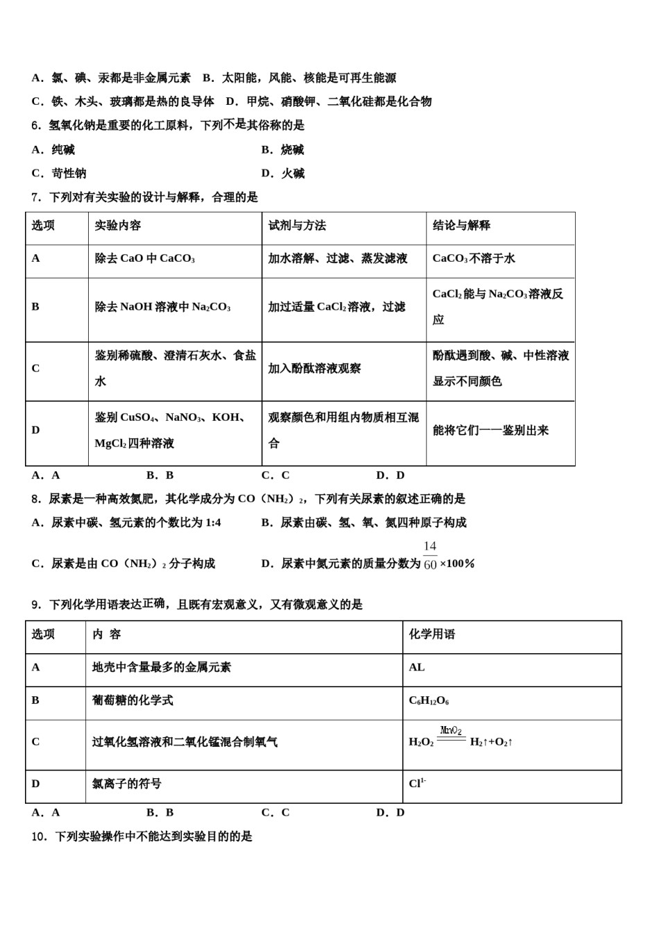
广东省佛山市顺德区龙江镇重点达标名校2024年中考化学仿真试卷注意事项:1.答题前,考生先将自己的姓名、准考证号码填写清楚,将条形码准确粘贴在条形码区域内。2.答题时请按要求用笔。3.请按照题号顺序在答题卡各题目的答题区域内作答,超出答题区域书写的答案无效;在草稿纸、试卷上答题无效。4.作图可先使用铅笔画出,确定后必须用黑色字迹的签字笔描黑。5.保持卡面清洁,不要折暴、不要弄破、弄皱,不准使用涂改液、修正带、刮纸刀。一、选择题(本题包括12个小题,每小题3分,共36分.每小题只有一个选项符合题意)1.向盐酸与氯化铜的混合液中加入过量铁粉,充分反应后过滤,下列有关该实验的叙述正确的是()A.一定有气体生成B.溶液中有氯化铜C.滤出的固体可能是纯净物D.溶液质量一定减小2.若人误食重金属盐中毒后,为减轻毒性,最好服用下列物质中的A.肥皂水B.鸡蛋清C.洗洁精D.矿泉水3.髙铁酸钾(K2FeO4)是一种新型、高效的水处理剂,可用于自来水的消毒和净化.髙铁酸钾受热时发生分解反应:4K2FeO42X+4K2O+3O2↑,则X的化学式是A.FeB.FeOC.Fe2O3D.Fe3O4B数字含义4.下列归纳总结完全正确的一组是A分子特征①水分子很小①Fe2+:1个亚铁离子带2个单位正电荷②固体物质的分子不运动③气体分子间的间隔很大②:氧化汞中汞元素显+2价③NO2:1个二氧化氮分子中含有2个原子C生活经验D节约资源①常用钢丝球擦洗铝制品①提倡使用太阳能②食品包装中抽真空防腐②回收利用废旧金属③用汽油洗去衣服上的油污③农业灌溉采用滴灌A.AB.BC.CD.D5.归类整理是学习的一种重要方法,下列归类正确的是A.氯、碘、汞都是非金属元素B.太阳能,风能、核能是可再生能源C.铁、木头、玻璃都是热的良导体D.甲烷、硝酸钾、二氧化硅都是化合物6.氢氧化钠是重要的化工原料,下列不是其俗称的是A.纯碱B.烧碱C.苛性钠D.火碱7.下列对有关实验的设计与解释,合理的是选项实验内容试剂与方法结论与解释A除去CaO中CaCO3加水溶解、过滤、蒸发滤液CaCO3不溶于水CaCl2能与Na2CO3溶液反B除去NaOH溶液中Na2CO3加过适量CaCl2溶液,过滤应鉴别稀硫酸、澄清石灰水、食盐酚酞遇到酸、碱、中性溶液显示不同颜色C加入酚酞溶液观察水鉴别CuSO4、NaNO3、KOH、观察颜色和用组内物质相互混D能将它们一一鉴别出来MgCl2四种溶液合A.AB.BC.CD.D8.尿素是一种高效氮肥,其化学成分为CO(NH2)2,下列有关尿素的叙述正确的是A.尿素中碳、氢元素的个数比为1:4B.尿素由碳、氢、氧、氮四种原子构成C.尿素是由CO(NH2)2分子构成D.尿素中氮元素的质量分数为×100%9.下列化学用语表达正确,且既有宏观意义,又有微观意义的是选项内容化学用语ALA地壳中含量最多的金属元素C6H12O6B葡萄糖的化学式C过氧化氢溶液和二氧化锰混合制氧气H2O2H2↑+O2↑D氯离子的符号Cl1-D.DA.AB.BC.C10.下列实验操作中不能达到实验目的的是选项物质目的主要实验操作ANaOH固体和NaCl固体鉴别加水溶解BKCl(少量K2CO3)固体除杂加入适量稀盐酸,蒸发加过量NaOH溶液、过滤、洗涤、分别向滤渣和滤液CNaCl、FeCl3的混合溶液分离中滴加适量稀盐酸通入紫色石蕊试液,观察溶液是否变红D检验SO2中是否含有CO2检验C.CD.DA.AB.B11.下列实验操作正确的是A.用纸槽将固体粉末送入试管B.倾倒液体C.加热试管内溶液D.熄灭酒精灯12.生活中的很多变化都伴随着热量变化。下列热量变化主要由化学变化引起的是①生石灰与水混合放热②苹果腐烂发热③干冰升华吸热④摩擦生热⑤浓硫酸稀释放热⑥白炽灯泡通电放热A.只有①②B.只有①②⑤C.只有①⑤⑥D.只有③④二、填空题(本题包括4个小题,每小题7分,共28分)13.如图为甲、乙、丙三种物质的溶解度曲线。从甲的饱和溶液中得到甲,可采用的方法是_____;将t3℃时甲、乙、丙的饱和溶液降温到t1℃,三种溶液溶质的质量分数由大到小的关系是_____;将t2℃时80g甲的饱和溶液和70g水混合,所得溶液溶质的质量分数为_____。14.下图是实验室制取气体的一些装置,据图回答有关问题。①仪器a的名称是____;②实验室用氯酸钾和二氧化锰的混合物制取氧气的发生装置可选用____;若用F...

1、当您付费下载文档后,您只拥有了使用权限,并不意味着购买了版权,文档只能用于自身使用,不得用于其他商业用途(如 [转卖]进行直接盈利或[编辑后售卖]进行间接盈利)。
2、本站所有内容均由合作方或网友上传,本站不对文档的完整性、权威性及其观点立场正确性做任何保证或承诺!文档内容仅供研究参考,付费前请自行鉴别。
3、如文档内容存在违规,或者侵犯商业秘密、侵犯著作权等,请点击“违规举报”。

碎片内容

广东省佛山市顺德区龙江镇重点达标名校2024年中考化学仿真试卷含解析.doc

确认删除?