电脑桌面
添加内谋知识网--内谋文库,文书,范文下载到电脑桌面
安装后可以在桌面快捷访问

广东省惠州光正实验2024届中考考前最后一卷化学试卷含解析.doc

广东省惠州光正实验2024届中考考前最后一卷化学试卷含解析.doc_第1页
1/13
广东省惠州光正实验2024届中考考前最后一卷化学试卷含解析.doc_第2页
2/13
广东省惠州光正实验2024届中考考前最后一卷化学试卷含解析.doc_第3页
3/13
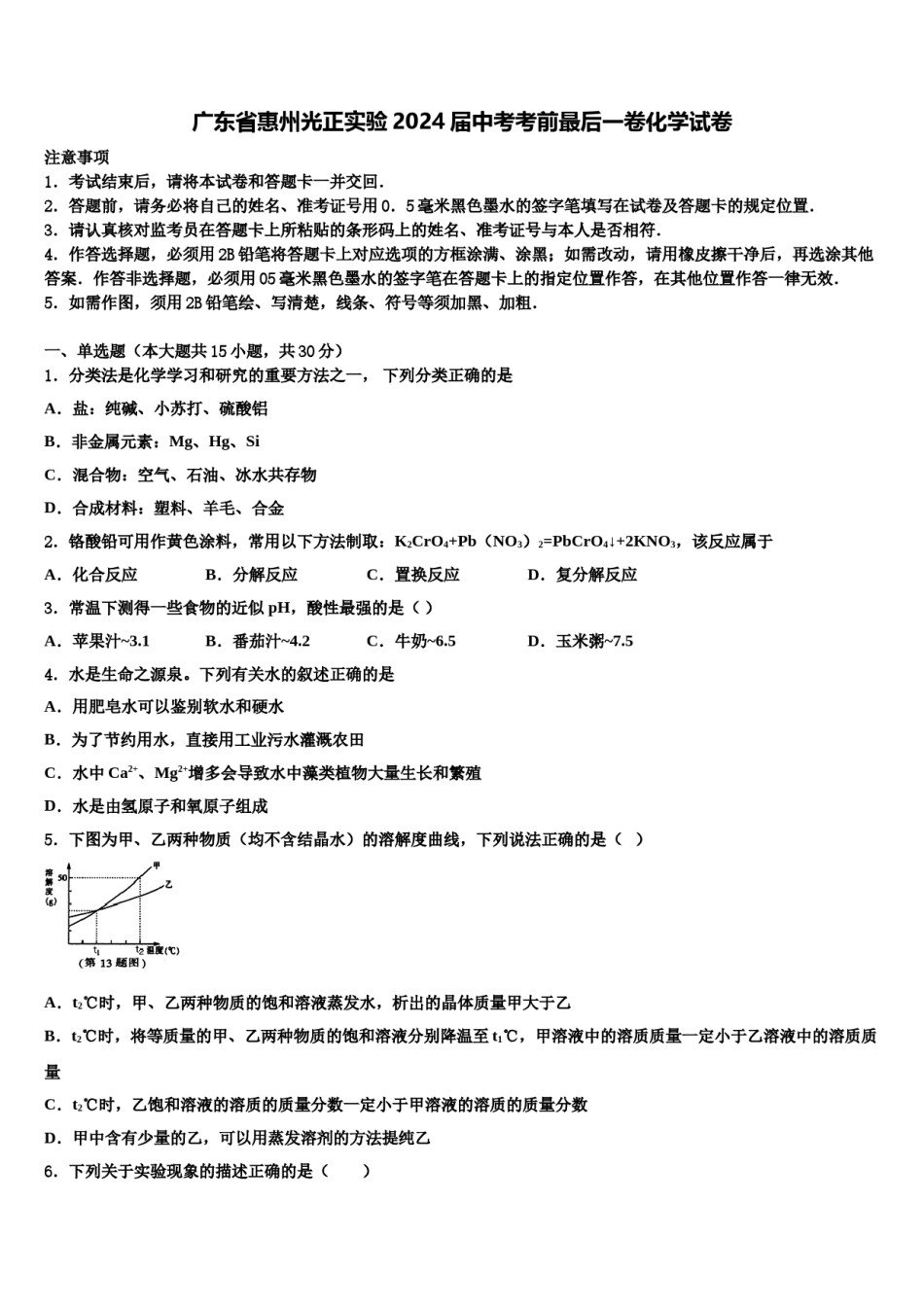
广东省惠州光正实验2024届中考考前最后一卷化学试卷注意事项1.考试结束后,请将本试卷和答题卡一并交回.2.答题前,请务必将自己的姓名、准考证号用0.5毫米黑色墨水的签字笔填写在试卷及答题卡的规定位置.3.请认真核对监考员在答题卡上所粘贴的条形码上的姓名、准考证号与本人是否相符.4.作答选择题,必须用2B铅笔将答题卡上对应选项的方框涂满、涂黑;如需改动,请用橡皮擦干净后,再选涂其他答案.作答非选择题,必须用05毫米黑色墨水的签字笔在答题卡上的指定位置作答,在其他位置作答一律无效.5.如需作图,须用2B铅笔绘、写清楚,线条、符号等须加黑、加粗.一、单选题(本大题共15小题,共30分)1.分类法是化学学习和研究的重要方法之一,下列分类正确的是A.盐:纯碱、小苏打、硫酸铝B.非金属元素:Mg、Hg、SiC.混合物:空气、石油、冰水共存物D.合成材料:塑料、羊毛、合金2.铬酸铅可用作黄色涂料,常用以下方法制取:K2CrO4+Pb(NO3)2=PbCrO4↓+2KNO3,该反应属于A.化合反应B.分解反应C.置换反应D.复分解反应3.常温下测得一些食物的近似pH,酸性最强的是()A.苹果汁~3.1B.番茄汁~4.2C.牛奶~6.5D.玉米粥~7.54.水是生命之源泉。下列有关水的叙述正确的是A.用肥皂水可以鉴别软水和硬水B.为了节约用水,直接用工业污水灌溉农田C.水中Ca2+、Mg2+增多会导致水中藻类植物大量生长和繁殖D.水是由氢原子和氧原子组成5.下图为甲、乙两种物质(均不含结晶水)的溶解度曲线,下列说法正确的是()A.t2℃时,甲、乙两种物质的饱和溶液蒸发水,析出的晶体质量甲大于乙B.t2℃时,将等质量的甲、乙两种物质的饱和溶液分别降温至t1℃,甲溶液中的溶质质量一定小于乙溶液中的溶质质量C.t2℃时,乙饱和溶液的溶质的质量分数一定小于甲溶液的溶质的质量分数D.甲中含有少量的乙,可以用蒸发溶剂的方法提纯乙6.下列关于实验现象的描述正确的是()A.铁丝在空气中剧烈燃烧,火星四射B.碳在氧气中燃烧生成黑色固体C.氢氧化钠固体溶于水时,溶液温度降低D.铁丝伸入硫酸铜溶液中,有红色物质析出7.下列有关实验操作的“先”与“后”的说法中,正确的是()A.制取气体时,先装药品,后检查装置的气密性B.用托盘天平称量10g固体药品时,先放砝码,后放药品C.用滴管取细口瓶内的液体时,先将其伸入液体内,后挤压取液D.加热KMnO4并用排水法收集O2的实验结束时,先熄灭酒精灯,后移出导管8.实验室制取氧气、进行性质实验,并回收MnO2,下列操作或装置正确的是A.制取氧气B.收集氧气C.性质实验D.过滤回收9.一带一路国际合作高峰论坛在北京召开,古丝绸之路将我国的发明和技术传送到国外。下列古代成产工艺中主要体现物理变化的是A.烧制瓷器B.冶炼生铁C.纺纱织布D.粮食酿酒10.下列客观事实对应的微观解释正确的是()A.炎热的夏天,自行车轮胎易爆胎——温度升高,分子体积变大B.分离液态空气制氧气——分子可以再分C.CO2和CO化学性质不同——分子构成不同D.金刚石和石墨物理性质差异较大——碳原子结构不同11.下列实验操作正确的是A.蒸发操作时,蒸发皿必须放在石棉网上,用酒精灯外焰加热B.取少量液体试剂时,滴管伸入试剂瓶内液体中,挤压胶头吸液C.给试管内液体加热时,先预热再集中加热,以防受热不均使液体冲出D.实验结束后,剩余的试剂都应放回原试剂瓶12.物质世界充满了变化,下列发生化学变化的是A.洗涤剂去油污B.用石墨制金刚石C.干冰升华D.研碎胆矾13.如图是a、b、c三种物质的溶解度曲线图,下列分析正确的是A.采用蒸发结晶的方法除去b中混有的少量aB.将c的饱和溶液变为不饱和溶液,采用升高温度的方法C.t3℃时,a的饱和溶液的质量分数为50%D.将t3℃时a、b、c三种物质的饱和溶液降温至t1℃时,三种溶液的溶质质量分数的大小关系b>a=c14.某气体由氢气、一氧化碳、甲烷中的一种或几种组成,点燃气体后,在火焰上方罩一冷面干燥的烧杯,烧杯内壁出现水雾;把烧杯迅速倒转过来,注入少量澄清石灰水,振荡,石灰水变浑浊.下列对气体组成的推断正确的是()A.可能只有氢气一种气体B.可能只有甲烷一种气体C.三种气体一...

1、当您付费下载文档后,您只拥有了使用权限,并不意味着购买了版权,文档只能用于自身使用,不得用于其他商业用途(如 [转卖]进行直接盈利或[编辑后售卖]进行间接盈利)。
2、本站所有内容均由合作方或网友上传,本站不对文档的完整性、权威性及其观点立场正确性做任何保证或承诺!文档内容仅供研究参考,付费前请自行鉴别。
3、如文档内容存在违规,或者侵犯商业秘密、侵犯著作权等,请点击“违规举报”。

碎片内容

广东省惠州光正实验2024届中考考前最后一卷化学试卷含解析.doc

确认删除?