电脑桌面
添加内谋知识网--内谋文库,文书,范文下载到电脑桌面
安装后可以在桌面快捷访问

广东省新朗实验校2024届中考联考化学试卷含解析.doc

广东省新朗实验校2024届中考联考化学试卷含解析.doc_第1页
1/10
广东省新朗实验校2024届中考联考化学试卷含解析.doc_第2页
2/10
广东省新朗实验校2024届中考联考化学试卷含解析.doc_第3页
3/10
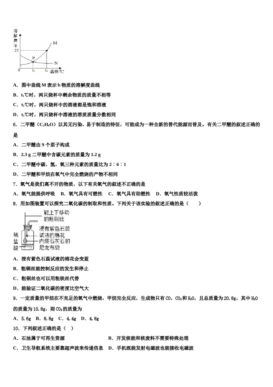
广东省新朗实验校2024届中考联考化学试卷考生须知:1.全卷分选择题和非选择题两部分,全部在答题纸上作答。选择题必须用2B铅笔填涂;非选择题的答案必须用黑色字迹的钢笔或答字笔写在“答题纸”相应位置上。2.请用黑色字迹的钢笔或答字笔在“答题纸”上先填写姓名和准考证号。3.保持卡面清洁,不要折叠,不要弄破、弄皱,在草稿纸、试题卷上答题无效。一、单选题(本大题共10小题,共20分)1.一种风力灭火机可喷出类似十二级台风的高速空气流将火吹灭,其灭火原理是()A.隔绝氧气B.吹走可燃物C.降温到着火点以下D.降低可燃物的着火点2.有一包白色固体,可能含有Na2SO4、Na2CO3、BaCl2、NaOH中的一种或几种,取样溶于水,有白色沉淀产生:过滤后向沉淀中滴加盐酸,沉淀完全溶解并有气体产生,由此推断白色固体中A.可能存在NaOHB.可能存在Na2SO4C.肯定不存在BaCl2D.肯定只存在Na2CO33.现向一定质量且部分变质的氢氧化钠溶液中逐滴加入稀盐酸,并振荡。下图表示反应过程中溶液质量随加入盐酸质量的变化而变化的情况。下列说法正确的是A.图线BC段无明显实验现象B.在C点后溶液中的溶质是NaClC.溶液的pH由大变小D.随逐滴加入稀盐酸,氯化钠的质量分数一定变大4.在C3N4中C元素的化合价为+4,则N元素的化合价是()A.-3B.+3C.-4D.+45.t1℃时,取a、b两种固体物质各25g于两只烧杯中,分别加入100g水,充分溶解后,两种固体均有剩余。升温到t2℃时,a完全溶解,b固体增多。a、b两种物质的溶解度曲线如图所示。以下判断正确的是()A.图中曲线M表示b物质的溶解度曲线B.t1℃时,两只烧杯中剩余物质的质量不相等C.t2℃时,两只烧杯中的溶液都是饱和溶液D.t2℃时,两只烧杯中溶液的溶质质量分数相同6.二甲醚(C2H6O)以其无污染、易于制造的特征,可能成为一种全新的替代能源而普及。有关二甲醚的叙述正确的是A.二甲醚由9个原子构成B.2.3g二甲醚中含碳元素的质量为1.2gC.二甲醚中碳、氢、氧三种元素的质量比为2︰6︰1D.二甲醚和甲烷在氧气中完全燃烧的产物不相同7.氧气是我们离不开的物质,以下有关氧气的叙述不正确的是D.氧气性质较活泼A.氧气能提供呼吸B.氧气具有可燃性C.氧气具有助燃性8.用如图装置可以探究二氧化碳的制取和性质。下列关于该实验的叙述正确的是()A.浸有紫色石蕊试液的棉花会变蓝B.粗铜丝能控制反应的发生和停止C.粗铜丝也可以用粗铁丝代替D.能验证二氧化碳的密度比空气大9.一定质量的甲烷在不充足的氧气中燃烧,甲烷完全反应,生成物只有CO、CO2和H2O,且总质量为20.8g,其中H2O的质量为10.8g,则CO2的质量为A.5.6gB.8.8gC.4.4gD.4.8g10.下列叙述正确的是()A.石油属于可再生资源B.开发核能和核废料不需要特殊处理C.卫生导航系统主要靠超声波来传递信息D.手机既能发射电磁波也能接收电磁波二、填空题(本大题共1小题,共4分)11.按要求写出相应的化学方程式有水参加的化合反应_____。有水参加的分解反应_____。燃烧是一种常见的化学反应,根据你对燃烧反应的理解,试写出H2S气体充分燃烧的化学方程式_____。三、计算题(本大题共1小题,共5分)12.为测定实验室硫酸废液中硫酸的质量分数,小刚同学做了如图1所示实验,将硫酸废液全部加入锥形瓶中,天平示数的变化如图2所示,(废液中其它成分不与锌发生反应)请计算:生产氢气的质量;______该废液中硫酸的质量分数。______四、简答题(本大题共2小题,共8分)13.向一定质量的AgNO3溶液中加入一定量铜和锌的混合粉末,充分反应后过滤,滤液呈蓝色。滤液中的溶质一定有___________(写化学式)。滤液质量一定比反应前AgNO3溶液质量小,其原因是什么____________?14.如图为NaCl、KNO3的溶解度曲线(水的密度约为1g/cm3).20℃时,KNO3的溶解度是_____g,以下实验中:10mL水xyzx、y、z中为饱和溶液的是_____.若使NaCl溶液由不饱和变为饱和溶液,一般采用的方法是_____.除去KNO3固体中混有的少量NaCl,提纯的步骤是:加水溶解、_____、_____,然后过滤、洗涤、干燥.五、探究题(本大题共2小题,共13分)15.某课外活动小组通过Intnet网上资料得知:废弃的定影液中含有一定...

1、当您付费下载文档后,您只拥有了使用权限,并不意味着购买了版权,文档只能用于自身使用,不得用于其他商业用途(如 [转卖]进行直接盈利或[编辑后售卖]进行间接盈利)。
2、本站所有内容均由合作方或网友上传,本站不对文档的完整性、权威性及其观点立场正确性做任何保证或承诺!文档内容仅供研究参考,付费前请自行鉴别。
3、如文档内容存在违规,或者侵犯商业秘密、侵犯著作权等,请点击“违规举报”。

碎片内容

广东省新朗实验校2024届中考联考化学试卷含解析.doc

确认删除?