电脑桌面
添加内谋知识网--内谋文库,文书,范文下载到电脑桌面
安装后可以在桌面快捷访问

广东省深圳市福田区红岭中学2023-2024学年中考冲刺卷化学试题含解析.doc

广东省深圳市福田区红岭中学2023-2024学年中考冲刺卷化学试题含解析.doc_第1页
1/14
广东省深圳市福田区红岭中学2023-2024学年中考冲刺卷化学试题含解析.doc_第2页
2/14
广东省深圳市福田区红岭中学2023-2024学年中考冲刺卷化学试题含解析.doc_第3页
3/14
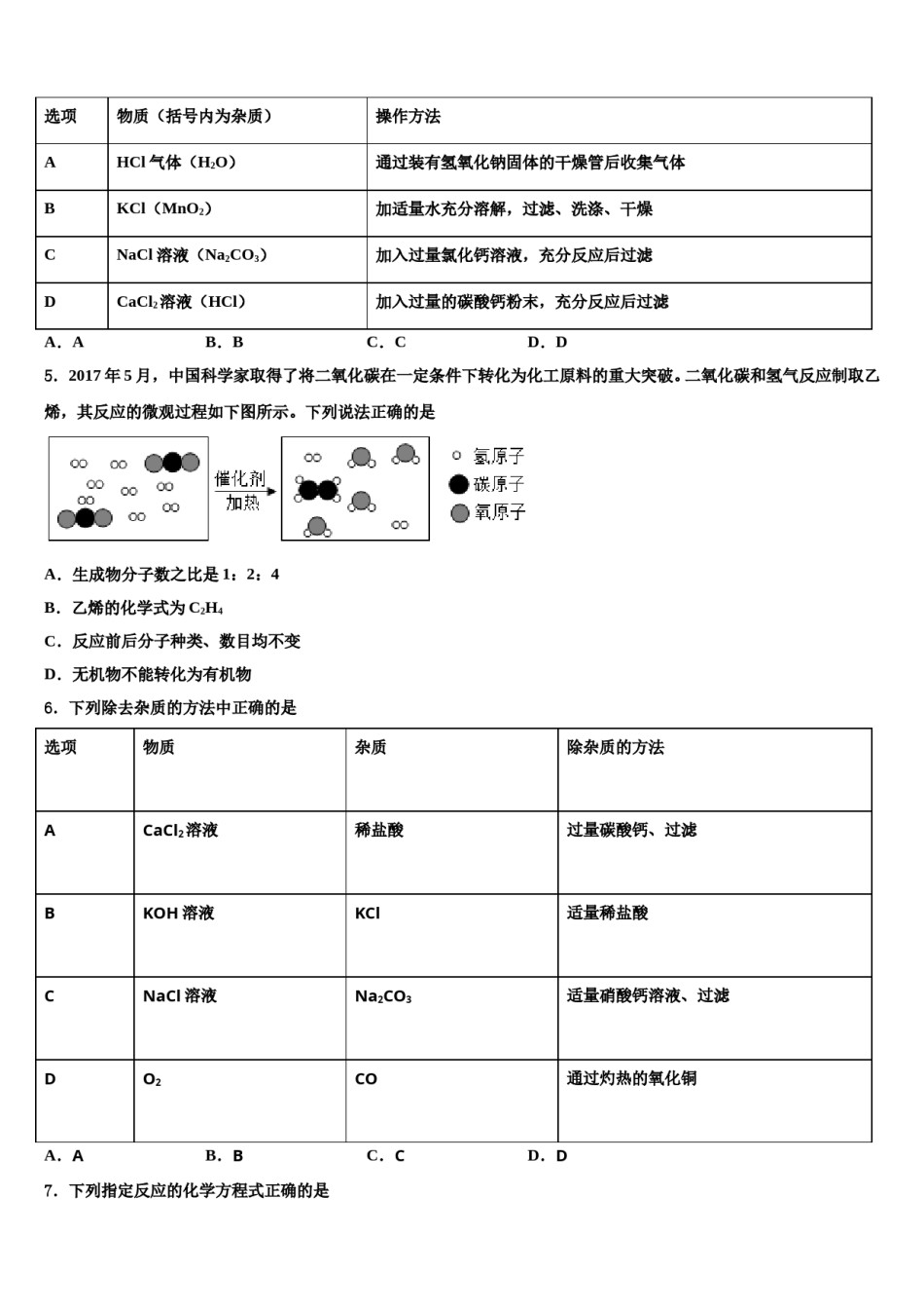
广东省深圳市福田区红岭中学2023-2024学年中考冲刺卷化学试题注意事项:1.答题前,考生先将自己的姓名、准考证号码填写清楚,将条形码准确粘贴在条形码区域内。2.答题时请按要求用笔。3.请按照题号顺序在答题卡各题目的答题区域内作答,超出答题区域书写的答案无效;在草稿纸、试卷上答题无效。4.作图可先使用铅笔画出,确定后必须用黑色字迹的签字笔描黑。5.保持卡面清洁,不要折暴、不要弄破、弄皱,不准使用涂改液、修正带、刮纸刀。一、选择题(本题包括12个小题,每小题3分,共36分.每小题只有一个选项符合题意)1.小明因胃酸过多出现反酸现象,他吃下列哪种食物可以暂缓症状一些食物的近似pH(常温)pH3.5~4.52.9~3.36.3~6.67.6~8.0食物葡萄汁苹果汁牛奶鸡蛋清A.葡萄汁B.苹果汁C.牛奶D.鸡蛋清2.下列物质的性质与用途对应关系错误的是()A.一氧化碳具有可燃性,可用作燃料B.氮气的化学性质不活泼,可用作保护气C.稀氨水中含氮元素,可用作氮肥D.盐酸能与活泼金属反应,可用于除铁锈3.甲、乙丙有如图所示的转化关系(“→”表示反应一步实现,部分物质和反应条件已略去),下列各组物质按照甲、乙、丙的顺序不符合要求的是A.Cu、CuO、CuSO4B.CO、CO2、H2CO3C.CaCO3、CaO、Ca(OH)2D.NaOH、Na2CO3、Na2SO44.除去下列物质中混有的少量杂质,所用试剂和操作方法均正确的是()选项物质(括号内为杂质)操作方法AHCl气体(H2O)通过装有氢氧化钠固体的干燥管后收集气体BKCl(MnO2)加适量水充分溶解,过滤、洗涤、干燥CNaCl溶液(Na2CO3)加入过量氯化钙溶液,充分反应后过滤DCaCl2溶液(HCl)加入过量的碳酸钙粉末,充分反应后过滤A.AB.BC.CD.D5.2017年5月,中国科学家取得了将二氧化碳在一定条件下转化为化工原料的重大突破。二氧化碳和氢气反应制取乙烯,其反应的微观过程如下图所示。下列说法正确的是A.生成物分子数之比是1:2:4B.乙烯的化学式为C2H4C.反应前后分子种类、数目均不变D.无机物不能转化为有机物6.下列除去杂质的方法中正确的是选项物质杂质除杂质的方法过量碳酸钙、过滤ACaCl2溶液稀盐酸适量稀盐酸适量硝酸钙溶液、过滤BKOH溶液KCl通过灼热的氧化铜D.DCNaCl溶液Na2CO3DO2COA.AB.BC.C7.下列指定反应的化学方程式正确的是A.铁丝在O2中燃烧:B.古代湿法炼铜:C.小苏打治疗胃酸过多:D.向氨水中加入氯化铁溶液:8.实验室里有一包样品是由氢氧化钠和氧化铜组成,为了测定其中氧化铜的质量,现将该样品倒入烧杯中(不考虑实验中造成的损失),并取100g溶质质量分数为14.6%的稀盐酸加入烧杯中,充分反应后烧杯中只得到中性溶液,其中溶剂的质量是90.8g,则原混合物中氧化铜的质量为(假设氯化铜溶液为中性)()A.4gB.8gC.12gD.16g9.通过下列实验操作和现象不能得出相应结论的是实验操作现象结论A向燃着的蜡烛的烧杯中倒入CO2气体燃着的蜡烛熄灭CO2不能燃烧,不能支持燃烧,密度不空气大往久置于空气中的氢氧化钠溶液滴加B有气泡氢氧化钠已变质稀盐酸通入氧气前白磷不燃将白磷浸没在热水中,再向热水中的氧气是燃烧需要的条C烧,通氧气后白磷燃白磷通入氧气件之一烧点燃从导管放出的某气体,在火焰上烧杯内有无色液滴产D该气体是CH4方罩一个冷而干燥的烧杯生.A.AB.BC.CD.D10.下列实验方法中,不可行的是A.鉴别氯化钠固体和硝酸铵固体——取样,分别加水,观察现象B.证明某固体物质中含有铵根离子——取样,与熟石灰混合研磨,有氨味C.除去CaCl2溶液中混有的少量HCl——加入过量的CaCO3,充分反应后过滤D.检验露置于空气中的氢氧化钠溶液是否变质——取样,滴入几滴稀硫酸,观察现象11.化学反应要符合一定的原理和条件,下列认识正确的是A.化合反应和分解反应一定有单质参加或生成B.复分解反应要有沉淀或气体或水生成C.置换反应只能发生在金属与金属的化合物之间D.有盐和水生成的反应一定是中和反应12.下图是某同学给化学药品贴的标签,其中不正确的是A.B.C.D.二、填空题(本题包括4个小题,每小题7分,共28分)13.能源、环境与人类的生活息息相关。写出天然气燃烧的化学方程式_____点燃天然气等可燃性气...

1、当您付费下载文档后,您只拥有了使用权限,并不意味着购买了版权,文档只能用于自身使用,不得用于其他商业用途(如 [转卖]进行直接盈利或[编辑后售卖]进行间接盈利)。
2、本站所有内容均由合作方或网友上传,本站不对文档的完整性、权威性及其观点立场正确性做任何保证或承诺!文档内容仅供研究参考,付费前请自行鉴别。
3、如文档内容存在违规,或者侵犯商业秘密、侵犯著作权等,请点击“违规举报”。

碎片内容

广东省深圳市福田区红岭中学2023-2024学年中考冲刺卷化学试题含解析.doc

确认删除?