电脑桌面
添加内谋知识网--内谋文库,文书,范文下载到电脑桌面
安装后可以在桌面快捷访问

广西北流市2023-2024学年毕业升学考试模拟卷化学卷含解析.doc

广西北流市2023-2024学年毕业升学考试模拟卷化学卷含解析.doc_第1页
1/9
广西北流市2023-2024学年毕业升学考试模拟卷化学卷含解析.doc_第2页
2/9
广西北流市2023-2024学年毕业升学考试模拟卷化学卷含解析.doc_第3页
3/9
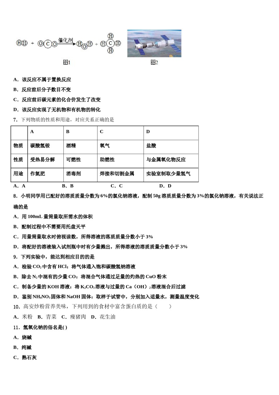
广西北流市2023-2024学年毕业升学考试模拟卷化学卷考生请注意:1.答题前请将考场、试室号、座位号、考生号、姓名写在试卷密封线内,不得在试卷上作任何标记。2.第一部分选择题每小题选出答案后,需将答案写在试卷指定的括号内,第二部分非选择题答案写在试卷题目指定的位置上。3.考生必须保证答题卡的整洁。考试结束后,请将本试卷和答题卡一并交回。一、选择题(本题包括12个小题,每小题3分,共36分.每小题只有一个选项符合题意)1.逆推是学习知识的一种思维,下列推论正确的是A.催化剂在化学反应前后质量和化学性质一定不变,所以在化学反应前后化学性质和质量不改变的物质都是催化剂B.属于同种元素的粒子一定具有相同的质子数,所以具有相同质子数的粒子都属于同种元素C.粒子的化学性质与最外层电子数关系密切,所以化学性质相似的粒子最外层电子数都相同D.单质一定是由同种元素组成的纯净物,所以由同种元素组成的纯净物都是单质2.下列关于空气及其成分的说法不正确的是A.氮气在焊接金属时作保护气B.氧气可作燃料C.二氧化碳固体作制冷剂D.工业上可用分离液态空气法制取氧气3.下列物质中,由离子构成的是A.汞B.硫酸铜C.氨气D.氢气4.碳酸乙烯酯(C3H4O3)可用作锂电池电解液,下列有关碳酸乙烯酯的说法正确的是A.碳酸乙烯酯的相对分子质量为(12×3+1×4+16×3)gB.碳酸乙烯酯中C、H、O三种元素的质量比为12:1:16C.碳酸乙烯酯中C、H、O三种原子的个数比为3:4:3D.碳酸乙烯酯中碳元素的质量分数=×100%5.甲,乙、丙三个集气瓶中,分别盛有空气、氮气和氧气,用一根燃着的木条分别插入瓶中,依次观察到火焰熄灭,继续燃烧,燃烧更旺,瓶中所盛气体分别是()A.氧气、氮气,空气B.氮气、空气、氧气C.空气、氧气、氮气D.氮气、氧气、空气6.厉害了,我的国!我国航天技术迅猛发展。“天舟一号”与在轨运行的“天宫二号”空间实验室首次成功交会对接,有力推动了我国空间站建设的进程。空间站里的O2源自电解水,所得H2与CO2反应生成H2O和CH4该反应的微观示意图如图1。依据图示,下列叙述错误的是A.该反应不属于置换反应B.反应前后分子数目不变C.反应前后碳元素的化合价发生了改变D.该反应实现了无机物和有机物的转化7.下列物质的性质和用途,对应关系正确的是ABCD物质碳酸氢铵酒精氧气盐酸性质受热易分解可燃性助燃性与金属氧化物反应用途作氮肥消毒剂焊接和切割金属实验室制取少量氢气A.AB.BC.CD.D8.小明同学用已配好的溶质质量分数为6%的氯化钠溶液,配制50g溶质质量分数为3%的氯化钠溶液,有关说法正确的是A.用100mL量筒量取所需水的体积B.配制过程中不需要用托盘天平C.用量筒量取水时俯视读数,所得溶液的落质质量分数小于3%D.将配好的溶液装入试剂瓶中时有少量溅出,所得溶液的溶质质量分数小于3%9.下列实验中,能达到相应目的的是A.检验CO2中含有HCl:将气体通入饱和碳酸氢钠溶液B.除去N2中混有的少量CO:将混合气体通过足量的灼热的CuO粉末C.制备少量的KOH溶液:将K2CO3溶液与过量的Ca(OH)2溶液混合后过滤D.鉴别NH4NO3固体和NaOH固体:取样于试管中,分别加入适量水,测量温度变化10.高安炒粉营养美味,下列用到的食材中富含蛋白质的是()A.米粉B.青菜C.瘦猪肉D.花生油11.氢氧化钠的俗名是()A.烧碱B.纯碱C.熟石灰D.小苏打12.下列鉴别物质所用的试剂或方法,错误的是A.硬水和软水-----------加肥皂水B.硫酸铵和氯化铵-----------加熟石灰研磨C.黄铜和黄金-----------加硝酸银D.木炭粉末和氧化铜粉末-----------加稀硫酸二、填空题(本题包括4个小题,每小题7分,共28分)13.生活中处处有化学,化学与生活密切相关。(1)森林火灾时,常砍伐出一条隔离带的目的是____。(2)胡汤是河南小吃系列中的一绝。逍遥胡辣汤的主料是:精粉、熟羊肉,配料为胡椒、花椒、粉条、精盐、面芡等,牛肉中富含的营养素为_____。14.请用化学用语填空:(1)氖气_____;(2)3个铁离子_____;(3)醋酸_____;(4)标出氯酸钾中氯元素的化合价_____。15.哈尔滨漫长而寒冷的冬季,人们常常使用填充棉花的棉衣来保暖.棉花属于纤维中的,...

1、当您付费下载文档后,您只拥有了使用权限,并不意味着购买了版权,文档只能用于自身使用,不得用于其他商业用途(如 [转卖]进行直接盈利或[编辑后售卖]进行间接盈利)。
2、本站所有内容均由合作方或网友上传,本站不对文档的完整性、权威性及其观点立场正确性做任何保证或承诺!文档内容仅供研究参考,付费前请自行鉴别。
3、如文档内容存在违规,或者侵犯商业秘密、侵犯著作权等,请点击“违规举报”。

碎片内容

广西北流市2023-2024学年毕业升学考试模拟卷化学卷含解析.doc

确认删除?