电脑桌面
添加内谋知识网--内谋文库,文书,范文下载到电脑桌面
安装后可以在桌面快捷访问

广西南宁市第八中学2024届中考化学考前最后一卷含解析.doc

广西南宁市第八中学2024届中考化学考前最后一卷含解析.doc_第1页
1/11
广西南宁市第八中学2024届中考化学考前最后一卷含解析.doc_第2页
2/11
广西南宁市第八中学2024届中考化学考前最后一卷含解析.doc_第3页
3/11
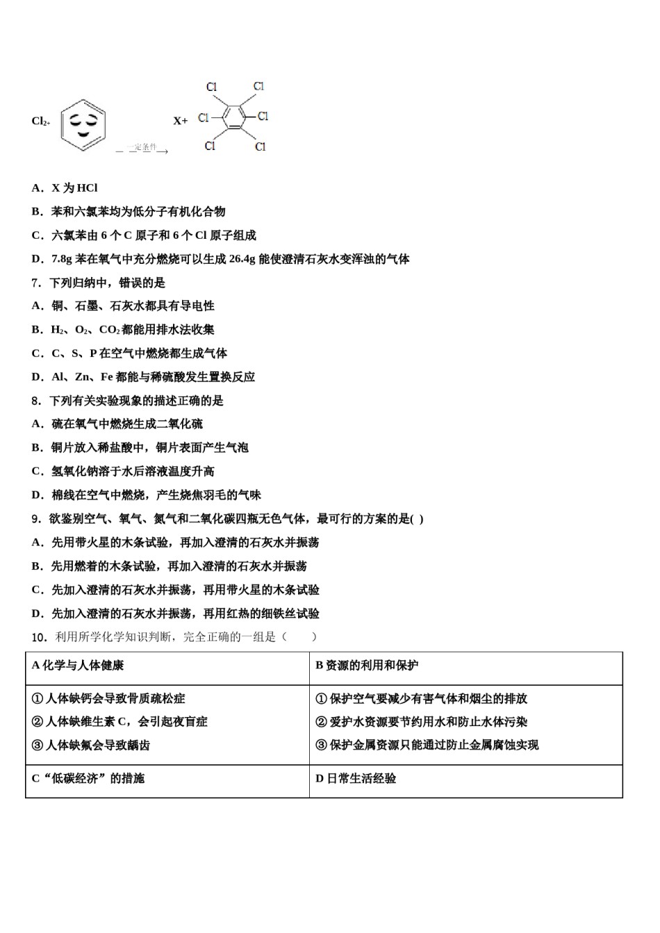
广西南宁市第八中学2024届中考化学考前最后一卷注意事项:1.答题前,考生先将自己的姓名、准考证号填写清楚,将条形码准确粘贴在考生信息条形码粘贴区。2.选择题必须使用2B铅笔填涂;非选择题必须使用0.5毫米黑色字迹的签字笔书写,字体工整、笔迹清楚。3.请按照题号顺序在各题目的答题区域内作答,超出答题区域书写的答案无效;在草稿纸、试题卷上答题无效。4.保持卡面清洁,不要折叠,不要弄破、弄皱,不准使用涂改液、修正带、刮纸刀。一、单选题(本大题共10小题,共20分)1.分析推理是化学学习中最常用的思维方法,下列说法正确的是A.通常盐是由金属阳离子和酸根阴离子组成的,硝酸铵中没有金属阳离子,不属于盐B.单质是由同种元素组成的物质,由同种元素组成的物质一定是单质C.碱溶液的pH大于7,pH大于7的溶液一定是碱性溶液D.燃烧都伴随着发光、放热,所以有发光、放热现象的就是燃烧2.实验室有一定质量的碳酸钙和碳酸钡的固体混合物,与200g溶质质量分数为7.3%的盐酸恰好完全反应,将反应后的溶液燕干得到31.9g固体。则原混合物中碳元素的质量分数约为()A.7.3%B.8.1%C.9.3%D.6.8%3.下列对分子、原子和离子的认识正确的是A.分子、原子和离子都能够直接构成物质B.只有分子能保持物质的化学性质C.原子的质量主要集中在质子上D.离子之间存在着相互作用,原子之间没有相互作用4.长期受电磁辐射可引起人头昏、头痛、失眠等症状,科学家发现富含维生素的食物具有较好的防辐射损伤功能。下列食物中富含维生素的是A.豆腐B.西红柿C.鸡蛋D.牛肉5.比较、分析和推理是化学学习中常用的方法,以下是根据一些事实推理出的结论,其中不正确的是()A.硫在纯氧中燃烧比在空气中进行得更快、更剧烈,说明反应速率与反应物的浓度有关B.碳完全燃烧生成二氧化碳,那么C60完全燃烧也一定生成二氧化碳C.复分解反应生成两种化合物,所以生成两种化合物的反应一定是复分解反应D.碱性溶液能使酚酞变红,因此能使酚酞变红的溶液显碱性6.微信中热传的“苯宝宝”的化学式为C6H6,已知7.8g苯恰好可以和42.6g氯气反应生成28.5g六氯苯(化学式C6Cl6)。苯和六氯苯皆为重要的化工原料,下列有关说法不正确的是()Cl2+X+A.X为HClB.苯和六氯苯均为低分子有机化合物C.六氯苯由6个C原子和6个Cl原子组成D.7.8g苯在氧气中充分燃烧可以生成26.4g能使澄清石灰水变浑浊的气体7.下列归纳中,错误的是A.铜、石墨、石灰水都具有导电性B.H2、O2、CO2都能用排水法收集C.C、S、P在空气中燃烧都生成气体D.Al、Zn、Fe都能与稀硫酸发生置换反应8.下列有关实验现象的描述正确的是A.硫在氧气中燃烧生成二氧化硫B.铜片放入稀盐酸中,铜片表面产生气泡C.氢氧化钠溶于水后溶液温度升高D.棉线在空气中燃烧,产生烧焦羽毛的气味9.欲鉴别空气、氧气、氮气和二氧化碳四瓶无色气体,最可行的方案的是()A.先用带火星的木条试验,再加入澄清的石灰水并振荡B.先用燃着的木条试验,再加入澄清的石灰水并振荡C.先加入澄清的石灰水并振荡,再用带火星的木条试验D.先加入澄清的石灰水并振荡,再用红热的细铁丝试验10.利用所学化学知识判断,完全正确的一组是()A化学与人体健康B资源的利用和保护①人体缺钙会导致骨质疏松症①保护空气要减少有害气体和烟尘的排放②人体缺维生素C,会引起夜盲症②爱护水资源要节约用水和防止水体污染③人体缺氟会导致龋齿③保护金属资源只能通过防止金属腐蚀实现C“低碳经济”的措施D日常生活经验①改造或淘汰高能耗、高污染产业①洗涤剂去油污-是溶解作用②研制和开发新能源替代传统能源②区别硬水与软水-加入肥皂水振荡③减少使用一次性塑料方便袋和筷子等③区分羊毛纤维与合成纤维-灼烧后闻气味A.AB.BC.CD.D二、填空题(本大题共1小题,共4分)11.向一定质量的Fe(NO3)2和Mg(NO2)2的混合溶液中,加入一定质量的铝粉和锌粉的混合物,充分反应后,过滤,可以得到固体和滤液,所得滤液的质量大于原混合溶液的质量。(1)写出一个上述过程中发生反应的化学方程式________。(2)所得滤液中一定含有哪些溶质________?三、计算题(本大题共1小题,共...

1、当您付费下载文档后,您只拥有了使用权限,并不意味着购买了版权,文档只能用于自身使用,不得用于其他商业用途(如 [转卖]进行直接盈利或[编辑后售卖]进行间接盈利)。
2、本站所有内容均由合作方或网友上传,本站不对文档的完整性、权威性及其观点立场正确性做任何保证或承诺!文档内容仅供研究参考,付费前请自行鉴别。
3、如文档内容存在违规,或者侵犯商业秘密、侵犯著作权等,请点击“违规举报”。

碎片内容

广西南宁市第八中学2024届中考化学考前最后一卷含解析.doc

确认删除?