电脑桌面
添加内谋知识网--内谋文库,文书,范文下载到电脑桌面
安装后可以在桌面快捷访问

广西桂林市灌阳县重点名校2024年中考一模化学试题含解析.doc

广西桂林市灌阳县重点名校2024年中考一模化学试题含解析.doc_第1页
1/11
广西桂林市灌阳县重点名校2024年中考一模化学试题含解析.doc_第2页
2/11
广西桂林市灌阳县重点名校2024年中考一模化学试题含解析.doc_第3页
3/11
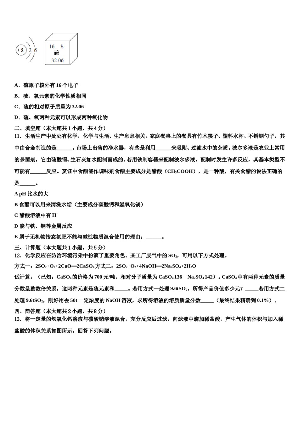
广西桂林市灌阳县重点名校2024年中考一模化学试题考生须知:1.全卷分选择题和非选择题两部分,全部在答题纸上作答。选择题必须用2B铅笔填涂;非选择题的答案必须用黑色字迹的钢笔或答字笔写在“答题纸”相应位置上。2.请用黑色字迹的钢笔或答字笔在“答题纸”上先填写姓名和准考证号。3.保持卡面清洁,不要折叠,不要弄破、弄皱,在草稿纸、试题卷上答题无效。一、单选题(本大题共10小题,共20分)1.不能正确对应变化关系的图像是()A.A图中横坐标既可以表示加入铁粉的质量,也可以表示加入部分变质的苛性钠质量B.B图中纵坐标既可以表示溶质质量,又可表示溶液的导电性C.C图中横坐标既可以表示反应时间,也可以表示加入二氧化锰质量D.D图中纵坐标既可以表示溶剂质量,又可表示溶液质量2.有X、Y、Z三种金属,X在常温下就能与氧气反应,Y、Z在常温下几乎不与氧气反应;如果把Y和Z分别放入硝酸银溶液中,过一会儿,在Z表面有银析出,而Y没有变化。根据以上实验事实,判断X、Y、Z三种金属的活动性由强弱的顺序正确的是()B.X、Z、YA.X、Y、ZD.Z、Y、XC.Y、Z、X3.属于化学变化的是B.自行车长期使用后,车身金属部分氧化A.香水气味充满整个房间C.干冰用于人工降雨D.从冰箱拿出的干燥玻璃杯,过一会表面有很多水珠4.实验室常用二氧化锰与浓盐酸反应制取氯气,反应的化学方程式为:MnO2+4HCl(浓)MnCl2+2X+Cl2↑,其中X的化学式为()A.H2OB.H2O2C.HClOD.O25.如图是某同学探究燃烧条件的改装装置,往烧杯中加入下列哪种物质,能引起白磷燃烧的是A.硝酸铵B.氢氧化钠C.蔗糖D.食盐6.土壤的酸碱度会影响植物的生长。下列植物在碱性土壤中,适宜种植的是植物胡萝卜土豆西红柿枸杞适宜的pH范围5.0~6.04.8~5.46.0~7.08.5~9.5A.胡萝卜B.土豆C.西红柿D.枸杞7.物质名称与化学式都正确的是()A.氧化二氮:N2OB.碳酸:CO3C.碳酸氢铵:NH4HCO3D.氯化钾:KCl28.在氯化钡溶液中滴加某种溶液,生成白色沉淀。有关说法错误的是()A.滴入的可能是硝酸盐溶液B.反应后溶液可能呈酸性C.白色沉淀可能溶于盐酸D.该反应可能是中和反应9.化学学科的思维方法有多种,其中推理是常用的思维方法。以下推理正确的是A.锌和铜均是金属,锌与稀硫酸反应生成氢气,则铜也能与稀硫酸反应生成氢气B.中和反应生成盐和水,所以生成盐和水的反应一定是中和反应C.碱性溶液能使酚酞试液变红,滴入酚酞试液后变红的溶液一定呈碱性D.酸能使石蕊试液变红,CO2也能使紫色的石蕊试液变红,所以CO2是酸10.如图是氧原子的结构示意图和硫元素在元素周期表的相关信息,下列说法中不正确的是()A.硫原子核外有16个电子B.硫、氧元素的化学性质相同C.硫的相对原子质量为32.06D.硫、氧两种元素可以形成两种氧化物二、填空题(本大题共1小题,共4分)11.生活生产中处处有化学,化学与生活、生产息息相关。家庭餐桌上的餐具有竹木筷子、塑料水杯、不锈钢勺子,其中由合金制造的是______。市场上出售的净水器,有些是利用______来吸附、过滤水中的杂质。波尔多液是农业上常用的杀菌剂,它由硫酸铜、生石灰加水配制而成的。若用铁制容器来配制波尔多液,配制时发生许多反应,其基本类型不可能有______反应。烹饪中食醋能作调味剂食醋主要成分是醋酸(CH3COOH),是一种酸,有关食醋的说法正确的是______。ApH比水的大B食醋可以用来清洗水垢(主要成分碳酸钙和氢氧化镁)C醋酸溶液中有H+D能与铁、铜等金属反应E属于无机物铵态氮肥不能与碱性物质混合使用的理由:______。三、计算题(本大题共1小题,共5分)12.化学反应在防治环境污染中扮演了重要角色。某工厂废气中的SO2,可用以下方式处理。方式一:2SO2+O2+2CaO═2CaSO4方式二:2SO2+O2+4NaOH═2Na2SO4+2H2O试计算:(已知:CaSO4的价格为700元/吨,相对分子质量为CaSO4136Na2SO4142)。CaSO4中有两种元素的质量分数呈整数倍关系,这两种元素是硫元素和_____。若用方式一处理9.6tSO2,所得产品价值多少元?_____若用方式二处理9.6tSO2,刚好用去50t一定浓度的NaOH溶液,求所得溶液的溶质质量分数_____(最终结果精确到0.1%)。四、简...

1、当您付费下载文档后,您只拥有了使用权限,并不意味着购买了版权,文档只能用于自身使用,不得用于其他商业用途(如 [转卖]进行直接盈利或[编辑后售卖]进行间接盈利)。
2、本站所有内容均由合作方或网友上传,本站不对文档的完整性、权威性及其观点立场正确性做任何保证或承诺!文档内容仅供研究参考,付费前请自行鉴别。
3、如文档内容存在违规,或者侵犯商业秘密、侵犯著作权等,请点击“违规举报”。

碎片内容

广西桂林市灌阳县重点名校2024年中考一模化学试题含解析.doc

确认删除?