电脑桌面
添加内谋知识网--内谋文库,文书,范文下载到电脑桌面
安装后可以在桌面快捷访问

广西省贵港市名校2024年中考适应性考试化学试题含解析.doc

广西省贵港市名校2024年中考适应性考试化学试题含解析.doc_第1页
1/13
广西省贵港市名校2024年中考适应性考试化学试题含解析.doc_第2页
2/13
广西省贵港市名校2024年中考适应性考试化学试题含解析.doc_第3页
3/13
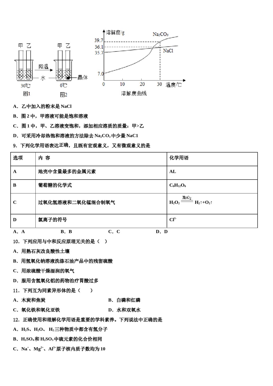
广西省贵港市名校2024年中考适应性考试化学试题注意事项铅笔作答;第二部分必须用黑1.考生要认真填写考场号和座位序号。2.试题所有答案必须填涂或书写在答题卡上,在试卷上作答无效。第一部分必须用2B色字迹的签字笔作答。3.考试结束后,考生须将试卷和答题卡放在桌面上,待监考员收回。一、选择题(本题包括12个小题,每小题3分,共36分.每小题只有一个选项符合题意)1.下列物质的用途正确的是()A.用石墨制制铅笔芯B.用硫酸溶液制叶脉书签C.焦炭用于炼钢D.用碳酸钙做墙体内饰材料2.下列是几种粒子的结构示意图,有关说法不正确的是()A.①和②两种粒子的化学性质不相似B.③和④均属于离子结构示意图C.粒子②在化学反应中容易失去电子D.②③属于同种元素的粒子3.下列除去杂质的方法正确的是()选项物质杂质除杂方法ACaCl2溶液稀盐酸加入过量的CaCO3,,过滤B盐酸硫酸加入过量BaCl2溶液,过滤CCu(NO3)2溶液AgNO3溶液加入过量铁粉,过滤DCa(OH)2CaCO3加过量稀硝酸,过滤A.AB.BC.CD.D4.下列物质的用途利用其物理性质的是A.生石灰用作干燥剂B.铁粉用作食品保鲜吸氧剂C.小苏打用于治疗胃酸过多D.干冰用作制冷剂5.下列实验操作正确的是A.给固体粉末药品加热:粉末状药品应堆放试管底部,试管口略向下倾斜B.加装固体药品:先将试管横放,用镊子夹取块状固体放到管口,再把试管慢慢坚立C.用试管夹夹持试管:把试管夹从试管的底部套上、取下,手握在试管夹的短柄上D.加快烧杯中固体溶解速率,将烧杯放在有石棉网的铁架台上加热或或直接振荡6.肼(N2H4)是一种无色油状液体,有刺激性气味,有吸湿性。点燃时,迅速而完全燃烧,生成N2和H2O,并放出大量的热。下列有关N2H4的说法不正确的是A.应密封保存B.完全燃烧的反应属于复分解反应C.可用作燃料D.其中氮元素与氢元素的质量比为7∶17.对于下列化学用语,有关说法正确的是①O②Mg2+③④NH3⑤KMnO4A.①④⑤可表示相应物质的化学式B.④中数字“3“表示氨气中有3个氢原子C.②③表示的粒子均是阳离子D.⑤中锰元素的化合价为+6价8.甲、乙试管中各盛有10g水,向其中一支试管中加入3gNa2CO3粉末,另一支试管中加入3gNaCl粉末,按图1、2进行实验,下列说法正确的是()A.乙中加入的粉末是NaClB.图2中,甲溶液可能是饱和溶液C.图1中,甲、乙溶液变饱和,添加相应溶质的质量:甲>乙D.可采用冷却热饱和溶液的方法除去Na2CO3中少量NaC19.下列化学用语表达正确,且既有宏观意义,又有微观意义的是选项内容化学用语ALA地壳中含量最多的金属元素C6H12O6B葡萄糖的化学式C过氧化氢溶液和二氧化锰混合制氧气H2O2H2↑+O2↑D氯离子的符号Cl1-A.AB.BC.CD.D10.下列应用与中和反应原理无关的是()A.用熟石灰改良酸性土壤B.用氢氧化钠溶液洗涤石油产品中的残留硫酸C.用浓硫酸干燥湿润的氧气D.服用含氢氧化铝的药物治疗胃酸过多11.下列互为同素异形体的是()A.木炭和焦炭B.白磷和红磷C.氧化铁和氧化亚铁D.水和双氧水12.正确使用和理解化学用语是重要的学科素养。下列说法中正确的是A.H2S、H2O、H2三种物质中都含有氢分子B.H2SO4和H2SO3中硫元素的化合价相同C.Na+、Mg2+、Al3+原子核内质子数均为10D.一个葡萄糖分子(C6H12O6)是由6个碳原子、12个氢原子和6个氧原子构成的二、填空题(本题包括4个小题,每小题7分,共28分)13.如图是使水沸腾的实验。先关闭止水夹,将胶头滴管中的液体挤压右侧烧瓶中,然后打开止水夹,发现左侧烧瓶内的水沸腾起来。胶头滴管内的液体可能是_____(填名称),右侧烧瓶中发生反应的化学方程式为_____(合理即可),烧瓶内的水沸腾的原因______。14.A、B、C三个烧杯中装有等质量的水,在相同温度下,向A、B、C烧杯中分别加入25g、15g、5gKNO3固体,充分溶解后、静置,现象如图所示,回答下列问题:_____中的溶液一定是饱和溶液,你的判断依据是_____。_____中的溶液一定是不饱和溶液。A、B、C三只烧杯中溶液的溶质质量分数的大小关系是_____。欲将A烧杯中未溶解的KNO3固体继续溶解,可以采取的方法是_____或_____。15.在实验室里配制50g溶质质量分数为6%的NaCl溶...

1、当您付费下载文档后,您只拥有了使用权限,并不意味着购买了版权,文档只能用于自身使用,不得用于其他商业用途(如 [转卖]进行直接盈利或[编辑后售卖]进行间接盈利)。
2、本站所有内容均由合作方或网友上传,本站不对文档的完整性、权威性及其观点立场正确性做任何保证或承诺!文档内容仅供研究参考,付费前请自行鉴别。
3、如文档内容存在违规,或者侵犯商业秘密、侵犯著作权等,请点击“违规举报”。

碎片内容

广西省贵港市名校2024年中考适应性考试化学试题含解析.doc

确认删除?