电脑桌面
添加内谋知识网--内谋文库,文书,范文下载到电脑桌面
安装后可以在桌面快捷访问

武汉市青山区2023-2024学年中考适应性考试化学试题含解析.doc

武汉市青山区2023-2024学年中考适应性考试化学试题含解析.doc_第1页
1/12
武汉市青山区2023-2024学年中考适应性考试化学试题含解析.doc_第2页
2/12
武汉市青山区2023-2024学年中考适应性考试化学试题含解析.doc_第3页
3/12
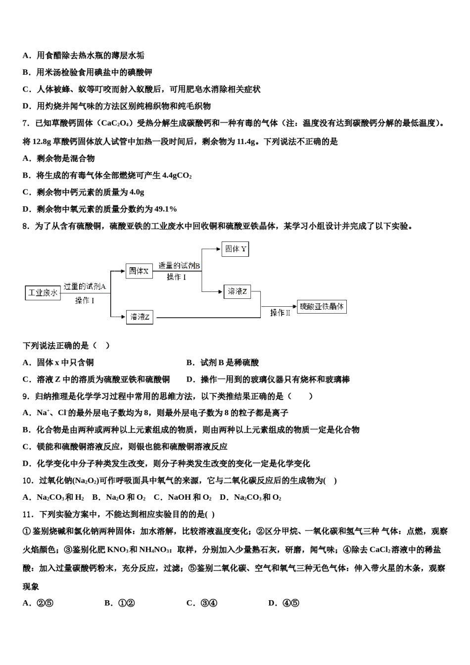
武汉市青山区2023-2024学年中考适应性考试化学试题注意事项:1.答卷前,考生务必将自己的姓名、准考证号、考场号和座位号填写在试题卷和答题卡上。用2B铅笔将试卷类型(B)填涂在答题卡相应位置上。将条形码粘贴在答题卡右上角"条形码粘贴处"。2.作答选择题时,选出每小题答案后,用2B铅笔把答题卡上对应题目选项的答案信息点涂黑;如需改动,用橡皮擦干净后,再选涂其他答案。答案不能答在试题卷上。3.非选择题必须用黑色字迹的钢笔或签字笔作答,答案必须写在答题卡各题目指定区域内相应位置上;如需改动,先划掉原来的答案,然后再写上新答案;不准使用铅笔和涂改液。不按以上要求作答无效。4.考生必须保证答题卡的整洁。考试结束后,请将本试卷和答题卡一并交回。一、选择题(本题包括12个小题,每小题3分,共36分.每小题只有一个选项符合题意)1.科学家发现的N(NO2)3是-种新型火箭燃料,关于N(NO2)3的说法正确的是A.N(NO2)3由氮、氧两个元素构成B.N(NO2)3中含有3个氮原子和6个氧原子C.N(NO2)3属于氧化物D.N(NO2)3中氮元素的质量分数为62.6%2.水是生命之源,下列有关水的说法错误的是A.生活中常用煮沸的方法软化硬水B.可用肥皂水区别硬水和软水C.在电解水实验中,玻璃管上方产生的H2和O2的体积比约为2:1D.水沸腾时可冲起壶盖,说明水分子变大3.维生素可以起到调节新陈代谢、预防疾病、维持身体健康的重要作用。缺乏维生素A1(C20H30O),会引起夜盲症。下列关于维生素A1的说法中正确的是()A.维生素A1属于无机化合物B.维生素A1中O元素的质量分数最低C.维生素A1中碳、氢元素的质量比为2:3D.维生素A1由20个碳原子、30个氢原子、1个氧原子构成4.空气是一种宝贵的自然资源,下列有关说法中错误的是()A.法国化学家拉瓦锡研究了空气的成分,并得出氧气约占空气总体积4/5的结论B.空气是由氮气、氧气、稀有气体、二氧化碳等物质组成的混合物C.氮气是制造硝酸和氮肥的重要原料D.稀有气体都没有颜色、没有气味,在通电时能发出不同颜色的光5.下列物质的用途中,利用其物理性质的是A.氧气用于气焊B.焦炭用于冶炼金属C.氮气用作保护气D.干冰用于人工降雨6.化学源自生活,又服务于生活,化学知识可以用于解决许多生活问题。下列做法中不符合化学原理的是A.用食醋除去热水瓶的薄层水垢B.用米汤检验食用碘盐中的碘酸钾C.人体被蜂、蚁等叮咬而射入蚁酸后,可用肥皂水消除相关症状D.用灼烧并闻气味的方法区别纯棉织物和纯毛织物7.已知草酸钙固体(CaC2O4)受热分解生成碳酸钙和一种有毒的气体(注:温度没有达到碳酸钙分解的最低温度)。将12.8g草酸钙固体放人试管中加热一段时间后,剩余物为11.4g。下列说法不正确的是A.剩余物是混合物B.将生成的有毒气体全部燃烧可产生4.4gCO2C.剩余物中钙元素的质量为4.0gD.剩余物中氧元素的质量分数约为49.1%8.为了从含有硫酸铜,硫酸亚铁的工业废水中回收铜和硫酸亚铁晶体,某学习小组设计并完成了以下实验。下列说法正确的是()A.固体x中只含铜B.试剂B是稀硫酸C.溶液Z中的溶质为硫酸亚铁和硫酸铜D.操作一用到的玻璃仪器只有烧杯和玻璃棒9.归纳推理是化学学习过程中常用的思维方法,以下类推结果正确的是()A.Na+、Cl-的最外层电子数均为8,则最外层电子数为8的粒子都是离子B.化合物是由两种或两种以上元素组成的物质,则由两种以上元素组成的物质一定是化合物C.镁能和硫酸铜溶液反应,则银也能和硫酸铜溶液反应D.化学变化中分子种类发生改变,则分子种类发生改变的变化一定是化学变化10.过氧化钠(Na2O2)可作呼吸面具中氧气的来源,它与二氧化碳反应后的生成物为()A.Na2CO3和H2B.Na2O和O2C.NaOH和O2D.Na2CO3和O211.下列实验方案中,不能达到相应实验目的的是()①鉴别烧碱和氯化钠两种固体:加水溶解,比较溶液温度变化;②区分甲烷、一氧化碳和氢气三种气体:点燃,观察火焰颜色;③鉴别化肥KNO3和NH4NO3:取样,分别加入少量熟石灰,研磨,闻气味;④除去CaCl2溶液中的稀盐酸:加入过量碳酸钙粉末,充分反应,过滤;⑤鉴别二氧化碳、空气和氧气三种无色气体:伸入带火星的木条,观察现象B....

1、当您付费下载文档后,您只拥有了使用权限,并不意味着购买了版权,文档只能用于自身使用,不得用于其他商业用途(如 [转卖]进行直接盈利或[编辑后售卖]进行间接盈利)。
2、本站所有内容均由合作方或网友上传,本站不对文档的完整性、权威性及其观点立场正确性做任何保证或承诺!文档内容仅供研究参考,付费前请自行鉴别。
3、如文档内容存在违规,或者侵犯商业秘密、侵犯著作权等,请点击“违规举报”。

碎片内容

武汉市青山区2023-2024学年中考适应性考试化学试题含解析.doc

确认删除?