电脑桌面
添加内谋知识网--内谋文库,文书,范文下载到电脑桌面
安装后可以在桌面快捷访问

江苏省无锡市两区联考2023-2024学年中考化学模拟精编试卷含解析.doc

江苏省无锡市两区联考2023-2024学年中考化学模拟精编试卷含解析.doc_第1页
1/13
江苏省无锡市两区联考2023-2024学年中考化学模拟精编试卷含解析.doc_第2页
2/13
江苏省无锡市两区联考2023-2024学年中考化学模拟精编试卷含解析.doc_第3页
3/13
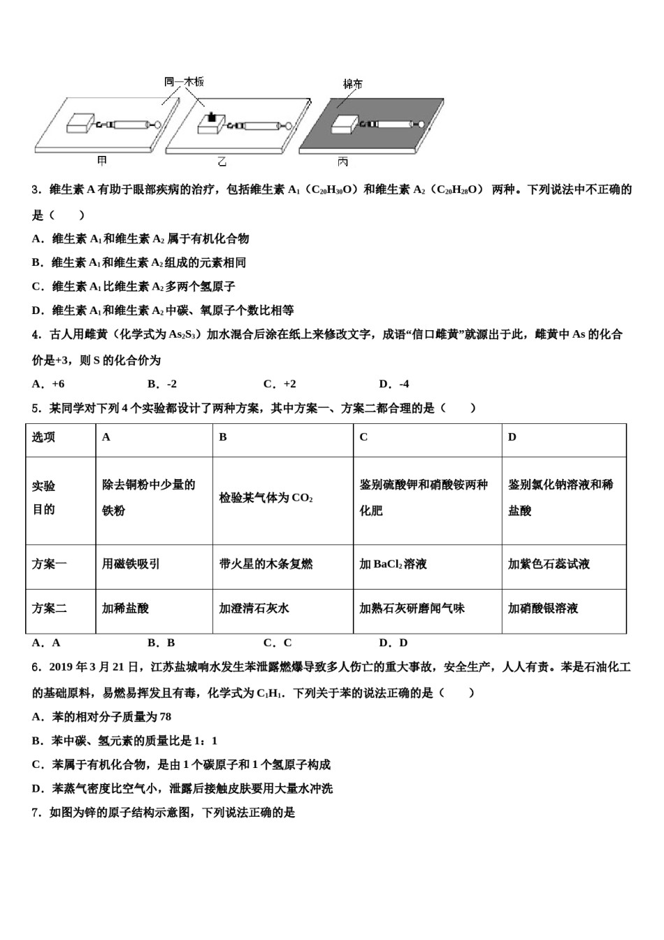
江苏省无锡市两区联考2023-2024学年中考化学模拟精编试卷注意事项:1.答卷前,考生务必将自己的姓名、准考证号填写在答题卡上。2.回答选择题时,选出每小题答案后,用铅笔把答题卡上对应题目的答案标号涂黑,如需改动,用橡皮擦干净后,再选涂其它答案标号。回答非选择题时,将答案写在答题卡上,写在本试卷上无效。3.考试结束后,将本试卷和答题卡一并交回。一、选择题(本题包括12个小题,每小题3分,共36分.每小题只有一个选项符合题意)1.除去下列各物质中混有的少量杂质,所用试剂及操作方法均正确的一组是()序号物质杂质所用试剂和操作方法AH2HC1通过足量的AgNO3溶液,干燥BNaNO3溶液Na2SO4加入过量的Ba(NO3)2溶液,过滤CNaC1固体Na2CO3加入足量水溶解,过滤D铁粉Fe2O3加入适量的稀盐酸,过滤A.AB.BC.CD.D2.如图所示的实验中,有一个实验没有利用到其他三个实验共同应用的一种研究方法,该实验是()A.验证使石蕊变色的物质是碳酸而不是二氧化碳B.可燃物燃烧的条件C.伏安法测电阻D.研究影响滑动摩擦力大小的因素3.维生素A有助于眼部疾病的治疗,包括维生素A1(C20H30O)和维生素A2(C20H28O)两种。下列说法中不正确的是()A.维生素A1和维生素A2属于有机化合物B.维生素A1和维生素A2组成的元素相同C.维生素A1比维生素A2多两个氢原子D.维生素A1和维生素A2中碳、氧原子个数比相等4.古人用雌黄(化学式为As2S3)加水混合后涂在纸上来修改文字,成语“信口雌黄”就源出于此,雌黄中As的化合价是+3,则S的化合价为A.+6B.-2C.+2D.-45.某同学对下列4个实验都设计了两种方案,其中方案一、方案二都合理的是()选项ABCD实验除去铜粉中少量的检验某气体为CO2鉴别硫酸钾和硝酸铵两种鉴别氯化钠溶液和稀目的铁粉化肥盐酸方案一用磁铁吸引带火星的木条复燃加BaCl2溶液加紫色石蕊试液方案二加稀盐酸加澄清石灰水加熟石灰研磨闻气味加硝酸银溶液A.AB.BC.CD.D6.2019年3月21日,江苏盐城响水发生苯泄露燃爆导致多人伤亡的重大事故,安全生产,人人有责。苯是石油化工的基础原料,易燃易挥发且有毒,化学式为C1H1.下列关于苯的说法正确的是()A.苯的相对分子质量为78B.苯中碳、氢元素的质量比是1:1C.苯属于有机化合物,是由1个碳原子和1个氢原子构成D.苯蒸气密度比空气小,泄露后接触皮肤要用大量水冲洗7.如图为锌的原子结构示意图,下列说法正确的是A.锌的相对原子质量为30B.锌在化学反应中易失去电子C.锌离子的质子数小于30D.锌与稀盐酸反应生成ZnCl8.下列说法中正确的是A.硝酸铵、氢氧化钠固体分别溶于水时,均出现放热现象B.气体、液体和固体都可作为溶质C.在盛有50ml蔗糖溶液的烧杯中,上半部分溶液的甜度低于下半部分溶液的甜度D.饱和溶液的溶质质量分数一定比不饱和溶液的大9.手机、笔记本电脑及其他便携式电子设备需要用到大量的锂电池,其电源的正极材料为钴酸锂(LiCoO2)(Li元素的化合价为+1)下列有关钴酸锂的说法正确的是()A.属于氧化物B.钴元素化合价为+2C.含有两种金属单质D.Li、Co、O三种元素质量比是7∶59∶3210.联合国宣布2019年为“国际化学元素周期表年”。下表是元素周期表的一部分,A—F代表六种不同元素。下列说法不正确的是A.A、D同族B.原子序数E<CC.A、B同周期D.C、F化学性质相似11.下列有关物质的组成、结构、性质及变化规律,分析正确的是()A.CO、Fe2O3、Na2SO4等物质都含有氧元素、都属于氧化物B.稀盐酸与稀硫酸化学性质有所差异主要是因为酸根离子不同C.金刚石与石墨物理性质差异较大的原因是由于碳原子的结构不同D.浓硫酸、烧碱都有吸水性、都可以用来干燥CO2气体12.某反应前后分子变化的微观示意图如下。下列说法正确的是A.反应物中没有单质B.反应前后各元素化合价不变C.反应后元素种类增多D.反应前后原子个数不变二、填空题(本题包括4个小题,每小题7分,共28分)13.网购比传统购物更便捷。小明通过网站订了外卖套餐:香辣鸡腿堡、鸡肉洋葱圈、盐酥鸡米花、上校鸡块、可乐。该套餐中富含的营养素有_____(写一种)。合理膳食,保持营养均衡,是青少年学生健康成长的重要保证。你...

1、当您付费下载文档后,您只拥有了使用权限,并不意味着购买了版权,文档只能用于自身使用,不得用于其他商业用途(如 [转卖]进行直接盈利或[编辑后售卖]进行间接盈利)。
2、本站所有内容均由合作方或网友上传,本站不对文档的完整性、权威性及其观点立场正确性做任何保证或承诺!文档内容仅供研究参考,付费前请自行鉴别。
3、如文档内容存在违规,或者侵犯商业秘密、侵犯著作权等,请点击“违规举报”。

碎片内容

江苏省无锡市两区联考2023-2024学年中考化学模拟精编试卷含解析.doc

确认删除?