电脑桌面
添加内谋知识网--内谋文库,文书,范文下载到电脑桌面
安装后可以在桌面快捷访问

江苏省苏州区学校七校联考2023-2024学年中考化学模拟预测题含解析.doc

江苏省苏州区学校七校联考2023-2024学年中考化学模拟预测题含解析.doc_第1页
1/10
江苏省苏州区学校七校联考2023-2024学年中考化学模拟预测题含解析.doc_第2页
2/10
江苏省苏州区学校七校联考2023-2024学年中考化学模拟预测题含解析.doc_第3页
3/10
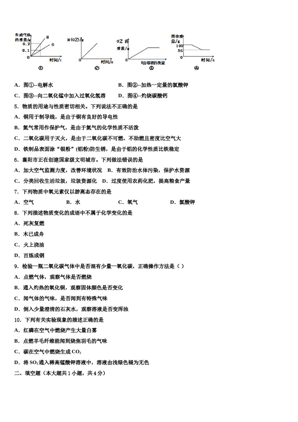
江苏省苏州区学校七校联考2023-2024学年中考化学模拟预测题考生须知:1.全卷分选择题和非选择题两部分,全部在答题纸上作答。选择题必须用2B铅笔填涂;非选择题的答案必须用黑色字迹的钢笔或答字笔写在“答题纸”相应位置上。2.请用黑色字迹的钢笔或答字笔在“答题纸”上先填写姓名和准考证号。3.保持卡面清洁,不要折叠,不要弄破、弄皱,在草稿纸、试题卷上答题无效。一、单选题(本大题共10小题,共20分)1.图中“”和“”分别表示不同的原子,下列判断不正确的是()A.①可能是氧化物B.②可能是金属C.③一定是混合物D.④包含组成元素相同的不同物质2.下列实验操作正确的是()A.测溶液pHB.熄灭酒精灯C.取用固体药品D.过滤操作3.将密封良好的饼干从平原带到高原,包装袋会鼓起,这是因为A.饼干的质量变大B.袋内气体分子个数增多C.高原地区大气压强较大D.袋内气体分子间的间隔变大4.以下四个图象,能正确反映对应变化关系的是()A.图①--电解水B.图②--加热一定量的氯酸钾C.图③--向二氧化锰中加入过氧化氢溶D.图④--灼烧碳酸钙5.物质的用途与性质密切相关。下列说法不正确的是A.铜用于制导线,是由于铜有良好的导电性B.氮气常用作保护气,是由于氮气的化学性质不活泼C.二氧化碳用于灭火,是由于二氧化碳不可燃、不助燃且密度比空气大D.铁制品表面涂“银粉”(铝粉)防生锈,是由于铝的化学性质比铁稳定6.襄阳市正在创建国家级文明城市。下列做法错误的是A.加大空气监测力度,改善环境状况B.有效防治水体污染,保护水资源C.分类回收生活垃圾,垃圾资源化D.过度使用农药化肥,提高粮食产量7.下列物质中氧元素仅以游离态存在的是A.空气B.水C.氧气D.氯酸钾8.下列描述物质变化的成语中不属于化学变化的是A.死灰复燃B.木已成舟C.火上浇油D.百炼成钢9.检验一瓶二氧化碳气体中是否混有少量一氧化碳,正确操作方法是()A.点燃气体,观察气体是否燃烧B.通入灼热的氧化铜,观察固体颜色是否变化C.闻气体的气味,是否闻到有特殊气味D.倒入少量澄清的石灰水,观察溶液是否变浑浊10.下列有关实验现象的描述正确的是A.红磷在空气中燃烧产生大量白雾B.点燃羊毛纤维能闻到烧焦羽毛的气味C.碳在空气中燃烧生成CO2D.将SO2通入稀高锰酸钾溶液中,溶液由浅绿色褪为无色二、填空题(本大题共1小题,共4分)11.“微观—宏观—符号”三重表征是化学独特的表示方法,如图是某密闭容器中物质变化过程的微观示意图。请回答:(1)A、B、C中属于混合物的是___________(填序号)。(2)关于上述变化Ⅰ、Ⅱ和Ⅲ的说法中,正确的是___________(填序号)。A变化Ⅰ发生的是置换反应,变化Ⅱ和Ⅲ发生的是物理变化B变化Ⅲ发生的条件可能是升高温度C变化Ⅰ可能表示的是一氧化碳燃烧D变化Ⅰ中参加反应的和两种分子个数比为3:2(3)若“●”代表碳原子,请画出碳原子的结构示意图___________。三、计算题(本大题共1小题,共5分)12.汉代海昏侯墓出土的文物中,保存完好的玉器非常罕见。玉石主要成分NaAlSi2O6,在NaAlSi2O6中(1)Na与Al的质量比为____;(2)Na元素的质量分数为____(写算式)。四、简答题(本大题共2小题,共8分)13.今年央视3-15晚会曝光了“电子烟”的危害。抽样产品产生的烟雾中,甲醛含量是我国居室内空气中甲醛最高容许浓度的数十倍甚至上百倍。除吸烟外,请举例说明你身边发生过哪些污染空气的现象_________(写出一种即可)。从燃烧的条件思考,为什么随意丢弃未熄灭的烟头,有可能会引发火灾_________?14.2019年5月26日长沙地铁4号线正式载客运营,这标志着长沙地铁建设进入新的里程碑。请结合你所学的化学知识回答下列问题:地铁建设过程中的列车轨道使用锰钢制成,锰钢属于________。(填“金属材料”或“合成材料”)出行少开私家车,多乘坐地铁体现了“低碳生活”的理念,在生活中还有很多可以体现这一理念的做法,请再举一例:________五、探究题(本大题共2小题,共13分)15.已知某金属粉末由铁、铜、铝三种金属中的两种组成,兴趣小组的同学对此进行了如下探究。该粉末由什么组成?铁和铜与氢氧化钠溶液都不反应,而铝与氢氧...

1、当您付费下载文档后,您只拥有了使用权限,并不意味着购买了版权,文档只能用于自身使用,不得用于其他商业用途(如 [转卖]进行直接盈利或[编辑后售卖]进行间接盈利)。
2、本站所有内容均由合作方或网友上传,本站不对文档的完整性、权威性及其观点立场正确性做任何保证或承诺!文档内容仅供研究参考,付费前请自行鉴别。
3、如文档内容存在违规,或者侵犯商业秘密、侵犯著作权等,请点击“违规举报”。

碎片内容

江苏省苏州区学校七校联考2023-2024学年中考化学模拟预测题含解析.doc

确认删除?