电脑桌面
添加内谋知识网--内谋文库,文书,范文下载到电脑桌面
安装后可以在桌面快捷访问

江苏省苏州市常熟达标名校2023-2024学年中考冲刺卷化学试题含解析.doc

江苏省苏州市常熟达标名校2023-2024学年中考冲刺卷化学试题含解析.doc_第1页
1/12
江苏省苏州市常熟达标名校2023-2024学年中考冲刺卷化学试题含解析.doc_第2页
2/12
江苏省苏州市常熟达标名校2023-2024学年中考冲刺卷化学试题含解析.doc_第3页
3/12
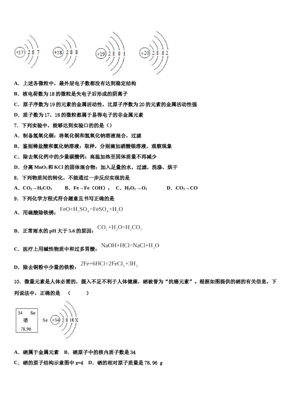
江苏省苏州市常熟达标名校2023-2024学年中考冲刺卷化学试题请考生注意:1.请用2B铅笔将选择题答案涂填在答题纸相应位置上,请用0.5毫米及以上黑色字迹的钢笔或签字笔将主观题的答案写在答题纸相应的答题区内。写在试题卷、草稿纸上均无效。2.答题前,认真阅读答题纸上的《注意事项》,按规定答题。一、选择题(本题包括12个小题,每小题3分,共36分.每小题只有一个选项符合题意)1.下列各组离子能在pH=10的溶液中大量共存的是A.Na+、Mg2+、CO32-B.H+、Cu2+、NO3-C.NH4+、Fe3+、SO42-D.K+、Ba2+、Cl-2.下列物质由离子构成的是A.氯酸钾B.铜C.金刚石D.葡萄糖3.向接近饱和的氯化钠溶液中,逐渐加入氯化钠固体,边加边搅拌。下列图形中变化关系正确的是()A.B.C.D.4.下列有关物质的组成、结构、性质及变化规律,分析正确的是()A.CO、Fe2O3、Na2SO4等物质都含有氧元素、都属于氧化物B.稀盐酸与稀硫酸化学性质有所差异主要是因为酸根离子不同C.金刚石与石墨物理性质差异较大的原因是由于碳原子的结构不同D.浓硫酸、烧碱都有吸水性、都可以用来干燥CO2气体5.用尿素溶液来处理汽车尾气,化学方程式为:2CO(NH2)2+4X+O2=2CO2+4N2+4H2O,则X的化学式是()B.NOC.N2OD.NH3A.NO26.小明在资料中找到下列微粒的结构示意图,请你分析以下的叙述中正确的是()A.上述各微粒中,最外层电子数都没有达到稳定结构B.核电荷数为18的微粒是失电子后形成的阴离子C.原子序数为19的元素的金属活动性,比原子序数为20的元素的金属活动性强D.质子数为17、18的微粒都属于易得电子的非金属元素7.下列实验中,能够达到实验口的的是()A.制备氢氧化铜:将氧化铜和氢氧化钠溶液混合,过滤B.鉴别稀盐酸和氯化钠溶液:取样,分别滴加硝酸银溶液,观察现象C.除去氧化钙中的少量碳酸钙:高温加热至固体质量不再减少D.分离MnO2和KCl的固体混合物:加入足量的水,过滤,洗涤、烘干8.下列物质间的转化,不能通过一步反应实现的是A.CO2→H2CO3B.Fe→Fe(OH)3C.H2O2→O2D.CO2→CO9.下列化学方程式符合题意且书写正确的是A.用硫酸除铁锈:B.正常雨水的pH大于5.6的原因:C.医疗上用碱性物质中和过多胃酸:D.除去铜粉中少量的铁粉:10.微量元素是人体必需的,摄入不足不利于人体健康,硒被誉为“抗癌元素”。根据如图提供的硒的有关信息,下列说法中,正确的是()A.硒属于金属元素B.硒原子中的核内质子数是34C.硒的原子结构示意图中x=4D.硒的相对原子质量是78.96g11.某碳酸钠固体样品中,可能含有硫酸钠、碳酸钙、硫酸铜、氯化钠、氯化钙中的一种或几种杂质。为了确定杂质的成分,进行以下实验;第一步,取该样品溶于水得到无色溶液;第二步,再向第一步得到的无色溶液中,先后逐滴加入过量氯化钡溶液和过量的稀硝酸,产生沉淀的物质质量与时间的关系如图所示。A.杂质一定含有硫酸钠、氯化钠B.BC段减少的沉淀是碳酸钙和碳酸钡C.原样品中一定没有硫酸铜、碳酸钙、氯化钙D.C点所得溶液中的溶质有四种12.某同学书写的试剂标签如下图所示,其中错误的是A.B.C.D.二、填空题(本题包括4个小题,每小题7分,共28分)13.写出下列反应的化学方程式,并完成相应填空。(1)工业上用一氧化碳和磁铁矿在高温下炼铁的化学方程式为___________,工业炼铁的主要设备名称是_________。(2)稀硫酸除去铁锈的化学方程式为____________。(3)硫酸铵溶液和氢氧化钠溶液混合加热的化学方程式为___________,该反应属于基本反应类型中的____________反应。14.氯化钠是重要的调味品,下面两幅图是运用不同的化学反应原理生成氯化钠的过程,请根据图示回答下列问题:(1)图1说明元素的化学性质与_____有密切的关系。(2)图2反应的微观实质是_____。15.2016年12月26日,合肥地铁一号线正式通车,实现了我省地下交通的新突破。根据下图回答下列问题:图中所示材料中,属于金属材料的是__________(填一种即可,下同);属于有机合成材料的是____________;石墨电刷的使用主要利用其__________性。地铁车身的表面都喷上一层油漆,目的是为了防止铁与空气中的_____________发...

1、当您付费下载文档后,您只拥有了使用权限,并不意味着购买了版权,文档只能用于自身使用,不得用于其他商业用途(如 [转卖]进行直接盈利或[编辑后售卖]进行间接盈利)。
2、本站所有内容均由合作方或网友上传,本站不对文档的完整性、权威性及其观点立场正确性做任何保证或承诺!文档内容仅供研究参考,付费前请自行鉴别。
3、如文档内容存在违规,或者侵犯商业秘密、侵犯著作权等,请点击“违规举报”。

碎片内容

江苏省苏州市常熟达标名校2023-2024学年中考冲刺卷化学试题含解析.doc

确认删除?