电脑桌面
添加内谋知识网--内谋文库,文书,范文下载到电脑桌面
安装后可以在桌面快捷访问

江西省大余县2023-2024学年中考联考化学试卷含解析.doc

江西省大余县2023-2024学年中考联考化学试卷含解析.doc_第1页
1/11
江西省大余县2023-2024学年中考联考化学试卷含解析.doc_第2页
2/11
江西省大余县2023-2024学年中考联考化学试卷含解析.doc_第3页
3/11
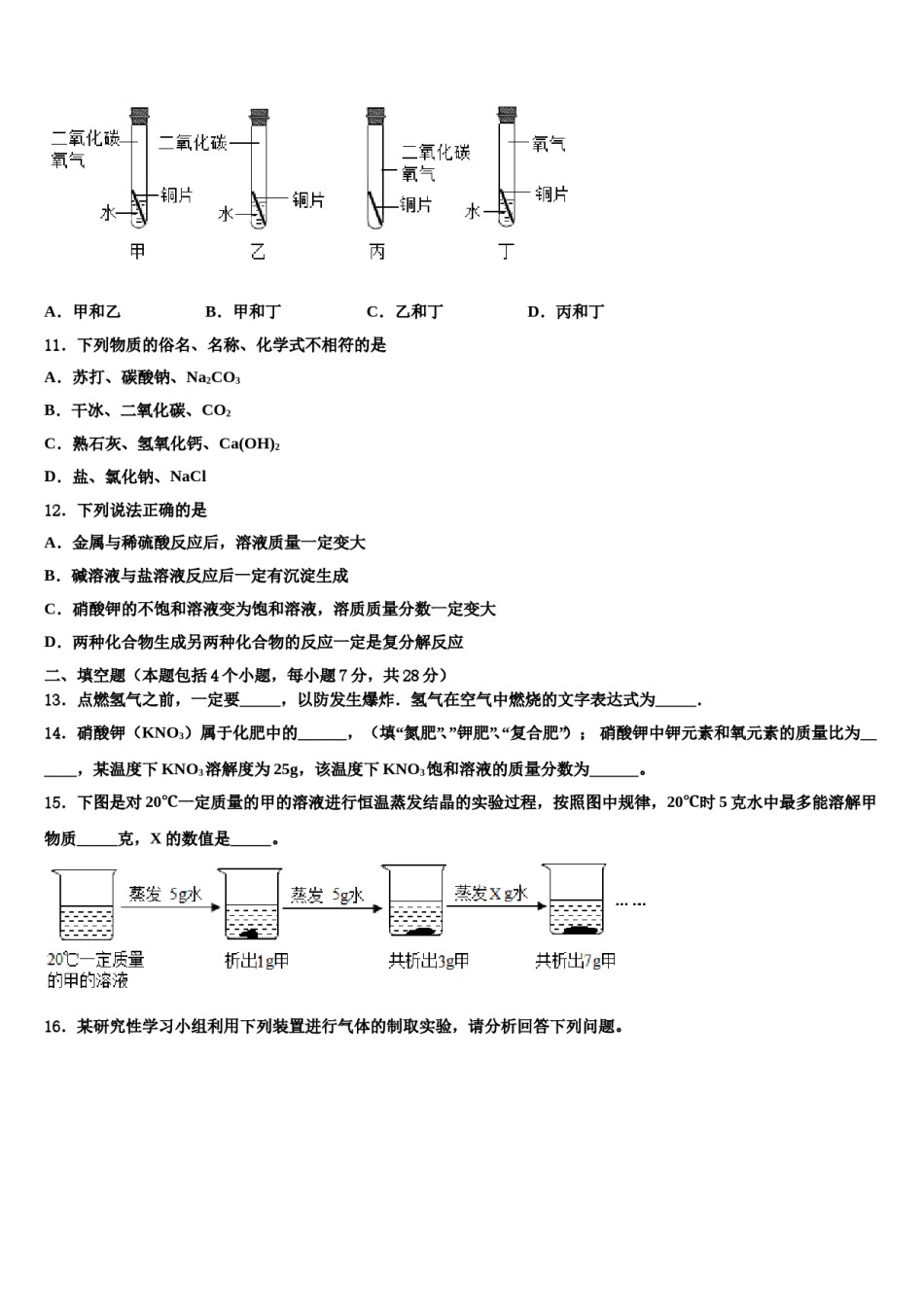
江西省大余县2023-2024学年中考联考化学试卷注意事项:1.答卷前,考生务必将自己的姓名、准考证号、考场号和座位号填写在试题卷和答题卡上。用2B铅笔将试卷类型(B)填涂在答题卡相应位置上。将条形码粘贴在答题卡右上角"条形码粘贴处"。2.作答选择题时,选出每小题答案后,用2B铅笔把答题卡上对应题目选项的答案信息点涂黑;如需改动,用橡皮擦干净后,再选涂其他答案。答案不能答在试题卷上。3.非选择题必须用黑色字迹的钢笔或签字笔作答,答案必须写在答题卡各题目指定区域内相应位置上;如需改动,先划掉原来的答案,然后再写上新答案;不准使用铅笔和涂改液。不按以上要求作答无效。4.考生必须保证答题卡的整洁。考试结束后,请将本试卷和答题卡一并交回。一、选择题(本题包括12个小题,每小题3分,共36分.每小题只有一个选项符合题意)1.下表示对化学知识的归纳,其中完全正确的一组是选项知识归纳类别A过滤可以将硬水软化:明矾可用于吸附沉淀净水常识B活性炭可用于冰箱除味;合金的硬度都比成分金属大生活常识C点燃可燃性气体前需要验纯;二氧化碳灭火器适用于所有救火安全常识于D燃着的酒精灯被碰翻要用湿抹布盖火:试管加热后不要立即清洗实验常识A.AB.BC.CD.D2.中华文明源远流长,史书记载中蕴含着丰富的化学知识。下列说法不涉及化学变化的是()A.《易经》记载“泽中有.....上火下泽”B.《淮南子》记载“慈(慈通磁)石能吸铁,及其于铜则不通矣”C.《抱朴子》记载“丹砂(HgS)烧之成水银,积变又还成丹砂”D.《本草纲目》记载“冬月灶中所烧薪柴之灭,令人以灭淋汁,取碱浣衣”3.下列事实不能用“分子不断运动”解释的是A.蔗糖溶解在水中B.空气压缩为液态空气C.路过花圃闻到花香D.湿衣服晾晒后变干4.下列物质在氧气中燃烧的现象正确的是A.红磷燃烧产生白雾,放出大量热B.铁丝燃烧火星四射,放出大量热,生成黑色固体C.木炭燃烧生成二氧化碳,该气体能使澄清石灰水变浑浊D.硫燃烧发出淡蓝色火焰,放出大量热,生成有刺激性气味的气体5.在①合金、黄铁矿、石油、纯碱;②N2、P、Mg、O3;③Al2O3、Fe3O4、CuO、SO3。三组物质中,每组有一种物质在分类上与其他物质不同,这三种物质分别是()A.纯碱、Mg、SO3B.黄铁矿、Mg、Al2O3C.合金、O3、Fe3O4D.纯碱、P、SO36.空气中体积分数约占78%的气体是()A.O2B.H2OC.N2D.CO27.实验室配制一定溶质质量分数的氯化钠溶液时,下列操作会导致结果偏小的是()①称量的氯化钠固体中含有不溶性杂质;②用量筒量取水时仰视读数;③往烧杯中加水时有水洒出;④将配制好的溶液装入试剂瓶中时有少量溅出。A.①②B.①③C.②④D.③④8.将50克镁和铁的混合物与足量的稀硫酸反应产生3.6克氢气,将反应后的溶液蒸发结晶,得到无水硫酸盐,其质量为()B.222.8克C.172.8克D.无法计算A.226.4克9.物质的溶解度随温度变化的曲线叫做溶解度曲线,利用溶解度曲线,可以获得许多有关物质溶解度的信息。甲、乙两种物质的溶解度曲线如下图所示,下列说法不正确的是()A.K点表示在t℃时,甲、乙均为饱和溶液.B.35℃时,将20g甲物质加入50g水中,充分溶解后得到的甲物质溶液质量是67.5g.C.t℃时乙物质的饱和溶液,升温到35℃时仍是饱和溶液D.甲物质的溶解度随温度降低而减小,乙物质的溶解度随着温度降低而升高,甲物质的溶解度比乙物质大.10.某同学根据铜锈的成分Cu2(OH)2CO3作出猜想:引起金属铜锈蚀的因素除有氧气和水外,还应该有二氧化碳。为证明“必须有二氧化碳”,需要进行下列实验中的()A.甲和乙B.甲和丁C.乙和丁D.丙和丁11.下列物质的俗名、名称、化学式不相符的是A.苏打、碳酸钠、Na2CO3B.干冰、二氧化碳、CO2C.熟石灰、氢氧化钙、Ca(OH)2D.盐、氯化钠、NaCl12.下列说法正确的是A.金属与稀硫酸反应后,溶液质量一定变大B.碱溶液与盐溶液反应后一定有沉淀生成C.硝酸钾的不饱和溶液变为饱和溶液,溶质质量分数一定变大D.两种化合物生成另两种化合物的反应一定是复分解反应二、填空题(本题包括4个小题,每小题7分,共28分)13.点燃氢气之前,一定要_____,以防发生爆炸.氢气在空气中燃烧...

1、当您付费下载文档后,您只拥有了使用权限,并不意味着购买了版权,文档只能用于自身使用,不得用于其他商业用途(如 [转卖]进行直接盈利或[编辑后售卖]进行间接盈利)。
2、本站所有内容均由合作方或网友上传,本站不对文档的完整性、权威性及其观点立场正确性做任何保证或承诺!文档内容仅供研究参考,付费前请自行鉴别。
3、如文档内容存在违规,或者侵犯商业秘密、侵犯著作权等,请点击“违规举报”。

碎片内容

江西省大余县2023-2024学年中考联考化学试卷含解析.doc

确认删除?