电脑桌面
添加内谋知识网--内谋文库,文书,范文下载到电脑桌面
安装后可以在桌面快捷访问

河北省石家庄外国语教育集团2024届十校联考最后化学试题含解析.doc

河北省石家庄外国语教育集团2024届十校联考最后化学试题含解析.doc_第1页
1/11
河北省石家庄外国语教育集团2024届十校联考最后化学试题含解析.doc_第2页
2/11
河北省石家庄外国语教育集团2024届十校联考最后化学试题含解析.doc_第3页
3/11
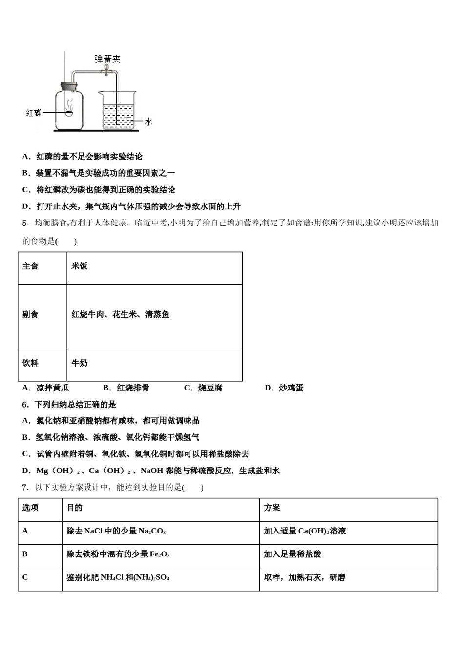
河北省石家庄外国语教育集团2024届十校联考最后化学试题注意事项铅笔作答;第二部分必须用黑1.考生要认真填写考场号和座位序号。2.试题所有答案必须填涂或书写在答题卡上,在试卷上作答无效。第一部分必须用2B色字迹的签字笔作答。3.考试结束后,考生须将试卷和答题卡放在桌面上,待监考员收回。一、单选题(本大题共10小题,共20分)1.下列做法中,有利于人体健康的是A.为补充铁,提倡使用加铁酱油B.为保持肉制品鲜美加入过量的亚硝酸钠C.用染色剂将过期慢头加工成“染色慢头”D.为了延长食品的保质期,加入过量的防腐剂2.下列四个图像中,能正确反映对应变化关系的是()A.向一定量的稀盐酸B.向一定量的稀盐C.向两份完全相同的稀盐D.向一定量氢氧化钠溶中加入过量的镁粉酸中加入足量的水稀释酸中分别加入锌粉、镁粉液中滴加稀盐酸A.AB.BC.CD.D3.下列关于二氧化碳的说法不正确的是()A.二氧化碳有毒B.二氧化碳常用于灭火C.干冰可用于人工降雨D.光合作用会消耗二氧化碳4.用如图所示装置来测定空气中氧气的含量。对该实验认识不正确的()A.红磷的量不足会影响实验结论B.装置不漏气是实验成功的重要因素之一C.将红磷改为碳也能得到正确的实验结论D.打开止水夹,集气瓶内气体压强的减少会导致水面的上升5.均衡膳食,有利于人体健康。临近中考,小明为了给自己增加营养,制定了如食谱:用你所学知识,建议小明还应该增加的食物是()主食米饭副食红烧牛肉、花生米、清蒸鱼饮料牛奶A.凉拌黄瓜B.红烧排骨C.烧豆腐D.炒鸡蛋6.下列归纳总结正确的是A.氯化钠和亚硝酸钠都有咸味,都可用做调味品B.氢氧化钠溶液、浓硫酸、氧化钙都能干燥氢气C.试管内壁附着铜、氧化铁、氢氧化铜时都可以用稀盐酸除去D.Mg(OH)2、Ca(OH)2、NaOH都能与稀硫酸反应,生成盐和水7.以下实验方案设计中,能达到实验目的是()选项目的方案A除去NaCl中的少量Na2CO3加入适量Ca(OH)2溶液B除去铁粉中混有的少量Fe2O3加入足量稀盐酸C鉴别化肥NH4Cl和(NH4)2SO4取样,加熟石灰,研磨D除去N2中混有的少量O2通过灼热的铜网A.AB.BC.CD.D8.在燃气中加入少量有特殊气味的乙梳酸(C2H5SH),其燃烧的化学方程式为,下列说法中不正确的是A.X的化学式为SO3B.加入乙硫醇便于及时发现燃气泄漏C.CO2中碳元素的化合价为+4D.该反应中每124g的乙硫醇消耗288g的氧气9.能在pH为11的溶液中大量共存的一组物质是A.K2SO4、NaNO3、NH4ClB.KCl、Na2SO4、Na2CO3C.CaCl2、Na2CO3、AgNO3D.FeCl3、Na2SO4、NaCl10.下列化学符号中,表示2个氢分子的是()A.H2B.2HC.2H2D.2H+二、填空题(本大题共1小题,共4分)11.人类的生产和生活都离不开水。请回答下列有关水的问题。(1)抚顺“热高温泉”远近闻名,可用____检验温泉水是硬水还是软水。(2)常用来净水的方法有吸附、沉淀、过滤、蒸馏等,其中净水程度最高的是____。能够除去水中异味的物质是____(填名称)。(3)电解水实验可以证明水是由__组成的。(4)请你写出一条生活中节约用水的做法____。三、计算题(本大题共1小题,共5分)12.一定质量的氢氧化钙溶液中加入一定量的碳酸钠固体,恰好完全反应后过滤,得8%的滤液100g。请回答下列问题:该反应的基本反应类型为________。求氢氧化钙溶液的质量________。四、简答题(本大题共2小题,共8分)13.碳酸氢钠又称酸式碳酸钠,通常是白色粉末状晶体,能溶于水,受热易分解。碳酸氢钠在生产和生活中有许多重要用途。①碳酸氢钠受热分解生成碳酸钠、水和二氧化碳。请写出此反应的化学方程式_____。②下列有关碳酸氢钠和碳酸钠的叙述中,不正确的是_____(填序号)。A碳酸氢钠是医疗上治疗胃酸过多的药剂之一B碳酸氢钠在食品工业上是发酵粉的主要成分C碳酸钠是小苏打和纯碱的主要成分D碳酸氢钠是制造饮料时的一种常用原料14.向两支试管中分别加入2毫升蒸馏水,然后各滴入1到2滴石蕊溶液,观察试管中溶液的颜色。将其中一支试管静置。向另一支试管中通入二氧化碳,观察现象,并与静置的试管中溶液的颜色进行对比。将通入二氧化碳的试管放在酒精灯火焰上加热,观察现象。证明水不能使石蕊溶液变色...

1、当您付费下载文档后,您只拥有了使用权限,并不意味着购买了版权,文档只能用于自身使用,不得用于其他商业用途(如 [转卖]进行直接盈利或[编辑后售卖]进行间接盈利)。
2、本站所有内容均由合作方或网友上传,本站不对文档的完整性、权威性及其观点立场正确性做任何保证或承诺!文档内容仅供研究参考,付费前请自行鉴别。
3、如文档内容存在违规,或者侵犯商业秘密、侵犯著作权等,请点击“违规举报”。

碎片内容

河北省石家庄外国语教育集团2024届十校联考最后化学试题含解析.doc

确认删除?