电脑桌面
添加内谋知识网--内谋文库,文书,范文下载到电脑桌面
安装后可以在桌面快捷访问

河北省衡水重点中学2023-2024学年中考联考化学试卷含解析.doc

河北省衡水重点中学2023-2024学年中考联考化学试卷含解析.doc_第1页
1/11
河北省衡水重点中学2023-2024学年中考联考化学试卷含解析.doc_第2页
2/11
河北省衡水重点中学2023-2024学年中考联考化学试卷含解析.doc_第3页
3/11
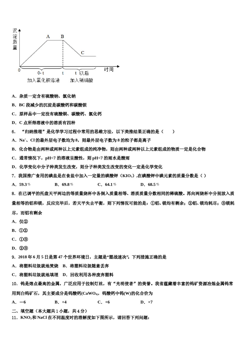
河北省衡水重点中学2023-2024学年中考联考化学试卷考生须知:1.全卷分选择题和非选择题两部分,全部在答题纸上作答。选择题必须用2B铅笔填涂;非选择题的答案必须用黑色字迹的钢笔或答字笔写在“答题纸”相应位置上。2.请用黑色字迹的钢笔或答字笔在“答题纸”上先填写姓名和准考证号。3.保持卡面清洁,不要折叠,不要弄破、弄皱,在草稿纸、试题卷上答题无效。一、单选题(本大题共10小题,共20分)1.2019年3月30日18时许,四川省凉山州木里县雅砻江镇立尔村发生森林火灾,死伤惨重,教训深刻。下列有关火灾处理事故的方法不正确的是()A.森林着火——在大火蔓延路线前砍掉树木,制造隔离带B.炒菜时油锅中的油不慎着火——用锅盖盖灭C.厨房天然气管道着火——立即关闭气阀并轻轻开窗通风D.家用电器着火——用水扑灭2.从反应原理和产物纯度二个角度考虑,下列制取Fe2(SO4)3溶液的方案中最佳的是A.过量的Fe粉与稀硫酸反应,过滤B.过量的Fe2O3与稀硫酸反应,过滤C.过量的稀硫酸与Fe2O3反应D.过量的Fe粉与CuSO4溶液反应,过滤3.下列实验现象描述不正确的是A.红磷在空气中燃烧产生大量白烟B.硫在氧气中燃烧产生苍白色火焰C.铁丝在氧气中剧烈燃烧,火星四射D.镁在空气中燃烧,发出耀眼的白光,生成白色固体4.逻辑推理是一种重要的化学思维方法,以下推理合理的是()A.因为碱溶液呈碱性,所以呈碱性的溶液一定都是碱溶液B.因为H2O和H2O2的组成元素相同,所以它们的化学性质相同C.因为燃烧需要同时满足三个条件,所以灭火也要同时破坏这三个条件D.因为蜡烛在氧气中燃烧生成CO2和H2O,所以蜡烛的组成中一定含有C元素和H元素5.某碳酸钠固体样品中,可能含有硫酸钠、碳酸钙、硫酸铜、氯化钠、氯化钙中的一种或几种杂质。为了确定杂质的成分,进行以下实验;第一步,取该样品溶于水得到无色溶液;第二步,再向第一步得到的无色溶液中,先后逐滴加入过量氯化钡溶液和过量的稀硝酸,产生沉淀的物质质量与时间的关系如图所示。A.杂质一定含有硫酸钠、氯化钠B.BC段减少的沉淀是碳酸钙和碳酸钡C.原样品中一定没有硫酸铜、碳酸钙、氯化钙D.C点所得溶液中的溶质有四种6.“归纳推理”是化学学习过程中常用的思维方法,以下类推结果正确的是()A.Na+、Cl-的最外层电子数均为8,则最外层电子数为8的粒子都是离子B.化合物是由两种或两种以上元素组成的纯净物,则由两种或两种以上元素组成的物质一定是化合物C.通常情况下,pH<7的溶液呈酸性,则pH<7的雨水是酸雨D.化学变化中分子种类发生改变,则分子种类发生改变的变化一定是化学变化7.我国推广食用的碘盐是在食盐中加入一定量的碘酸钾(KIO3),在碘酸钾中碘元素的质量分数是()A.59.3﹪B.69.8﹪C.64.1﹪D.68.5﹪8.在已调平的托盘天平两边的等质量烧杯中各倒入质量相等、溶质质量分数相同的稀硫酸。再向两烧杯中分别放入质量相等的铝和镁,反应完毕后,若天平失去平衡,则下列情况可能的是:①铝、镁均有剩余;②铝、镁均耗尽;③镁耗尽,而铝有剩余A.仅②B.①②C.①③D.②③9.2018年6月5日是第47个世界环境日,主题是“塑战速决”。下列措施正确的是A.将塑料垃圾就地焚烧B.将塑料垃圾随意丢弃C.将塑料垃圾就地填埋D.回收利用各种废弃塑料10.钨是熔点最高的金属,广泛应用于拉制灯丝,有“光明使者”的美誉。我省蕴藏着丰富的钨矿资源冶炼金属钨常用到白钨矿石,其主要成分是钨酸钙(CaWO4),钨酸钙中钨(W)的化合价为A.-6B.+4C.+6D.+7二、填空题(本大题共1小题,共4分)11.KNO3和NaCl在不同温度时的溶解度如下图所示,请回答下列问题:温度/℃01020304050607KNO313.320.931.645.863.985.51101溶解度/gNaCl35.735.836.036.336.637.037.33(1)依据上表数据,绘制出KNO3和NaCl的溶解度曲线如图所示:图中能表示KNO3溶解度曲线的是_____(选填“A”或“B”)(2)由表中数据分析可知,20℃时40gNaC1溶解在50g水中得到溶液_____g。(3)硝酸钾中含有少量氯化钠时,可通过_____(选填“蒸发结晶”或“降温结晶”)的方法提纯。三、计算题(本大题共1小题,共5分)12.做完加热铜片的实验后,小明...

1、当您付费下载文档后,您只拥有了使用权限,并不意味着购买了版权,文档只能用于自身使用,不得用于其他商业用途(如 [转卖]进行直接盈利或[编辑后售卖]进行间接盈利)。
2、本站所有内容均由合作方或网友上传,本站不对文档的完整性、权威性及其观点立场正确性做任何保证或承诺!文档内容仅供研究参考,付费前请自行鉴别。
3、如文档内容存在违规,或者侵犯商业秘密、侵犯著作权等,请点击“违规举报”。

碎片内容

河北省衡水重点中学2023-2024学年中考联考化学试卷含解析.doc

确认删除?