电脑桌面
添加内谋知识网--内谋文库,文书,范文下载到电脑桌面
安装后可以在桌面快捷访问

河南省普通高中学招生考试模拟试卷重点达标名校2024届中考四模化学试题含解析.doc

河南省普通高中学招生考试模拟试卷重点达标名校2024届中考四模化学试题含解析.doc_第1页
1/12
河南省普通高中学招生考试模拟试卷重点达标名校2024届中考四模化学试题含解析.doc_第2页
2/12
河南省普通高中学招生考试模拟试卷重点达标名校2024届中考四模化学试题含解析.doc_第3页
3/12
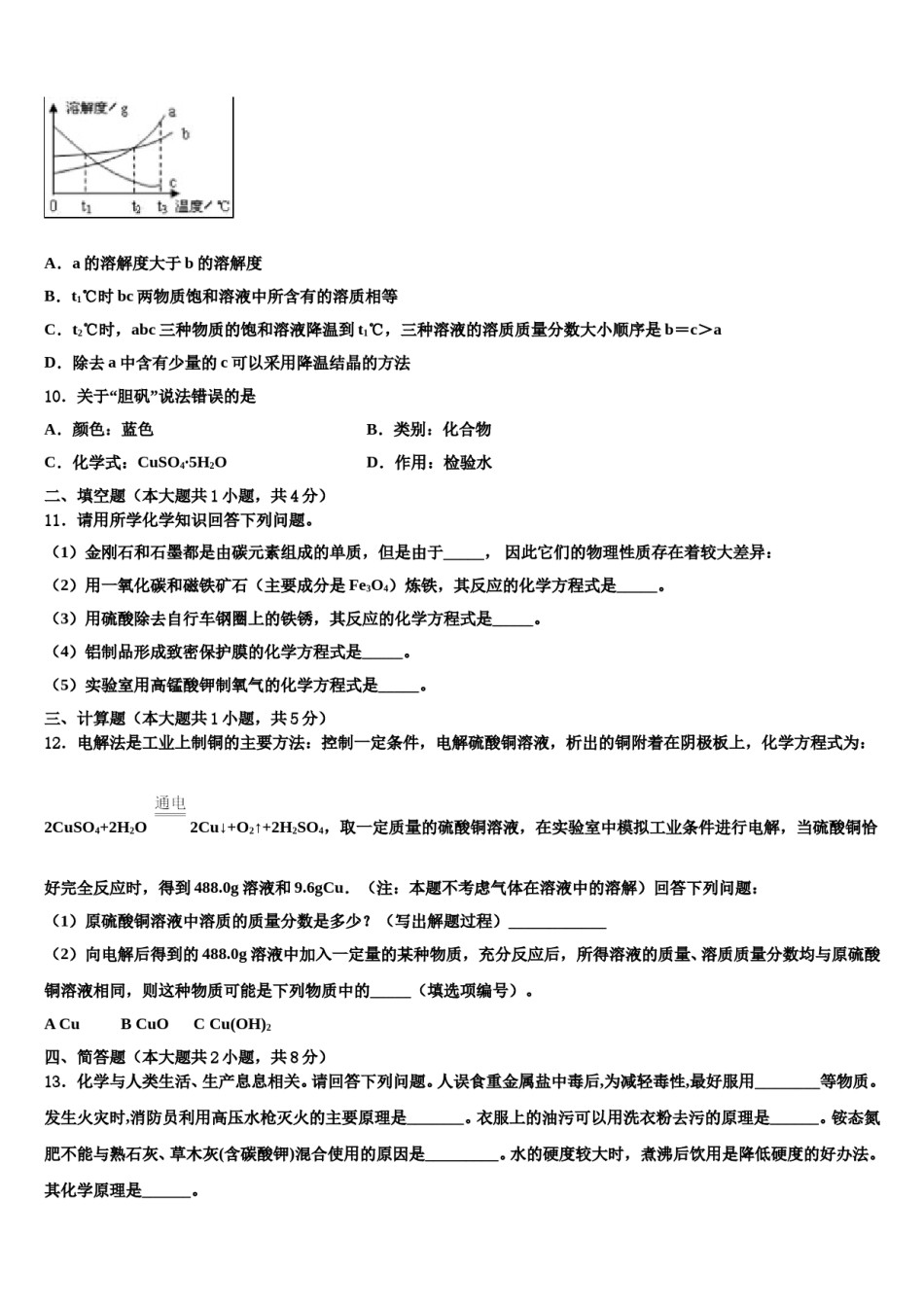
河南省普通高中学招生考试模拟试卷重点达标名校2024届中考四模化学试题注意事项:1.答卷前,考生务必将自己的姓名、准考证号、考场号和座位号填写在试题卷和答题卡上。用2B铅笔将试卷类型(B)填涂在答题卡相应位置上。将条形码粘贴在答题卡右上角"条形码粘贴处"。2.作答选择题时,选出每小题答案后,用2B铅笔把答题卡上对应题目选项的答案信息点涂黑;如需改动,用橡皮擦干净后,再选涂其他答案。答案不能答在试题卷上。3.非选择题必须用黑色字迹的钢笔或签字笔作答,答案必须写在答题卡各题目指定区域内相应位置上;如需改动,先划掉原来的答案,然后再写上新答案;不准使用铅笔和涂改液。不按以上要求作答无效。4.考生必须保证答题卡的整洁。考试结束后,请将本试卷和答题卡一并交回。一、单选题(本大题共10小题,共20分)1.下列“水”一定属于溶液的是A.冰水B.铁水C.硬水D.泥水2.甲、乙、丙、丁均为初中化学常见的物质,它们之间的部分转化关系如图所示(部分反应物、生成物和反应条件已略去。“——”表示物质之间能发生化学反应。“―→”表示物质之间的转化关系)。下列推论不正确的是()A.若甲是碳酸钙,则乙转化成丙的反应可以是放热反应B.若乙是最常用的溶剂,则丁可以是单质碳C.若甲是碳酸钠,乙是硫酸钠,则丁可以是氯化钡D.若丙是二氧化碳,丁是熟石灰,则丁可以通过复分解反应转化为乙3.最早使用的充电电池是铅蓄电池。已知电动车铅蓄电池充电时反应的化学方程式为:2PbSO4+2H2O==Pb+PbO2+2X,则X的化学式为()C.H2SO3D.H2SO4A.SO2B.SO34.下列物质的溶液长期放置在空气中,溶液质量因发生化学变化而减小的是A.石灰水B.饱和食盐水C.苛性钠溶液D.浓硫酸5.由一种元素组成的物质,该物质()A.可能是单质也可能是混合物B.一定是单质C.一定是纯净物D.一定是化合物6.下列过程中发生化学变化发生的是()A用活性炭微防毒面具B我国古代的书法字画能保存很长C冷却热的硝酸钾饱和溶液有D探究氯化钠溶液的时间不变色晶体析出导电性A.AB.BC.CD.D7.向一定质量FeCl2和CuCl2的混合溶液中加入锌粉。反应过程中,混合物中溶液的质量与加入锌的质量关系如图所示。有关该反应过程中混合物中的溶液和固体,下列说法正确的是()A.a点时,溶液中只含有两种溶质B.c点时,向固体中滴加稀盐酸,无气泡产生C.d点时,溶液中的溶质为ZnCl2D.e点时,固体中只含有2种物质8.芯片是内含集成电路的硅片,下图是硅元素在元素周期表中的相关信息,下列说法正确的是A.硅元素属于金属元素B.硅元素的原子序数为14C.硅元素的相对原子质量为28.09gD.硅元素是地壳中含量最高的元素9.abc三种物质的溶解度曲线如图所示,则下列说法正确的是()A.a的溶解度大于b的溶解度B.t1℃时bc两物质饱和溶液中所含有的溶质相等C.t2℃时,abc三种物质的饱和溶液降温到t1℃,三种溶液的溶质质量分数大小顺序是b=c>aD.除去a中含有少量的c可以采用降温结晶的方法10.关于“胆矾”说法错误的是A.颜色:蓝色B.类别:化合物C.化学式:CuSO4∙5H2OD.作用:检验水二、填空题(本大题共1小题,共4分)11.请用所学化学知识回答下列问题。(1)金刚石和石墨都是由碳元素组成的单质,但是由于_____,因此它们的物理性质存在着较大差异:(2)用一氧化碳和磁铁矿石(主要成分是Fe3O4)炼铁,其反应的化学方程式是_____。(3)用硫酸除去自行车钢圈上的铁锈,其反应的化学方程式是_____。(4)铝制品形成致密保护膜的化学方程式是_____。(5)实验室用高锰酸钾制氧气的化学方程式是_____。三、计算题(本大题共1小题,共5分)12.电解法是工业上制铜的主要方法:控制一定条件,电解硫酸铜溶液,析出的铜附着在阴极板上,化学方程式为:2CuSO4+2H2O2Cu↓+O2↑+2H2SO4,取一定质量的硫酸铜溶液,在实验室中模拟工业条件进行电解,当硫酸铜恰好完全反应时,得到488.0g溶液和9.6gCu.(注:本题不考虑气体在溶液中的溶解)回答下列问题:(1)原硫酸铜溶液中溶质的质量分数是多少?(写出解题过程)____________(2)向电解后得到的488.0g溶液中加入一定量的某种物质,充分反应后,所...

1、当您付费下载文档后,您只拥有了使用权限,并不意味着购买了版权,文档只能用于自身使用,不得用于其他商业用途(如 [转卖]进行直接盈利或[编辑后售卖]进行间接盈利)。
2、本站所有内容均由合作方或网友上传,本站不对文档的完整性、权威性及其观点立场正确性做任何保证或承诺!文档内容仅供研究参考,付费前请自行鉴别。
3、如文档内容存在违规,或者侵犯商业秘密、侵犯著作权等,请点击“违规举报”。

碎片内容

河南省普通高中学招生考试模拟试卷重点达标名校2024届中考四模化学试题含解析.doc

确认删除?