电脑桌面
添加内谋知识网--内谋文库,文书,范文下载到电脑桌面
安装后可以在桌面快捷访问

河南省驻马店市平舆县重点名校2023-2024学年毕业升学考试模拟卷化学卷含解析.doc

河南省驻马店市平舆县重点名校2023-2024学年毕业升学考试模拟卷化学卷含解析.doc_第1页
1/11
河南省驻马店市平舆县重点名校2023-2024学年毕业升学考试模拟卷化学卷含解析.doc_第2页
2/11
河南省驻马店市平舆县重点名校2023-2024学年毕业升学考试模拟卷化学卷含解析.doc_第3页
3/11
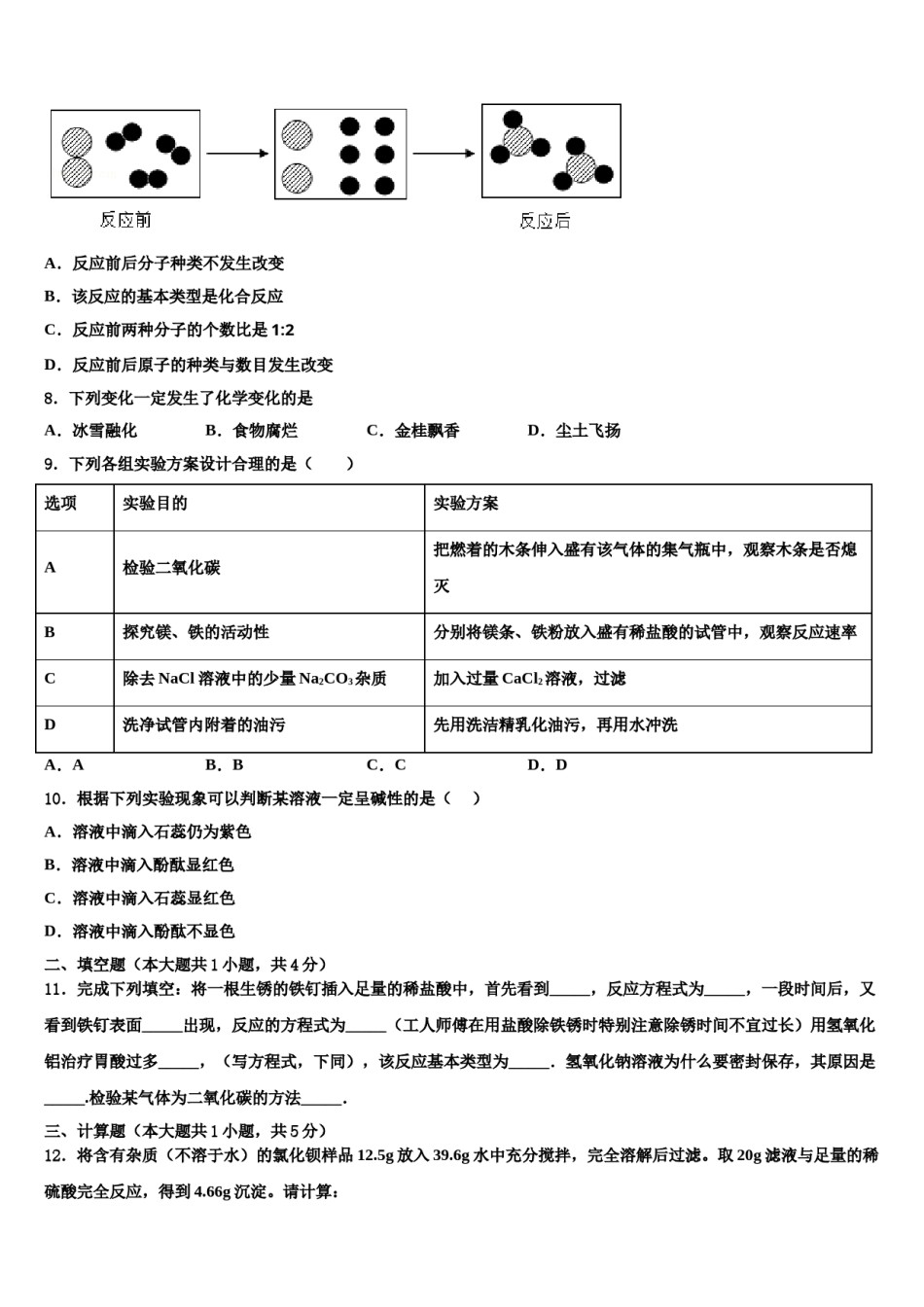
河南省驻马店市平舆县重点名校2023-2024学年毕业升学考试模拟卷化学卷注意事项1.考试结束后,请将本试卷和答题卡一并交回.2.答题前,请务必将自己的姓名、准考证号用0.5毫米黑色墨水的签字笔填写在试卷及答题卡的规定位置.3.请认真核对监考员在答题卡上所粘贴的条形码上的姓名、准考证号与本人是否相符.4.作答选择题,必须用2B铅笔将答题卡上对应选项的方框涂满、涂黑;如需改动,请用橡皮擦干净后,再选涂其他答案.作答非选择题,必须用05毫米黑色墨水的签字笔在答题卡上的指定位置作答,在其他位置作答一律无效.5.如需作图,须用2B铅笔绘、写清楚,线条、符号等须加黑、加粗.一、单选题(本大题共10小题,共20分)1.下列实验方法错误的是A.除去氯化银中的氯化钠,加足量的水溶解、过滤、洗涤、干燥B.除去氯化钾中的碳酸钾,加足量的稀盐酸、蒸发结晶C.鉴别硝酸铵和氯化钠,分别加适量的水,用手触摸容器壁D.鉴别CO2和SO2,将气体分别通入紫色石蕊溶液中,观察颜色变化2.“书香”含有糖醛(C5H4O2),测定糖醛的含量可以检测书籍年代。下列说法错误的是()A.糖醛在氧气中完全燃烧生成CO2和H2OB.糖醛中碳、氢元素的质量比为12:1C.糖醛的相对分子质量为96D.糖醛中碳元素的质量分数为62.5%3.下列有关空气的说法不正确的是()A.空气中只含氧气和氮气B.拉瓦锡用定量的方法研究了空气的成分C.空气中的CO2是植物光合作用的重要原料D.酸雨的产生与空气污染有关4.对于物质的量相同的硫酸(H2SO4)和磷酸(H3PO4),下列说法错误的是A.分子数相同B.氧原子数相同C.原子总数相同D.摩尔质量相同5.化学与生产、生活密不可分,下列有关生产、生活的说法不正确的是A.向酸性土壤里撒熟石灰来控制土壤pHB.青少年适当补钙可以有效防止佝偻病C.煤气泄漏,立即打开排气扇的电源开关D.利用洗涤剂的乳化作用可除去衣物上的油污6.下列各组离子在水中能大量共存的是A.K+、CO32-、H+B.Ca2+、NO3-、Na+C.Fe3+、OH-Cl-D.Ba2+、SO42-、K+7.以下是一个化学反应的微观示意图,下列有关说法正确的是()A.反应前后分子种类不发生改变B.该反应的基本类型是化合反应C.反应前两种分子的个数比是1:2D.反应前后原子的种类与数目发生改变8.下列变化一定发生了化学变化的是A.冰雪融化B.食物腐烂C.金桂飘香D.尘土飞扬9.下列各组实验方案设计合理的是()选项实验目的实验方案A检验二氧化碳把燃着的木条伸入盛有该气体的集气瓶中,观察木条是否熄灭B探究镁、铁的活动性分别将镁条、铁粉放入盛有稀盐酸的试管中,观察反应速率C除去NaCl溶液中的少量Na2CO3杂质加入过量CaCl2溶液,过滤D洗净试管内附着的油污先用洗洁精乳化油污,再用水冲洗A.AB.BC.CD.D10.根据下列实验现象可以判断某溶液一定呈碱性的是()A.溶液中滴入石蕊仍为紫色B.溶液中滴入酚酞显红色C.溶液中滴入石蕊显红色D.溶液中滴入酚酞不显色二、填空题(本大题共1小题,共4分)11.完成下列填空:将一根生锈的铁钉插入足量的稀盐酸中,首先看到_____,反应方程式为_____,一段时间后,又看到铁钉表面_____出现,反应的方程式为_____(工人师傅在用盐酸除铁锈时特别注意除锈时间不宜过长)用氢氧化铝治疗胃酸过多_____,(写方程式,下同),该反应基本类型为_____.氢氧化钠溶液为什么要密封保存,其原因是_____.检验某气体为二氧化碳的方法_____.三、计算题(本大题共1小题,共5分)12.将含有杂质(不溶于水)的氯化钡样品12.5g放入39.6g水中充分搅拌,完全溶解后过滤。取20g滤液与足量的稀硫酸完全反应,得到4.66g沉淀。请计算:①配制的氯化钡溶液中溶质的质量分数。②样品中氯化钡的质量分数。四、简答题(本大题共2小题,共8分)13.如图所示是A、B、C三种固体物质的溶解度曲线图。甲图中,t2℃时A、B、C三种物质中溶解度最大的是_____。P点所表示的含义是_____。t2℃时,将等质量的A、B、C三种物质溶解形成饱和溶液,所得溶液质量最大的是_____(填“A”或“B”或“C”)。如乙图所示,20℃时,把试管放入盛有X的饱和溶液的烧杯中,在试管中加入几小段镁条,再加入5mL稀盐酸,立即产生...

1、当您付费下载文档后,您只拥有了使用权限,并不意味着购买了版权,文档只能用于自身使用,不得用于其他商业用途(如 [转卖]进行直接盈利或[编辑后售卖]进行间接盈利)。
2、本站所有内容均由合作方或网友上传,本站不对文档的完整性、权威性及其观点立场正确性做任何保证或承诺!文档内容仅供研究参考,付费前请自行鉴别。
3、如文档内容存在违规,或者侵犯商业秘密、侵犯著作权等,请点击“违规举报”。

碎片内容

河南省驻马店市平舆县重点名校2023-2024学年毕业升学考试模拟卷化学卷含解析.doc

确认删除?