电脑桌面
添加内谋知识网--内谋文库,文书,范文下载到电脑桌面
安装后可以在桌面快捷访问

浙江省杭州市萧山区城厢片2024年中考化学四模试卷含解析.doc

浙江省杭州市萧山区城厢片2024年中考化学四模试卷含解析.doc_第1页
1/10
浙江省杭州市萧山区城厢片2024年中考化学四模试卷含解析.doc_第2页
2/10
浙江省杭州市萧山区城厢片2024年中考化学四模试卷含解析.doc_第3页
3/10
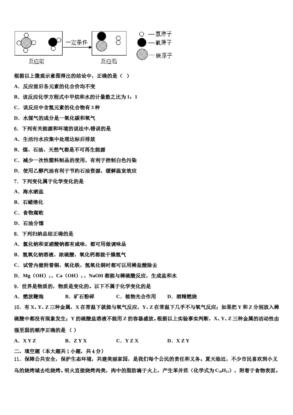
浙江省杭州市萧山区城厢片2024年中考化学四模试卷注意事项:1.答题前,考生先将自己的姓名、准考证号填写清楚,将条形码准确粘贴在考生信息条形码粘贴区。2.选择题必须使用2B铅笔填涂;非选择题必须使用0.5毫米黑色字迹的签字笔书写,字体工整、笔迹清楚。3.请按照题号顺序在各题目的答题区域内作答,超出答题区域书写的答案无效;在草稿纸、试题卷上答题无效。4.保持卡面清洁,不要折叠,不要弄破、弄皱,不准使用涂改液、修正带、刮纸刀。一、单选题(本大题共10小题,共20分)1.生活中一些食物和饮料的pH如下表所示,若某位病患者的胃酸过多,你提出建议他在空腹时最适宜食用的是()食物与饮料葡萄糖水牛奶玉米粥pH3.5~4.576.3~6.66.8~8.0A.葡萄B.糖水C.牛奶D.玉米粥2.最近媒体曝出某公司生产劣质外卖调料包,该事件让食品安全再次成为大家关注的焦点。下列有关做法正确的是A.用工业酒精勾兑白酒B.莓变的大米清洗干净后再次食用C.用活性炭脱色制白糖D.用亚硝酸钠腌制食物3.某两种物质在光照条件下能发生化学反应,其微观示意图如下,图中相同小球代表同种原子,原子间的短线代表原子的结合。下列叙述正确的是()A.反应物中共有两种原子B.反应前后分子不可分C.图示反应不是置换反应D.图示反应表示甲烷完全燃烧4.下列各选项所涉及的变化中,均属于物理变化的是()A.工业制气体:工业制氧气与工业制二氧化碳B.资源综合利用:煤的干馏与石油分留C.物质的用途:氧化钙作干燥剂与烧碱作干燥剂D.生活常识:汽油除油污与洗洁精去油污5.甲烷和水反应可以制水煤气(混合气体),其反应的微观示意图如图所示:根据以上微观示意图得出的结论中,正确的是()A.反应前后各元素的化合价均不变B.该反应化学方程式中甲烷和水的计量数之比为1:1C.该反应中含氢元素的化合物有3种D.水煤气的成分是一氧化碳和氧气6.下列有关能源和环境的说法中,错误的是A.生活污水应集中处理达标后排放B.煤、石油、天然气都是不可再生能源C.减少一次性塑料制品的使用,有利于控制白色污染D.使用乙醇汽油有利于节约石油资源,缓解温室效应7.下列变化属于化学变化的是A.海水晒盐B.石蜡熔化C.食物腐败D.石油分馏8.下列归纳总结正确的是A.氯化钠和亚硝酸钠都有咸味,都可用做调味品B.氢氧化钠溶液、浓硫酸、氧化钙都能干燥氢气C.试管内壁附着铜、氧化铁、氢氧化铜时都可以用稀盐酸除去D.Mg(OH)2、Ca(OH)2、NaOH都能与稀硫酸反应,生成盐和水9.世界是物质的,物质是变化的。以下不属于化学变化的是A.燃放鞭炮B.矿石粉碎C.植物光合作用D.酒精燃烧10.有X、Y、Z三种金属,X在常温下就能与氧气反应,Y、Z在常温下几乎不与氧气反应;如果把Y和Z分别放入稀硫酸中都没有现象发生;Y的硫酸盐溶液不能用Z的容器盛放。根据以上实验事实判断,X、Y、Z三种金属的活动性由强至弱的顺序正确的是()A.XYZB.ZYXC.YZXD.XZY二、填空题(本大题共1小题,共4分)11.保障公共安全,保护生态环境,共建美丽家园,是我们每个公民的责任和义务。夏天临近,不少市民喜欢到小义乌的烧烤城去吃烧烤。明火直接烧烤肉类,肉中的脂肪滴于火上,产生苯并芘(化学式为C20H12),附着于食物表面。苯并芘在体内蓄积,可诱发癌症,还易产生具有致癌性的亚硝酸铵(化学式为NH4NO2)。此外,烧烤场所呛人烧焦烟气中含有多种有害物质,如一氧化碳、硫氧化物、氮氧化物等。请回答下列问题:苯并芘、亚硝酸铵、一氧化碳三种物质都属于______(填“氧化物”、“化合物”“有机物”中的一种);苯并芘中,所含氢元素与碳元素的质量比是______(填最简整数比)。我国民间有端午节在门口插艾草的习俗。艾草中含有丰富的黄酮素(化学式为C15H10O2),有很高的药用价值,可以抗菌、平喘、止血等。黄酮素中所含碳元素的质量分数是______(结果保留到0.1%)“关注食品安全,关爱身体健康”,已经成为社会共识。下列观点中,错误的是______(填序号)。A禁止使用食品添加剂,避免危害健康B食用发黄腐烂的绿叶蔬菜,不利于身体健康C建议大家不要经常去小摊吃烤肉串D与西药比,中药材无毒无害,可随意服用美丽沂源...

1、当您付费下载文档后,您只拥有了使用权限,并不意味着购买了版权,文档只能用于自身使用,不得用于其他商业用途(如 [转卖]进行直接盈利或[编辑后售卖]进行间接盈利)。
2、本站所有内容均由合作方或网友上传,本站不对文档的完整性、权威性及其观点立场正确性做任何保证或承诺!文档内容仅供研究参考,付费前请自行鉴别。
3、如文档内容存在违规,或者侵犯商业秘密、侵犯著作权等,请点击“违规举报”。

碎片内容

浙江省杭州市萧山区城厢片2024年中考化学四模试卷含解析.doc

确认删除?