电脑桌面
添加内谋知识网--内谋文库,文书,范文下载到电脑桌面
安装后可以在桌面快捷访问

湖北省安陆市2024年中考押题化学预测卷含解析.doc

湖北省安陆市2024年中考押题化学预测卷含解析.doc_第1页
1/13
湖北省安陆市2024年中考押题化学预测卷含解析.doc_第2页
2/13
湖北省安陆市2024年中考押题化学预测卷含解析.doc_第3页
3/13
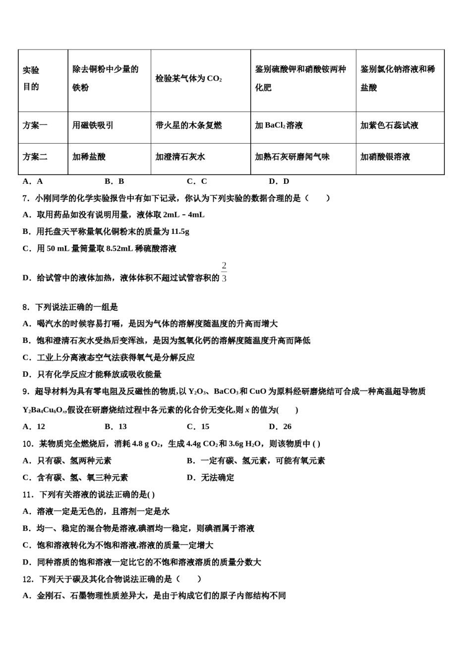
湖北省安陆市2024年中考押题化学预测卷考生请注意:1.答题前请将考场、试室号、座位号、考生号、姓名写在试卷密封线内,不得在试卷上作任何标记。2.第一部分选择题每小题选出答案后,需将答案写在试卷指定的括号内,第二部分非选择题答案写在试卷题目指定的位置上。3.考生必须保证答题卡的整洁。考试结束后,请将本试卷和答题卡一并交回。一、选择题(本题包括12个小题,每小题3分,共36分.每小题只有一个选项符合题意)1.下列有关碳和碳的氧化物的说法,错误的是A.CO和CO2组成元素相同,所以它们的化学性质也相同B.碳在空气中充分燃烧时生成CO2,不充分燃烧时生成COC.CO用于冶炼金属、做气体燃料;CO2用于人工降雨、灭火D.清明上河图至今图案清晰可见,是因为在常温下碳单质的化学性质稳定2.分析推理是化学学习过程中的常用方法,下列推理正确的是A.物质和氧气发生的反应是氧化反应,所以发生氧化反应一定有氧气参加B.分子、原子可以构成物质,所以物质一定是由分子、原子构成的C.可燃物燃烧时温度需要达到着火点,所以可燃物的温度达到着火点一定能燃烧D.化合物是含有不同元素的纯净物,所以含有不同种元素的纯净物一定是化合物3.糖类在生命活动过程中起着重要的作用,是一切生命体维持生命活动所需能量的主要来源。下列食物富含糖类的是A.葵花籽油B.馒头C.西红柿D.鸡蛋4.科学家在制备C60和碳纳米管时得到一种副产物。其外观类似泡沫、质地轻盈,由碳的微小颗粒组成,称为碳纳米泡沫,它的发现极大地推动了碳素材料的研究。下列说法错误的是()A.碳纳米泡沫是一种化合物B.碳纳米泡沫和碳纳米管是碳的不同种单质C.碳纳米泡沫完全燃烧的产物是二氧化碳D.碳纳米泡沫在一定条件下可以置换氧化铜5.构建化学基本观念是学好化学的基础,下列对化学基本观念的认识不正确的是A.微粒观:保持二氧化碳化学性质的最小微粒是二氧化碳分子B.守恒现:100mL水和100mL酒精混合后为200mLC.转化观:水和氢气两种物质可以互相转化D.能量观:天然气燃烧会放出大量的热6.某同学对下列4个实验都设计了两种方案,其中方案一、方案二都合理的是()选项ABCD实验除去铜粉中少量的检验某气体为CO2鉴别硫酸钾和硝酸铵两种鉴别氯化钠溶液和稀目的铁粉化肥盐酸方案一用磁铁吸引带火星的木条复燃加BaCl2溶液加紫色石蕊试液方案二加稀盐酸加澄清石灰水加熟石灰研磨闻气味加硝酸银溶液A.AB.BC.CD.D7.小刚同学的化学实验报告中有如下记录,你认为下列实验的数据合理的是()A.取用药品如没有说明用量,液体取2mL﹣4mLB.用托盘天平称量氧化铜粉末的质量为11.5gC.用50mL量筒量取8.52mL稀硫酸溶液D.给试管中的液体加热,液体体积不超过试管容积的8.下列说法正确的一组是A.喝汽水的时候容易打嗝,是因为气体的溶解度随温度的升高而增大B.饱和澄清石灰水受热后变浑浊,是因为氢氧化钙的溶解度随温度升高而降低C.工业上分离液态空气法获得氧气是分解反应D.只有化学反应才能释放或吸收能量9.超导材料为具有零电阻及反磁性的物质,以Y2O3、BaCO3和CuO为原料经研磨烧结可合成一种高温超导物质Y2Ba4Cu6Ox,假设在研磨烧结过程中各元素的化合价无变化,则x的值为()A.12B.13C.15D.2610.某物质完全燃烧后,消耗4.8gO2,生成4.4gCO2和3.6gH2O,则该物质中()A.只有碳、氢两种元素B.一定有碳、氢元素,可能有氧元素C.含有碳、氢、氧三种元素D.无法确定11.下列有关溶液的说法正确的是()A.溶液一定是无色的,且溶剂一定是水B.均一、稳定的混合物是溶液,碘酒均一稳定,则碘酒属于溶液C.饱和溶液转化为不饱和溶液,溶液的质量一定增大D.同种溶质的饱和溶液一定比它的不饱和溶液溶质的质量分数大12.下列天于碳及其化合物说法正确的是()A.金刚石、石墨物理性质差异大,是由于构成它们的原子内部结构不同B.一氧化碳中的杂质二氧化碳,可通过灼热的氧化铜粉末去除C.一氧化碳、二氧化碳性质不同,是由于其分子构成不同D.一氧化碳转化为二氧化碳,只能通过与氧气反应实现二、填空题(本题包括4个小题,每小题7分,共28分)13.如图是甲、乙两物质(均不含结晶水)的溶解曲线,...

1、当您付费下载文档后,您只拥有了使用权限,并不意味着购买了版权,文档只能用于自身使用,不得用于其他商业用途(如 [转卖]进行直接盈利或[编辑后售卖]进行间接盈利)。
2、本站所有内容均由合作方或网友上传,本站不对文档的完整性、权威性及其观点立场正确性做任何保证或承诺!文档内容仅供研究参考,付费前请自行鉴别。
3、如文档内容存在违规,或者侵犯商业秘密、侵犯著作权等,请点击“违规举报”。

碎片内容

湖北省安陆市2024年中考押题化学预测卷含解析.doc

确认删除?