电脑桌面
添加内谋知识网--内谋文库,文书,范文下载到电脑桌面
安装后可以在桌面快捷访问

湖南省长沙市雅礼中学2023-2024学年中考联考化学试卷含解析.doc

湖南省长沙市雅礼中学2023-2024学年中考联考化学试卷含解析.doc_第1页
1/10
湖南省长沙市雅礼中学2023-2024学年中考联考化学试卷含解析.doc_第2页
2/10
湖南省长沙市雅礼中学2023-2024学年中考联考化学试卷含解析.doc_第3页
3/10
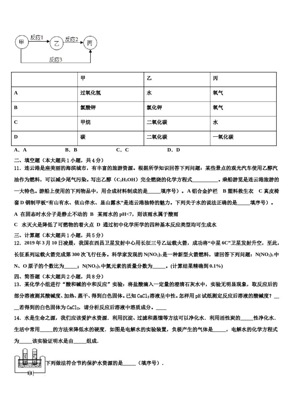
湖南省长沙市雅礼中学2023-2024学年中考联考化学试卷注意事项铅笔作答;第二部分必须用黑1.考生要认真填写考场号和座位序号。2.试题所有答案必须填涂或书写在答题卡上,在试卷上作答无效。第一部分必须用2B色字迹的签字笔作答。3.考试结束后,考生须将试卷和答题卡放在桌面上,待监考员收回。一、单选题(本大题共10小题,共20分)1.下列日常生活中发生的变化,属于化学变化的是A.苹果榨汁B.玻璃破碎C.冰雪融化D.牛奶变酸2.分类是学习和研究化学常用的方法。下列物质分类正确的是A.微量元素:Fe、I、ZnB.氧化物:Fe2O3、Mg(OH)2、CaCO3C.合金:生铁、焊锡、黄金D.合成材料:棉花、蚕丝、聚乙烯3.下列对实验现象分析得出的结论正确的是A.向某固体上滴加稀盐酸,有气泡冒出,则该固体组成中一定含有碳酸根B.某固态化肥与熟石灰混合研磨产生氨味,证明该化肥是铵态氮肥C.加热含高锰酸钾的氯酸钾时,产生氧气的速率很快,则高锰酸钾是催化剂D.铜粉在空气中加热后固体质量会增加,因此这个反应不遵守质量守恒定律4.2015年9月20日7时01分,中国在太原卫星发射中心用全新研制的长征六号运载火箭,成功将20颗卫星发射升空,卫星顺利进入预定轨道,开创了我国一箭多星发射的新纪录.为提高火箭的运载能力,新型火箭使用的燃料为液氧煤油,液氧煤油燃烧时主要发生的反应的化学方程式为:,X的化学式为()A.CH4B.C2H8C.C9H20D.C10H20尿液唾液胃液4.7~8.45.下表是人体内一些液体的正常pH范围0.9~1.5物质血浆D.尿液pH7.35~7.456.6~7.1其中酸性最强的是B.唾液C.胃液A.血浆6.煤油中含有噻吩(用X表示),噻吩具有令人不愉快的气味,其燃烧时发生反应的化学方程式表示为:X+6O24CO2+SO2+2H2O,则噻吩的化学式为A.C4H4SB.C4H6SC.CH4D.C4H8S7.下表是几种原子或分子的示意图,根据图示的反应历程判断,下列说法错误的是()图例原子或分1个A原1个B原1个C原1个D原1个AD21个B2分1个BD21个CB分子子子子子分子子分子子A.该反应是置换反应B.反应中间阶段发生了化合反应C.反应结束阶段发生了复分解反应D.物质C是反应的催化剂8.分类可以使人们有序的研究物质,以下分类正确的是()A.酸:HCl、H2CO3、KHCO3B.氧化物:SO2、Fe3O4、C1O2C.氮肥:HNO3、NH4Cl、CO(NH2)2D.有机物:CH4、CO、CH3COOH9.2019年是联合国确定的国际化学元素周期表年。钔元素是以元素周期表的发现者门捷列夫命名的。如图为钔元素在元素周期表中的相关信息。下列说法正确的是()A.钔属于非金属元素B.钔原子的中子数为101C.钔原子的核外电子数为101D.钔的相对原子质量为258.1g10.在一定条件下,甲、乙、丙三种物质之间通过一步化学反应能实现下图所示的转化。(图中“→”表示“反应生成”,其它反应物、生成物及反应条件均省略)。左下表所列A一D四组物质中,不能完全实现图示转化的一组是甲乙丙A过氧化氢水氧气B氯酸钾氯化钾氧气C甲烷二氧化碳水D碳二氧化碳一氧化碳A.AB.BC.CD.D二、填空题(本大题共1小题,共4分)11.连云港是座美丽的海滨城市,有丰富的旅游资源。根据所学知识回答下列问题:某些景点的观光汽车使用乙醇汽油作为燃料,可以减少尾气污染。写出乙醇(C2H5OH)完全燃烧的化学方程式__________。乘船游览是连云港旅游的一大特色。游船上使用的下列物品中,用合成材料制成的是_____填序号)。A铝合金护栏B塑料救生衣C真皮椅套D钢制甲板“有山有水、依山伴水、显山露水”是连云港独特的魅力。下列关于水的说法正确的是_____填序号)。A在固态时水分子是静止不动的B某雨水的pH<7,则该雨水属于酸雨C水灭火是降低了可燃物的着火点D通过初中化学所学的四种基本反应类型均可生成水三、计算题(本大题共1小题,共5分)12.2019年3月10日凌晨,我国在西昌卫星发射中心用长征三号乙运载火箭,成功将“中星6C”卫星发射升空,至此,长征系列运载火箭完成第300次飞行任务。科学家发现的N(NO2)3是一种新型火箭燃料,请回答下列问题:N(NO2)3中N、O原子的个数比为_____;N(NO2)3中氮元素的质量分数为_____。(计算结果精确到0.1%)四、简答题(本大题共2小题,共8分)13.某化学小组...

1、当您付费下载文档后,您只拥有了使用权限,并不意味着购买了版权,文档只能用于自身使用,不得用于其他商业用途(如 [转卖]进行直接盈利或[编辑后售卖]进行间接盈利)。
2、本站所有内容均由合作方或网友上传,本站不对文档的完整性、权威性及其观点立场正确性做任何保证或承诺!文档内容仅供研究参考,付费前请自行鉴别。
3、如文档内容存在违规,或者侵犯商业秘密、侵犯著作权等,请点击“违规举报”。

碎片内容

湖南省长沙市雅礼中学2023-2024学年中考联考化学试卷含解析.doc

确认删除?