电脑桌面
添加内谋知识网--内谋文库,文书,范文下载到电脑桌面
安装后可以在桌面快捷访问

甘肃省古浪县黄花滩初级中学2023-2024学年毕业升学考试模拟卷化学卷含解析.doc

甘肃省古浪县黄花滩初级中学2023-2024学年毕业升学考试模拟卷化学卷含解析.doc_第1页
1/12
甘肃省古浪县黄花滩初级中学2023-2024学年毕业升学考试模拟卷化学卷含解析.doc_第2页
2/12
甘肃省古浪县黄花滩初级中学2023-2024学年毕业升学考试模拟卷化学卷含解析.doc_第3页
3/12
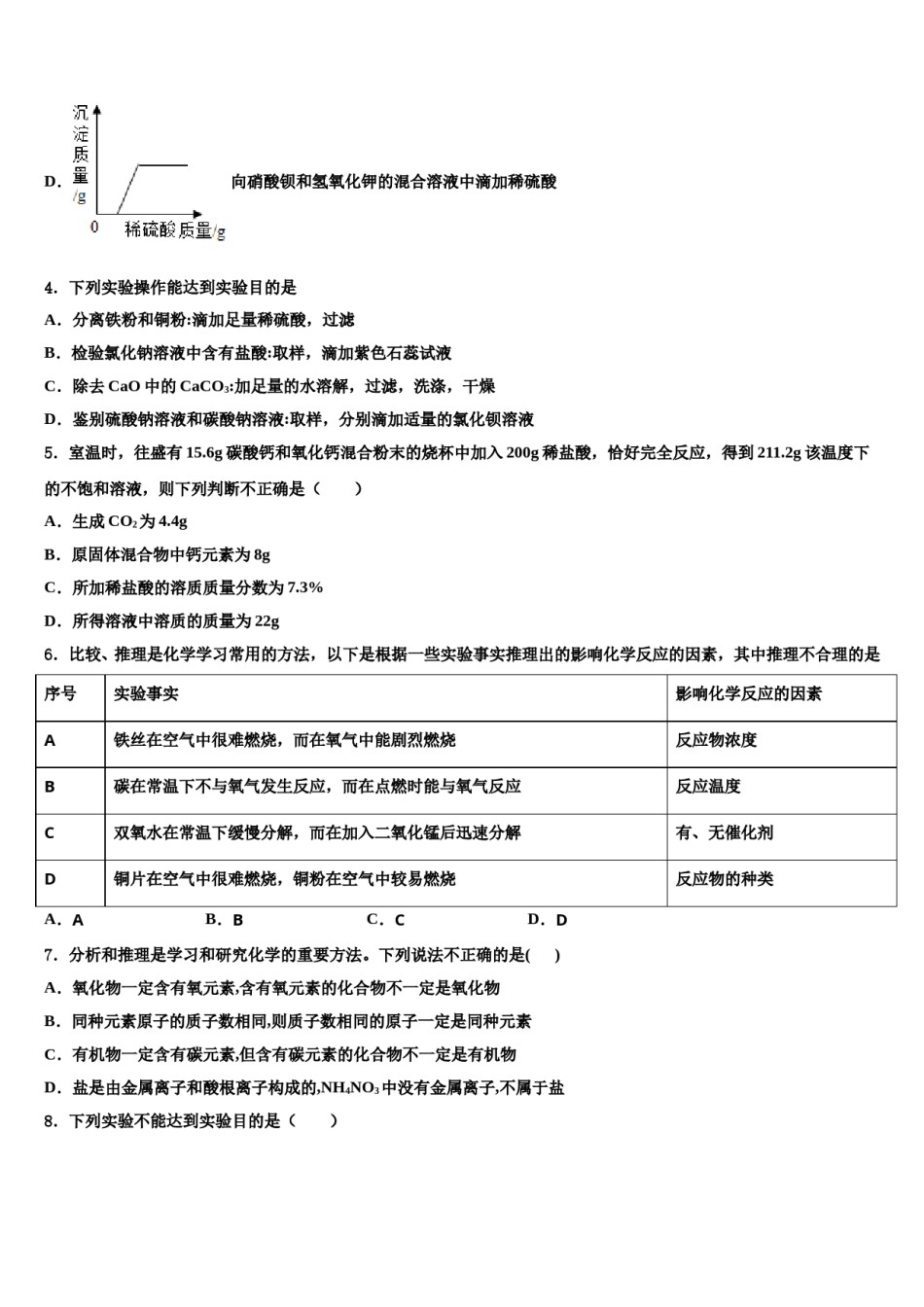
甘肃省古浪县黄花滩初级中学2023-2024学年毕业升学考试模拟卷化学卷注意事项:1.答卷前,考生务必将自己的姓名、准考证号填写在答题卡上。2.回答选择题时,选出每小题答案后,用铅笔把答题卡上对应题目的答案标号涂黑,如需改动,用橡皮擦干净后,再选涂其它答案标号。回答非选择题时,将答案写在答题卡上,写在本试卷上无效。3.考试结束后,将本试卷和答题卡一并交回。一、单选题(本大题共10小题,共20分)1.下列几种物质中,其重要成分不属于人体所需基本营养素的是A.白糖B.白面C.白酒D.白开水2.有X、Y、Z三种金属,如果把X和Y分别放入稀硫酸中,X溶解并产生氢气,而Y不反应;如果把Y和Z分别放入硝酸银溶液中,过一会儿,在Y表面有银析出,而Z没有变化。根据以上实验事实,判断X、Y和Z的金属活动性顺序是B.X>Z>YC.Z>Y>XD.Z>X>YA.X>Y>Z3.下列图像分别与选项中的操作相对应,其中合理的是A.分别向相等质量的锌、铁中加入等质量分数的盐酸B.高温煅烧一定质量的石灰石C.向室温下的饱和石灰水中加入生石灰D.向硝酸钡和氢氧化钾的混合溶液中滴加稀硫酸4.下列实验操作能达到实验目的是A.分离铁粉和铜粉:滴加足量稀硫酸,过滤B.检验氯化钠溶液中含有盐酸:取样,滴加紫色石蕊试液C.除去CaO中的CaCO3:加足量的水溶解,过滤,洗涤,干燥D.鉴别硫酸钠溶液和碳酸钠溶液:取样,分别滴加适量的氯化钡溶液5.室温时,往盛有15.6g碳酸钙和氧化钙混合粉末的烧杯中加入200g稀盐酸,恰好完全反应,得到211.2g该温度下的不饱和溶液,则下列判断不正确是()A.生成CO2为4.4gB.原固体混合物中钙元素为8gC.所加稀盐酸的溶质质量分数为7.3%D.所得溶液中溶质的质量为22g6.比较、推理是化学学习常用的方法,以下是根据一些实验事实推理出的影响化学反应的因素,其中推理不合理的是序号实验事实影响化学反应的因素A铁丝在空气中很难燃烧,而在氧气中能剧烈燃烧反应物浓度B碳在常温下不与氧气发生反应,而在点燃时能与氧气反应反应温度C双氧水在常温下缓慢分解,而在加入二氧化锰后迅速分解有、无催化剂D铜片在空气中很难燃烧,铜粉在空气中较易燃烧反应物的种类A.AB.BC.CD.D7.分析和推理是学习和研究化学的重要方法。下列说法不正确的是()A.氧化物一定含有氧元素,含有氧元素的化合物不一定是氧化物B.同种元素原子的质子数相同,则质子数相同的原子一定是同种元素C.有机物一定含有碳元素,但含有碳元素的化合物不一定是有机物D.盐是由金属离子和酸根离子构成的,NH4NO3中没有金属离子,不属于盐8.下列实验不能达到实验目的是()A.测定空气中氧气含量B.验证Fe、Cu、Ag的活动性C.探究MnO2能否加快H2O2分解D.验证硝酸铵溶于水吸热9.甲、乙、丙、丁四种物质在反应前后的质量关系如图所示,下列有关说法错误的是()A.丙可能是该反应的催化剂B.参加反应的甲和乙质量比为2:7C.x的值是7D.丁一定是化合物10.有关实验现象的描述正确的是A.打开盛放浓硫酸的试剂瓶,瓶口有白雾产生B.铁丝在氧气中剧烈燃烧,火星四射,生成四氧化三铁C.硫在氧气中燃烧发出淡蓝色火焰,生成有刺激性气味的气体D.打磨后的铝片放入硫酸铜溶液中,一段时间后有红色物质产生二、填空题(本大题共1小题,共4分)11.乙醇是生产生活中常见的有机物,请根据所学知识填空:俗话说“酒香不怕巷子深”说明_____;乙醇燃烧的化学方程式_____如图是工业上在一定条件下制取乙醇的反应微观示意图:(“”代表氢原子,“”代表碳原子,“”代表氧原子)请回答:a.写出上述反应过程中的化学方程式_____。b.该反应属于基本反应类型中的_____反应。三、计算题(本大题共1小题,共5分)12.为了测定某纯碱样品中碳酸钠和氯化钠的含量(其他成分可忽略),将一定量的该样品溶解在100g水中,加入足量的氯化钙溶液,反应的化学方程式为:Na2CO3+CaCl2=CaCO3↓+2NaCl,反应中物质间的质量关系如右图所示。当反应恰好完成时过滤,测得滤液中氯化钠的质量分数为6%。试计算该样品中:氯化钠的质量;碳酸钠的质量分数。四、简答题(本大题共2小题,共8分)13.请回答下列与金属有关的问题。(1)铜片与黄铜片相...

1、当您付费下载文档后,您只拥有了使用权限,并不意味着购买了版权,文档只能用于自身使用,不得用于其他商业用途(如 [转卖]进行直接盈利或[编辑后售卖]进行间接盈利)。
2、本站所有内容均由合作方或网友上传,本站不对文档的完整性、权威性及其观点立场正确性做任何保证或承诺!文档内容仅供研究参考,付费前请自行鉴别。
3、如文档内容存在违规,或者侵犯商业秘密、侵犯著作权等,请点击“违规举报”。

碎片内容

甘肃省古浪县黄花滩初级中学2023-2024学年毕业升学考试模拟卷化学卷含解析.doc

确认删除?