电脑桌面
添加内谋知识网--内谋文库,文书,范文下载到电脑桌面
安装后可以在桌面快捷访问

福建省宁德市屏南县重点名校2023-2024学年中考试题猜想化学试卷含解析.doc

福建省宁德市屏南县重点名校2023-2024学年中考试题猜想化学试卷含解析.doc_第1页
1/13
福建省宁德市屏南县重点名校2023-2024学年中考试题猜想化学试卷含解析.doc_第2页
2/13
福建省宁德市屏南县重点名校2023-2024学年中考试题猜想化学试卷含解析.doc_第3页
3/13
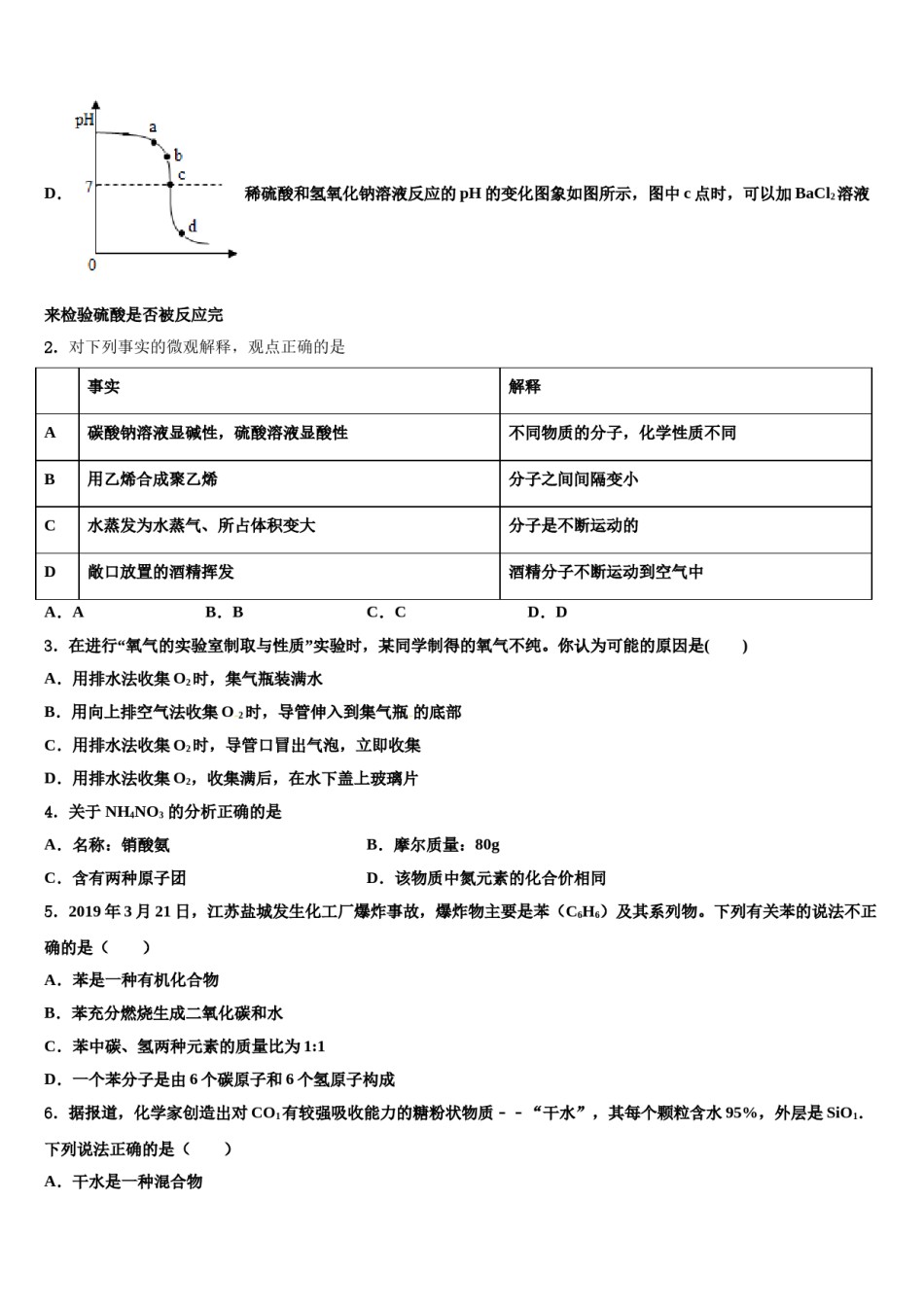
福建省宁德市屏南县重点名校2023-2024学年中考试题猜想化学试卷注意事项:1.答题前,考生先将自己的姓名、准考证号码填写清楚,将条形码准确粘贴在条形码区域内。2.答题时请按要求用笔。3.请按照题号顺序在答题卡各题目的答题区域内作答,超出答题区域书写的答案无效;在草稿纸、试卷上答题无效。4.作图可先使用铅笔画出,确定后必须用黑色字迹的签字笔描黑。5.保持卡面清洁,不要折暴、不要弄破、弄皱,不准使用涂改液、修正带、刮纸刀。一、选择题(本题包括12个小题,每小题3分,共36分.每小题只有一个选项符合题意)1.下表中,有关量的变化图象与其对应叙述相符的是A.某同学误将少量KMnO4当成MnO2加入KClO3中进行加热制取氧气,部分物质质量随时间变化如图所示,则t1时刻,KMnO4开始分解B.在一定量硝酸银和硝酸铜的混合溶液中加入铁粉,充分反应,硝酸根质量分数随加入铁粉质量变化如图所示C.密闭容器中发生化学反应,X、Y、Z的质量随着反应时间的变化如图所示,则该反应的化学方程式一定为3X+Y=4ZD.稀硫酸和氢氧化钠溶液反应的pH的变化图象如图所示,图中c点时,可以加BaCl2溶液来检验硫酸是否被反应完2.对下列事实的微观解释,观点正确的是事实解释A碳酸钠溶液显碱性,硫酸溶液显酸性不同物质的分子,化学性质不同B用乙烯合成聚乙烯分子之间间隔变小C水蒸发为水蒸气、所占体积变大分子是不断运动的D敞口放置的酒精挥发酒精分子不断运动到空气中A.AB.BC.CD.D3.在进行“氧气的实验室制取与性质”实验时,某同学制得的氧气不纯。你认为可能的原因是()A.用排水法收集O2时,集气瓶装满水B.用向上排空气法收集O2时,导管伸入到集气瓶的底部C.用排水法收集O2时,导管口冒出气泡,立即收集D.用排水法收集O2,收集满后,在水下盖上玻璃片4.关于NH4NO3的分析正确的是A.名称:销酸氨B.摩尔质量:80gC.含有两种原子团D.该物质中氮元素的化合价相同5.2019年3月21日,江苏盐城发生化工厂爆炸事故,爆炸物主要是苯(C6H6)及其系列物。下列有关苯的说法不正确的是()A.苯是一种有机化合物B.苯充分燃烧生成二氧化碳和水C.苯中碳、氢两种元素的质量比为1:1D.一个苯分子是由6个碳原子和6个氢原子构成6.据报道,化学家创造出对CO1有较强吸收能力的糖粉状物质﹣﹣“干水”,其每个颗粒含水95%,外层是SiO1.下列说法正确的是()A.干水是一种混合物B.干水和干冰是同一种物质C.干水中的分子不再运动D.干水吸收的CO1过程中只发生物理变化7.讨论某一化学方程式表示的意义,他们所描述的化学方程式是()A.C+O2CO2B.2CO+O22CO2C.2H2+O22H2OD.CH4+2O22H2O+CO28.对下列实际问题或实验的解释正确的是A.甲图:人用力推箱子,即使箱子未动人对箱子也做了功B.乙图:渔民叉鱼时,下叉的位置低于人眼看到的鱼的位置——利用了光的反射原理C.丙图:可以利用此装置除去一氧化碳中的二氧化碳D.丁图:蒸发食盐水时,玻璃棒不断搅拌的目的是防止因局部温度过高,造成液滴飞溅9.可燃物R是C、H2、CH4、CO或CH4O中的一种。将一定量的R和氧气置于一个密闭的容器中引燃,测得反应前后各物质的质量如下表:物质R氧气二氧化碳水一氧化碳反应前质量/gm1m2000反应后质量/g00m3m4m5下列叙述正确的是()①m1=1/9m4时,R是H2②m1+m2=m3时,R是C或CO③m3:m4=11:9时,R是CH4或CH4O④8m3/11+8m4/9+4m5/7≥m2A.①②③B.①③④C.②③④D.①②③④10.下列对化学基本观念的认识不正确的是A.微粒观:一氧化碳分子由一个碳原子和一个氧原子构成B.能量观:天然气燃烧放出大量的热C.分类观:纯碱和烧碱从组成上都属于碱D.守恒观:电解水反应前后,元素种类和原子数目均不变11.取一定量的Mg放入Cu(NO3)2和AgNO3的混合溶液中充分反应后过滤,得到固体和滤液。下列说法错误的是()A.固体中只有Ag时,滤液一定呈蓝色B.固体中有Cu和Ag时,滤液一定呈无色C.固体中一定有Ag,滤液中可能有AgNO3D.固体中可能有Cu,滤液中一定有Mg(NO3)212.下列实验操作中正确的是A.检验溶液酸碱B.熄灭酒精灯C.倾倒液体D.溶解固体二、填空题(本题包括4个小题,每小题7分,共28分)13.让“山更绿,...

1、当您付费下载文档后,您只拥有了使用权限,并不意味着购买了版权,文档只能用于自身使用,不得用于其他商业用途(如 [转卖]进行直接盈利或[编辑后售卖]进行间接盈利)。
2、本站所有内容均由合作方或网友上传,本站不对文档的完整性、权威性及其观点立场正确性做任何保证或承诺!文档内容仅供研究参考,付费前请自行鉴别。
3、如文档内容存在违规,或者侵犯商业秘密、侵犯著作权等,请点击“违规举报”。

碎片内容

福建省宁德市屏南县重点名校2023-2024学年中考试题猜想化学试卷含解析.doc

确认删除?