电脑桌面
添加内谋知识网--内谋文库,文书,范文下载到电脑桌面
安装后可以在桌面快捷访问

福建省师大平潭附中教研片重点达标名校2024年中考四模化学试题含解析.doc

福建省师大平潭附中教研片重点达标名校2024年中考四模化学试题含解析.doc_第1页
1/10
福建省师大平潭附中教研片重点达标名校2024年中考四模化学试题含解析.doc_第2页
2/10
福建省师大平潭附中教研片重点达标名校2024年中考四模化学试题含解析.doc_第3页
3/10
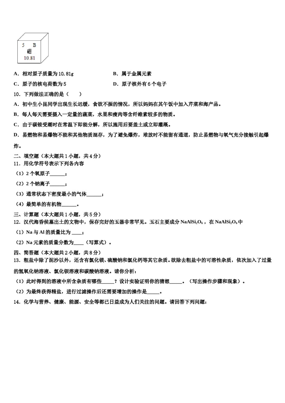
福建省师大平潭附中教研片重点达标名校2024年中考四模化学试题请考生注意:1.请用2B铅笔将选择题答案涂填在答题纸相应位置上,请用0.5毫米及以上黑色字迹的钢笔或签字笔将主观题的答案写在答题纸相应的答题区内。写在试题卷、草稿纸上均无效。2.答题前,认真阅读答题纸上的《注意事项》,按规定答题。一、单选题(本大题共10小题,共20分)1.下列对生产或生活中的现象解释正确的是()A.将很大体积的氧气压入钢瓶中—一压强增大氧气分子体积变小B.蔗糖溶解在热水中比溶解在冷水中的溶解速率快一一温度升高分子运动加快C.用水扑灭大火——水可以降低可燃物的着火点D.不能用铜丝代替电表中的保险丝—铜的导电性比保险丝强2.下列对实验现象的描述正确的是()A.向加碘食盐溶液中滴加淀粉,溶液不变色B.向葡萄糖溶液中加入适量的新制Cu(OH)2并加热煮沸,出现黑色固体C.加热盛有鸡蛋清溶液的试管,出现黄色沉淀D.灼烧一根棉纱线,闻到烧焦羽毛的气味3.类比推理是化学学习中常用的思维方法。下列类比推理说法正确的个数是()①化学反应通常伴有能量变化,所以有能量变化的一定是化学变化②有机物是含有碳元素的化合物,所以含碳元素的化合物一定是有机物③复分解反应中元素的化合价不变,所以化合价不变的反应一定是复分解反应④燃烧需要氧气,所以有氧气参加的化学反应都是燃烧反应A.3个B.2个C.1个D.0个4.如图是a、b、c三种固体物质的溶解度曲线,下列分析不正确的是()A.t2℃时,125gb的饱和溶液中含有b物质25gB.t3℃时,分别将等质量的a、b饱和溶液降温至t2℃,析出的固体质量关系是:a>bC.分别将t1℃时a、c的饱和溶液升温到t2℃,均变为不饱和溶液D.a中含有少量b时,可采用冷却a的热饱和溶液的方法提纯a5.下列物质的转化中,只有加酸才能一步实现的是()A.CuO→CuCl2B.Zn→ZnSO4C.CaCO3→CO2D.AgNO3→AgC16.实验室配制40g溶质质量分数为7%的氯化钠溶液(1g以下用游码),下列操作会导致所配溶液溶质质量分数偏高的是A.B.C.D.7.下列说法错误的是()A.水的分解和水的蒸发是不同的变化B.肥皂水可以区别硬水和软水C.用熟石灰区别氯化钾和氯化铵固体D.为解决白色污染问题,可将废弃塑料焚烧处理8.下列事实能用同一原理进行解释的是A.金和铝在空气中都不易被腐蚀B.实验室收集CO2和O2都能用向上排空气法C.实验室和工业上都可用石灰石制二氧化碳D.在滴有酚酞的NaOH溶液中滴加盐酸和投入活性炭都能使溶液褪色9.硼是作物生长必需的微量营养元素,硼元素的相关信息如图所示。下列有关硼的说法正确的是A.相对原子质量为10.81gB.属于金属元素C.原子的核电荷数为5D.原子核外有6个电子10.下列做法正确的是()A.初中生小昆同学出现生长迟缓,食欲不振的情况,所以妈妈在其午饭中加入芹菜和海产品。B.每人每天需要摄入一定量的蔬菜,水果和瘦肉等含纤维素较多的物质。C.由于碳铵受潮时在常温下即能分解,所以施用后要盖土或立即灌溉。D.易燃物和易爆物不能和其他物质混存,为了避免爆炸,堆放时不能留有通道,防止易燃物与氧气充分接触引起爆炸。二、填空题(本大题共1小题,共4分)11.用化学符号表示下列各内容(1)2个氧原子______;(2)2个钠离子______;(3)通常状态下密度最小的气体______;(4)最简单的有机物______。三、计算题(本大题共1小题,共5分)12.汉代海昏侯墓出土的文物中,保存完好的玉器非常罕见。玉石主要成分NaAlSi2O6,在NaAlSi2O6中(1)Na与Al的质量比为____;(2)Na元素的质量分数为____(写算式)。四、简答题(本大题共2小题,共8分)13.粗盐中除了泥沙以外,还含有氯化镁、硫酸钠和氯化钙等其它杂质。欲除去粗盐中的可溶性杂质,依次加入了过量的氢氧化钠溶液、氯化钡溶液和碳酸钠溶液。请你分析:(1)此时得到的溶液中所含杂质有哪些_____?设计实验证明你的猜想_____。(写出操作步骤和现象)。(2)为最终获得精盐,进行过滤操作后还需要增加的操作是_____。14.化学与营养、健康、能源、安全等都已日益成为人们关注的问题。请回答下列问题:“端午佳节,粽叶飘香”,弘扬中华文化,过好民族传统节...

1、当您付费下载文档后,您只拥有了使用权限,并不意味着购买了版权,文档只能用于自身使用,不得用于其他商业用途(如 [转卖]进行直接盈利或[编辑后售卖]进行间接盈利)。
2、本站所有内容均由合作方或网友上传,本站不对文档的完整性、权威性及其观点立场正确性做任何保证或承诺!文档内容仅供研究参考,付费前请自行鉴别。
3、如文档内容存在违规,或者侵犯商业秘密、侵犯著作权等,请点击“违规举报”。

碎片内容

福建省师大平潭附中教研片重点达标名校2024年中考四模化学试题含解析.doc

确认删除?