电脑桌面
添加内谋知识网--内谋文库,文书,范文下载到电脑桌面
安装后可以在桌面快捷访问

福建省龙岩市永定区金丰片重点中学2023-2024学年中考化学模试卷含解析.doc

福建省龙岩市永定区金丰片重点中学2023-2024学年中考化学模试卷含解析.doc_第1页
1/12
福建省龙岩市永定区金丰片重点中学2023-2024学年中考化学模试卷含解析.doc_第2页
2/12
福建省龙岩市永定区金丰片重点中学2023-2024学年中考化学模试卷含解析.doc_第3页
3/12
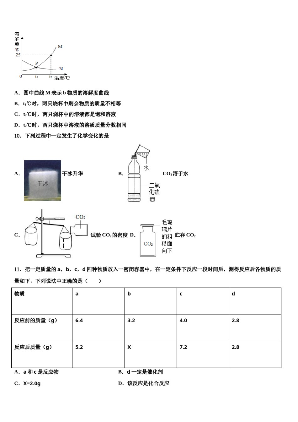
福建省龙岩市永定区金丰片重点中学2023-2024学年中考化学模试卷注意事项:1.答卷前,考生务必将自己的姓名、准考证号、考场号和座位号填写在试题卷和答题卡上。用2B铅笔将试卷类型(B)填涂在答题卡相应位置上。将条形码粘贴在答题卡右上角"条形码粘贴处"。2.作答选择题时,选出每小题答案后,用2B铅笔把答题卡上对应题目选项的答案信息点涂黑;如需改动,用橡皮擦干净后,再选涂其他答案。答案不能答在试题卷上。3.非选择题必须用黑色字迹的钢笔或签字笔作答,答案必须写在答题卡各题目指定区域内相应位置上;如需改动,先划掉原来的答案,然后再写上新答案;不准使用铅笔和涂改液。不按以上要求作答无效。4.考生必须保证答题卡的整洁。考试结束后,请将本试卷和答题卡一并交回。一、选择题(本题包括12个小题,每小题3分,共36分.每小题只有一个选项符合题意)1.下列化学用语正确的是()A.汞元素:AgB.铁离子:Fe2+C.氨分子:NH3D.氧化铝:AlO2.下列有关化学用语的叙述正确的是()A.Ca(OH)2中钙元素显+2价B.2Hg表示2个银原子C.天然气的主要成分是COD.碳酸钠的化学式是NaHCO33.门捷列夫说:“观察是第一步,没有观察就没有接踵而来的前进。”下列现象正确的是A.用石墨做导电性实验灯泡会亮,改用6B铅笔芯做实验灯泡不亮B.铜丝放在稀硫酸中有气泡产生,溶液由无色变成蓝色C.硫在空气中燃烧发出淡蓝色火焰,生成一种有刺激性气味的气体D.一氧化碳还原氧化铁时,固体颜色由黑色变成红色4.下列叙述I和叙述Ⅱ均正确,且有因果关系的是()叙述I叙述ⅡA白醋能使紫色石蕊试液变红白醋在水中离解出H+B碳酸钠溶液呈碱性碳酸钠属于碱C量体温时水银柱上升分子在不断运动D洗发水能洗去头发上的油污洗发水增大了油污在水中的溶解性A.AB.BC.CD.D5.除去下列物质中的少量杂质,所选用的试剂或方法正确的是选项物质杂质所用试剂或方法ACO2CO点燃BCaOCaCO3高温煅烧CNaOH溶液Na2CO3加入适量稀盐酸DFeCl2溶液CuCl2加入适量镁粉,过滤A.AB.BC.CD.D6.云南盛产野生菌,误食有毒的野生菌会使人中毒,某些有毒野生菌中含有一种麦角甾醇类毒素(化学式为C29H46O),下列关于该毒素的说法正确的是()A.属于氧化物B.由三种元素组成C.相对分子质量为410gD.碳、氢元素的质量比为29:467.关于物质的鉴别、除杂错误的是()选项实验目的实验方法A鉴别硝酸铵与氯化铵分别取样,加固体氢氧化钙研磨,闻气味B去除粗盐中难溶性杂质加水溶解、过滤、蒸发C区分甲烷、一氧化碳、氢气分别点燃后,检验燃烧产物D区分NaCl溶液、FeCl3溶液观察溶液的颜色A.AB.BC.CD.D8.工业中合成SO3的反应:2SO2+O22SO3。一定条件下,在一密闭容器内投入SO2、O2、SO3、V2O5四种物质,在不同时刻测得各物质的质量(单位为g)如下表所示。说法错误的是甲乙丙丁t11005805t26055abt340cd5A.丁物质一定是V2O5B.d=15C.丙物质是O2D.t3时,生成乙75g9.t1℃时,取a、b两种固体物质各25g于两只烧杯中,分别加入100g水,充分溶解后,两种固体均有剩余。升温到t2℃时,a完全溶解,b固体增多。a、b两种物质的溶解度曲线如图所示。以下判断正确的是()A.图中曲线M表示b物质的溶解度曲线B.t1℃时,两只烧杯中剩余物质的质量不相等C.t2℃时,两只烧杯中的溶液都是饱和溶液D.t2℃时,两只烧杯中溶液的溶质质量分数相同10.下列过程中一定发生了化学变化的是A.干冰升华B.CO2溶于水C.试验CO2的密度D.贮存CO211.把一定质量的a,b,c,d四种物质放入一密闭容器中,在一定条件下反应一段时间后,测得反应后各物质的质量如下,下列说法中正确的是()物质abcd反应前的质量(g)6.43.24.02.8反应后质量(g)5.2X7.22.8A.a和c是反应物B.d一定是催化剂C.X=2.0gD.该反应是化合反应12.“关爱生命,拥抱健康”是人类永恒的主题,下列说法不科学的是A.加铁酱油可预防贫血病B.用亚硝酸钠代替食盐腌制腊肉C.甲醛有防腐作用,但不能浸泡食材D.煮沸是降低硬水硬度的方法之一二、填空题(本题包括4个小题,每小题7分,共28分)13.影响化学反应速率的因素有多种。(1)碳在氧气中燃烧比在空气中燃烧更剧烈,其影响因素是...

1、当您付费下载文档后,您只拥有了使用权限,并不意味着购买了版权,文档只能用于自身使用,不得用于其他商业用途(如 [转卖]进行直接盈利或[编辑后售卖]进行间接盈利)。
2、本站所有内容均由合作方或网友上传,本站不对文档的完整性、权威性及其观点立场正确性做任何保证或承诺!文档内容仅供研究参考,付费前请自行鉴别。
3、如文档内容存在违规,或者侵犯商业秘密、侵犯著作权等,请点击“违规举报”。

碎片内容

福建省龙岩市永定区金丰片重点中学2023-2024学年中考化学模试卷含解析.doc

确认删除?