电脑桌面
添加内谋知识网--内谋文库,文书,范文下载到电脑桌面
安装后可以在桌面快捷访问

辽宁省大连市金普新区重点达标名校2023-2024学年中考化学模试卷含解析.doc

辽宁省大连市金普新区重点达标名校2023-2024学年中考化学模试卷含解析.doc_第1页
1/12
辽宁省大连市金普新区重点达标名校2023-2024学年中考化学模试卷含解析.doc_第2页
2/12
辽宁省大连市金普新区重点达标名校2023-2024学年中考化学模试卷含解析.doc_第3页
3/12
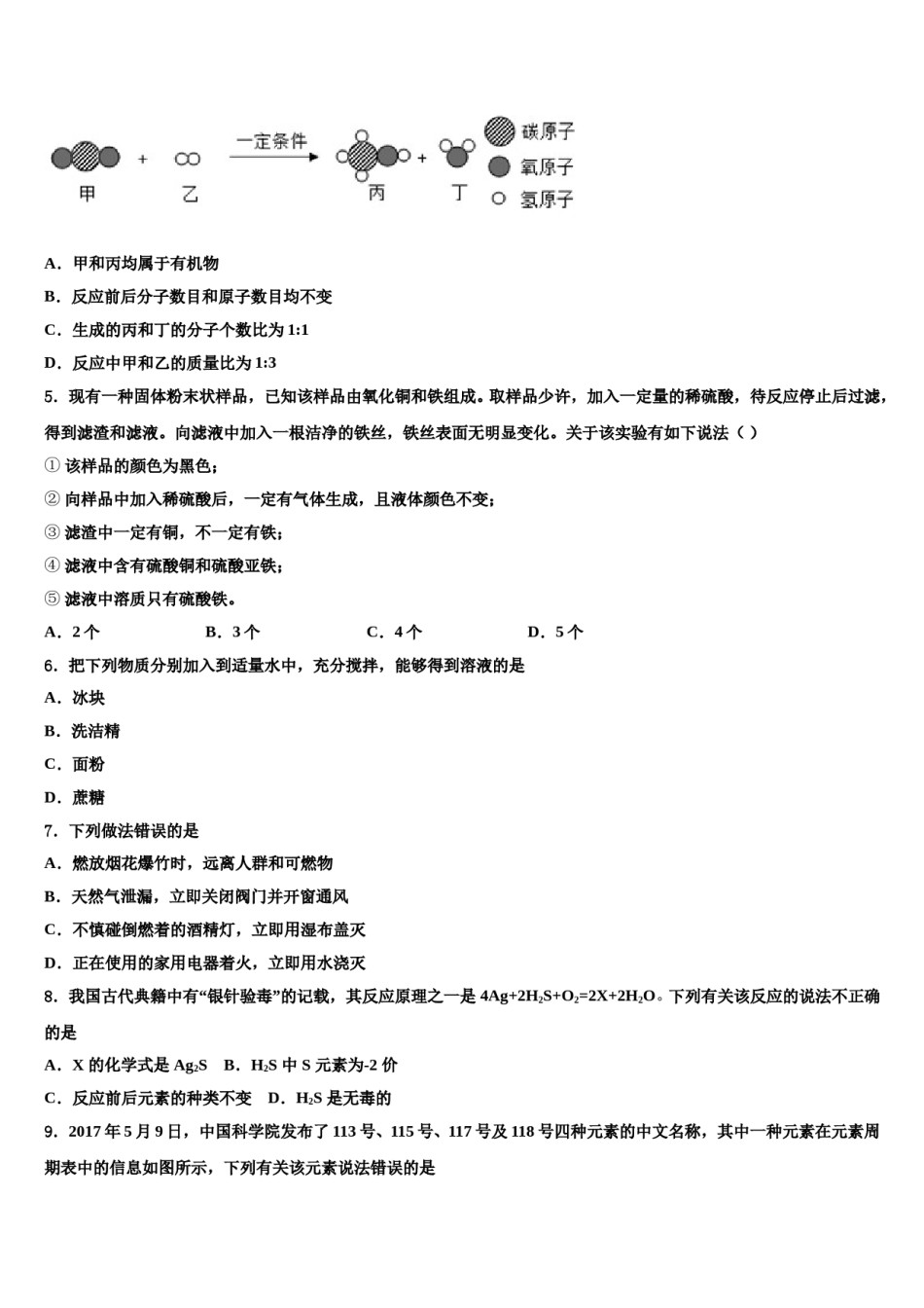
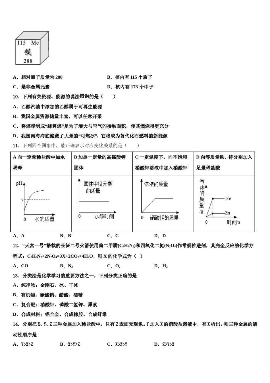
辽宁省大连市金普新区重点达标名校2023-2024学年中考化学模试卷考生请注意:1.答题前请将考场、试室号、座位号、考生号、姓名写在试卷密封线内,不得在试卷上作任何标记。2.第一部分选择题每小题选出答案后,需将答案写在试卷指定的括号内,第二部分非选择题答案写在试卷题目指定的位置上。3.考生必须保证答题卡的整洁。考试结束后,请将本试卷和答题卡一并交回。一、单选题(本大题共15小题,共30分)1.下列说法正确的是()A.离子是带电荷的粒子,则带电荷的粒子一定是离子B.可与含离子的盐溶液反应来制备一种熔点很低的金属C.由于酸具有通性,浓硫酸敞口久置也会变稀且质量减轻D.铵态氮肥不能与碱性肥料混合使用,原因是它们相互反应降低肥效2.关于化合反应说法正确的是()A.反应物中一定有单质B.各元素存在形态一定发生变化C.各元素化合价一定发生变化D.反应物和产物中至少有一种化合物3.甲、乙、丙、丁四种物质在反应前后的质量关系如图所示,下列有关说法错误的是A.x的值是15B.丙可能是该反应的催化剂C.该反应是分解反应D.反应中甲和乙的质量比为4∶14.如图是某化学反应过程的微观示意图,下列有关说法正确的是A.甲和丙均属于有机物B.反应前后分子数目和原子数目均不变C.生成的丙和丁的分子个数比为1:1D.反应中甲和乙的质量比为1:35.现有一种固体粉末状样品,已知该样品由氧化铜和铁组成。取样品少许,加入一定量的稀硫酸,待反应停止后过滤,得到滤渣和滤液。向滤液中加入一根洁净的铁丝,铁丝表面无明显变化。关于该实验有如下说法()①该样品的颜色为黑色;②向样品中加入稀硫酸后,一定有气体生成,且液体颜色不变;③滤渣中一定有铜,不一定有铁;④滤液中含有硫酸铜和硫酸亚铁;⑤滤液中溶质只有硫酸铁。A.2个B.3个C.4个D.5个6.把下列物质分别加入到适量水中,充分搅拌,能够得到溶液的是A.冰块B.洗洁精C.面粉D.蔗糖7.下列做法错误的是A.燃放烟花爆竹时,远离人群和可燃物B.天然气泄漏,立即关闭阀门并开窗通风C.不慎碰倒燃着的酒精灯,立即用湿布盖灭D.正在使用的家用电器着火,立即用水浇灭8.我国古代典籍中有“银针验毒”的记载,其反应原理之一是4Ag+2H2S+O2=2X+2H2O。下列有关该反应的说法不正确的是B.H2S中S元素为-2价A.X的化学式是Ag2SC.反应前后元素的种类不变D.H2S是无毒的9.2017年5月9日,中国科学院发布了113号、115号、117号及118号四种元素的中文名称,其中一种元素在元素周期表中的信息如图所示,下列有关该元素说法错误的是A.相对原子质量为288B.核内有115个质子C.是非金属元素D.核内有173个中子10.下列有关资源、能源的说法错误的是()A.乙醇汽油中添加的乙醇属于可再生能源B.我国金属资源储量丰富,可以任意开采C.将煤球制成“蜂窝煤”是为了增大与空气的接触面积,使其燃烧得更充分D.我国南海海底储藏了大量的“可燃冰”,它将成为替代化石燃料的新能源11.下列四个图象中,能正确表示对应变化关系的是()A向一定量稀盐酸中加水B加热一定量的高锰酸钾C一定温度下,向不饱和D向等质量铁、锌分别加入足量稀盐酸稀释固体硝酸钾溶液中加入硝酸钾A.AB.BC.CD.D12.“天宫一号”搭载的长征二号火箭使用偏二甲肼(C2H8N2)和四氧化二氮(N2O4)作常规推进剂,其完全反应的化学方程式:C2H8N2+2N2O4=3X+2CO2+4H2O,则X的化学式为()A.COB.N2C.O2D.H213.分类法是化学学习的重要方法之一,下列分类正确的是A.纯净物:金刚石、冰、干冰B.有机物:碳酸钠、醋酸、酒精C.复合肥:硝酸钾、磷酸二氢钾、尿素D.合成材料;铝合金、合成橡胶、合成纤维14.分别把X、Y、Z三种金属加入稀盐酸中,只有Z表面无现象。Y加入X的硝酸盐溶液中,有X析出。则三种金属的活动性顺序是B.X>Y>ZC.X>Z>YD.Z>Y>XA.Y>X>Z15.下列关于实验现象的描述正确的是()A.铁丝在空气中剧烈燃烧,火星四射B.碳在氧气中燃烧生成黑色固体C.氢氧化钠固体溶于水时,溶液温度降低D.铁丝伸入硫酸铜溶液中,有红色物质析出二、填空题(本大题共1小题,共6分)16.制笔行业中经常用到铂、钌(Ru)等贵金属。现有5种含钌元素的物...

1、当您付费下载文档后,您只拥有了使用权限,并不意味着购买了版权,文档只能用于自身使用,不得用于其他商业用途(如 [转卖]进行直接盈利或[编辑后售卖]进行间接盈利)。
2、本站所有内容均由合作方或网友上传,本站不对文档的完整性、权威性及其观点立场正确性做任何保证或承诺!文档内容仅供研究参考,付费前请自行鉴别。
3、如文档内容存在违规,或者侵犯商业秘密、侵犯著作权等,请点击“违规举报”。

碎片内容

辽宁省大连市金普新区重点达标名校2023-2024学年中考化学模试卷含解析.doc

确认删除?