电脑桌面
添加内谋知识网--内谋文库,文书,范文下载到电脑桌面
安装后可以在桌面快捷访问

阳江市重点中学2023-2024学年十校联考最后化学试题含解析.doc

阳江市重点中学2023-2024学年十校联考最后化学试题含解析.doc_第1页
1/13
阳江市重点中学2023-2024学年十校联考最后化学试题含解析.doc_第2页
2/13
阳江市重点中学2023-2024学年十校联考最后化学试题含解析.doc_第3页
3/13
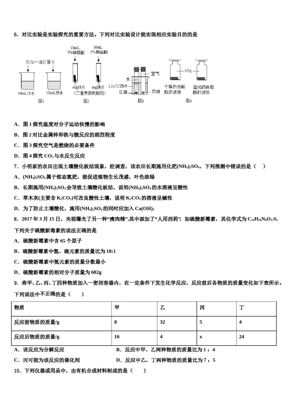
阳江市重点中学2023-2024学年十校联考最后化学试题注意事项:1.答题前,考生先将自己的姓名、准考证号码填写清楚,将条形码准确粘贴在条形码区域内。2.答题时请按要求用笔。3.请按照题号顺序在答题卡各题目的答题区域内作答,超出答题区域书写的答案无效;在草稿纸、试卷上答题无效。4.作图可先使用铅笔画出,确定后必须用黑色字迹的签字笔描黑。5.保持卡面清洁,不要折暴、不要弄破、弄皱,不准使用涂改液、修正带、刮纸刀。一、单选题(本大题共15小题,共30分)1.下列有关物质的检验、鉴别、分离、除杂所用试剂或方法不正确的是()A.检验自来水中是否含有C1-,可用硝酸银和稀硝酸溶液B.鉴别羊毛纤维和合成纤维,可抽丝灼烧闻气味C.分离碳酸钙和氯化钠固体,可溶解、过滤、蒸发D.除去氯化钡溶液中的氢氧化钡,可加入适量的稀硫酸后过滤2.成语是我国语言文化的瑰宝。下列成语的原意中蕴涵化学变化的是()A.星火燎原B.绳锯木断C.积水成渊D.披荆斩棘3.电影《流浪地球》中提到了氢气。氢气在物质分类中属于()A.单质B.化合物C.氧化物D.混合物4.采取正确的措施,能够避免火灾发生或减少灾害损失。下列灭火方法不恰当的是A.油锅起火——用锅盖盖灭B.酒精灯着火——用湿抹布盖灭C.森林起火——砍伐树木形成隔离带D.汽车油箱着火——用水浇灭5.下列归纳总结完全正确的一组是()A化学与健康B化学与社会发展①缺碘会引起骨质疏松①广泛使用太阳能能有效减少碳排放②糖类是人体最主要的供能物质②普通玻璃属于无机非金属材料③为补充蛋白质只吃肉类不吃蔬菜③煤燃烧产生的二氧化硫易形成酸雨C化学与安全D化学实验中的先与后①进入溶洞前做灯火实验①制取气体:先加药品后检查装置气密性②煤气泄露立即开灯查找泄露②称量一定质量药品:先加药品后加砝码③煤炉上放盆水防止CO中毒③可燃性气体燃烧:先验纯后点燃A.AB.BC.CD.D6.对比实验是实验探究的重要方法。下列对比实验设计能实现相应实验目的的是A.图1探究温度对分子运动快慢的影响B.图2对比金属锌和铁与酸反应的剧烈程度C.图3探究空气是燃烧的必要条件D.图4探究CO2与水反生反应7.小明家的农田出现土壤酸化板结现象,经调查,该农田长期施用化肥(NH4)2SO4,下列推测中错误的是()A.(NH4)2SO4属于铵态氮肥,能促进植物生长茂盛,叶色浓绿B.长期施用(NH4)2SO4会导致土壤酸化板结,说明(NH4)2SO4的水溶液呈酸性C.草木灰(主要含K2CO3)可改良酸性土壤,说明K2CO3的溶液呈碱性D.为了防止土壤酸化,施用(NH4)2SO4的同时应加入Ca(OH)28.2017年3月15日,央视曝光了另一种“瘦肉精”,其中添加了“人用西药”,如硫酸新霉素,其化学式为C23H18N6O17S,下列关于硫酸新毒素的说法正确的是A.硫酸新霉素中含65个原子B.硫酸新霉素中氢、硫元素的质量比为18:1C.硫酸新霉素中氢元素的质量分数最小D.硫酸新霉素的相对分子质量为682g9.将甲、乙、丙、丁四种物质加入一密闭容器内,在一定条件下发生化学反应,反应前后各物质的质量变化如下表所示。下列说法中不正确的是()物质甲乙丙丁反应前物质的质量/g83254反应后物质的质量/g164x24A.该反应为分解反应B.反应中甲、乙两种物质的质量比为1:4C.丙可能为该反应的催化剂D.反应中乙、丁两种物质的质量比为7:510.下列仪器或用品中,由有机合成材料制成的是()A.玻璃烧杯B.铁架台C.橡胶塞D.试管夹11.某溶液能使紫色石蕊溶液变红,下列各组离子在该溶液中能大量共存的是()A.Ag+、Na+、Cl﹣、NO3﹣B.Na+、K+、OH﹣、SO42﹣C.K+、Na+、CO32﹣、Cl﹣D.Ba2+、Mg2+、NO3﹣、Cl﹣12.下列各组叙述中,有错误的是()A.钙、铁、锌都是人体必需的微量元素;维生素是给人体提供能量的主要物质B.使用食品添加剂必须严格遵守国家有关规定;发现煤气泄漏应立即关闭阀门,开窗通风C.用肥皂水鉴别硬水和软水;用pH试纸测定“可乐”的酸碱度D.氢能源的大量应用需要解决能耗、储运等问题;消防队员用高压水枪灭火的依据是降低温度至可燃物的着火点以下B.铁丝在空气中能燃烧13.下列说法中正确的是()A.木炭燃烧后生成黑色固体C.红磷在空气中不能燃烧D....

1、当您付费下载文档后,您只拥有了使用权限,并不意味着购买了版权,文档只能用于自身使用,不得用于其他商业用途(如 [转卖]进行直接盈利或[编辑后售卖]进行间接盈利)。
2、本站所有内容均由合作方或网友上传,本站不对文档的完整性、权威性及其观点立场正确性做任何保证或承诺!文档内容仅供研究参考,付费前请自行鉴别。
3、如文档内容存在违规,或者侵犯商业秘密、侵犯著作权等,请点击“违规举报”。

碎片内容

阳江市重点中学2023-2024学年十校联考最后化学试题含解析.doc

确认删除?