电脑桌面
添加内谋知识网--内谋文库,文书,范文下载到电脑桌面
安装后可以在桌面快捷访问

陕西省西安大学区六校联考2023-2024学年中考化学押题卷含解析.doc

陕西省西安大学区六校联考2023-2024学年中考化学押题卷含解析.doc_第1页
1/15
陕西省西安大学区六校联考2023-2024学年中考化学押题卷含解析.doc_第2页
2/15
陕西省西安大学区六校联考2023-2024学年中考化学押题卷含解析.doc_第3页
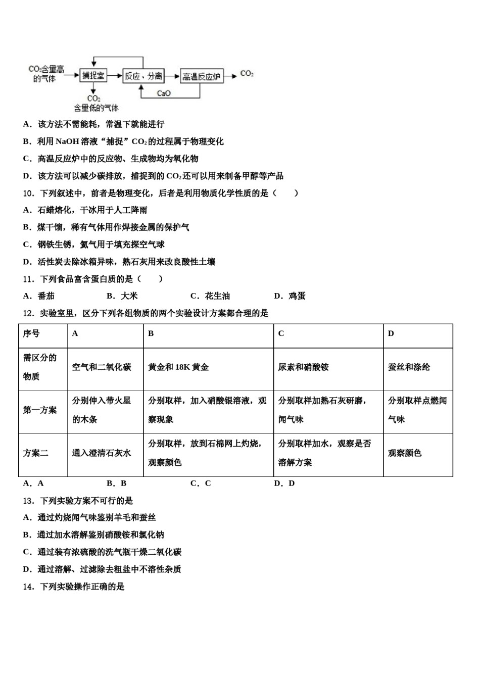
3/15
陕西省西安大学区六校联考2023-2024学年中考化学押题卷注意事项:1.答卷前,考生务必将自己的姓名、准考证号、考场号和座位号填写在试题卷和答题卡上。用2B铅笔将试卷类型(B)填涂在答题卡相应位置上。将条形码粘贴在答题卡右上角"条形码粘贴处"。2.作答选择题时,选出每小题答案后,用2B铅笔把答题卡上对应题目选项的答案信息点涂黑;如需改动,用橡皮擦干净后,再选涂其他答案。答案不能答在试题卷上。3.非选择题必须用黑色字迹的钢笔或签字笔作答,答案必须写在答题卡各题目指定区域内相应位置上;如需改动,先划掉原来的答案,然后再写上新答案;不准使用铅笔和涂改液。不按以上要求作答无效。4.考生必须保证答题卡的整洁。考试结束后,请将本试卷和答题卡一并交回。一、单选题(本大题共15小题,共30分)1.氧化钙和过氧化钙(CaO2)的混合物12.8g溶于足量水后,加入足量的Na2CO3溶液,溶液中的Ca2+全部转化为沉淀,过滤、干燥,得到20gCaCO3。则原12.8g混合物中钙元素与氧元素的质量之比为(已知2CaO2+2H2O===2Ca(OH)2+O2↑)()B.5:3C.5:4D.1:1A.5:22.下列关于燃烧与燃料说法不正确的是()A.油罐车汽油泄露,用水浇灌目的是降低汽油的着火点B.炒菜时油锅里的油不慎着火,可用锅盖盖灭C.将煤块制成蜂窝煤是为了増大煤与空气的接触面积D.氢气被称为清洁的能源,因为氢气燃烧的产物只有水3.下列过程中,只发生物理变化的是A.汽油挥发B.食物腐烂C.粮食酿酒D.铁钉生锈4.《流浪地球》的热播让普通人了解到“人造空气”帮助人类实现了太空漫步的梦想,它含有70%的氮气(体积分数)、20%以上的氧气、还有CO2等。下列说法错误的是()A.“人造空气”比空气中的氮气含量高B.在“人造空气”中,燃着的蜡烛不会迅速熄灭C.利用灼热的铜粉,可粗略测定“人造空气”中氧气的含量D.在太空中呼吸“人造空气”时,氧气消失但氧原子并未消失5.如图是钠元素和氯元素在元素周期表中的信息和有关的4种粒子结构示意图,下列说法正确的是()A.钠、氯都属于金属元素B.氯化钠是由a,d两种粒子构成的C.氯的相对原子质量是35.45gD.a表示的是一种阴离子6.实验是科学探究的重要手段,下列实验操作正确的是A.加热液体B.清洗试管C.验满氧气D.取用固体粉末7.“一带一路”是跨越时空的宏伟构思,赋予古丝绸之路崭新的时代内涵.古丝绸之路将中国的发明和技术传送的到国外.下列不涉及化学变化的是()A.稻草造纸B.使用火药C.蚕丝织布D.冶炼金属8.“宏观辨识与微观探析”是化学学科的核心素养之一。对下列事实或做法的解释正确的是()A.铁质水龙头表面镀铬可防锈﹣﹣改变了金属的内部结构B.众人拾柴火焰高﹣﹣可燃物越多,着火点越低,越易燃烧C.氧气能被液化贮存于钢瓶﹣﹣分子间有间隔且间隔能改变D.用明矾净水﹣﹣明矾可降低水中钙、镁离子的含量9.CO2是造成温室效应增强的主要气体,在工业上可用CO2来制备甲醇等物质。“碳捕捉技术”是指通过一定的方法,将工业生产中产生的CO2分离出来利用,能有效地减少CO2气体的排放。如可利用NaOH溶液来“捕捉”CO2,其基本过程如如图所示(部分条件及物质未标出)。下列说法正确的是A.该方法不需能耗,常温下就能进行B.利用NaOH溶液“捕捉”CO2的过程属于物理变化C.高温反应炉中的反应物、生成物均为氧化物D.该方法可以减少碳排放,捕捉到的CO2还可以用来制备甲醇等产品10.下列叙述中,前者是物理变化,后者是利用物质化学性质的是()A.石蜡熔化,干冰用于人工降雨B.煤干馏,稀有气体用作焊接金属的保护气C.钢铁生锈,氦气用于填充探空气球D.活性炭去除冰箱异味,熟石灰用来改良酸性土壤11.下列食品富含蛋白质的是()A.番茄B.大米C.花生油D.鸡蛋12.实验室里,区分下列各组物质的两个实验设计方案都合理的是序号ABCD蚕丝和涤纶需区分的空气和二氧化碳黄金和18K黄金尿素和硝酸铵分别取样点燃闻物质气味观察颜色第一方案分别伸入带火星分别取样,加入硝酸银溶液,观分别取样加熟石灰研磨,的木条察现象闻气味方案二通入澄清石灰水分别取样,放到石棉网上灼烧,分别取样加水,观察是否观察颜色溶解方案A...

1、当您付费下载文档后,您只拥有了使用权限,并不意味着购买了版权,文档只能用于自身使用,不得用于其他商业用途(如 [转卖]进行直接盈利或[编辑后售卖]进行间接盈利)。
2、本站所有内容均由合作方或网友上传,本站不对文档的完整性、权威性及其观点立场正确性做任何保证或承诺!文档内容仅供研究参考,付费前请自行鉴别。
3、如文档内容存在违规,或者侵犯商业秘密、侵犯著作权等,请点击“违规举报”。

碎片内容

陕西省西安大学区六校联考2023-2024学年中考化学押题卷含解析.doc

确认删除?