电脑桌面
添加内谋知识网--内谋文库,文书,范文下载到电脑桌面
安装后可以在桌面快捷访问

上海市西延安中学2023-2024学年中考数学对点突破模拟试卷含解析.doc

上海市西延安中学2023-2024学年中考数学对点突破模拟试卷含解析.doc_第1页
1/24
上海市西延安中学2023-2024学年中考数学对点突破模拟试卷含解析.doc_第2页
2/24
上海市西延安中学2023-2024学年中考数学对点突破模拟试卷含解析.doc_第3页
3/24
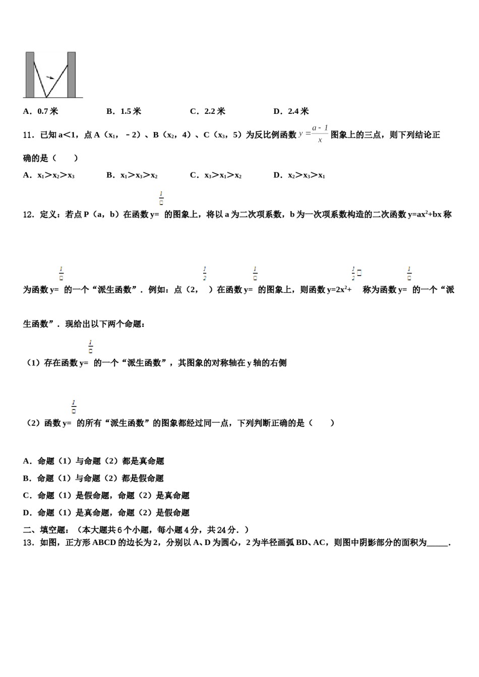
上海市西延安中学2023-2024学年中考数学对点突破模拟试卷注意事项:1.答卷前,考生务必将自己的姓名、准考证号填写在答题卡上。2.回答选择题时,选出每小题答案后,用铅笔把答题卡上对应题目的答案标号涂黑,如需改动,用橡皮擦干净后,再选涂其它答案标号。回答非选择题时,将答案写在答题卡上,写在本试卷上无效。3.考试结束后,将本试卷和答题卡一并交回。一、选择题(本大题共12个小题,每小题4分,共48分.在每小题给出的四个选项中,只有一项是符合题目要求的.)1.下列说法正确的是()A.掷一枚均匀的骰子,骰子停止转动后,5点朝上是必然事件B.明天下雪的概率为,表示明天有半天都在下雪C.甲、乙两人在相同条件下各射击10次,他们成绩的平均数相同,方差分别是S甲2=0.4,S乙2=0.6,则甲的射击成绩较稳定D.了解一批充电宝的使用寿命,适合用普查的方式2.如图,在ABCD中,E为CD上一点,连接AE、BD,且AE、BD交于点F,DE:EC=2:3,则S△DEF:S△ABF=()A.2:3B.4:9C.2:5D.4:253.如图,已知∠1=∠2,要使△ABD≌△ACD,需从下列条件中增加一个,错误的选法是()A.∠ADB=∠ADCB.∠B=∠CC.AB=ACD.DB=DC4.∠BAC放在正方形网格纸的位置如图,则tan∠BAC的值为()A.B.C.D.5.如图,点A、B、C在⊙O上,∠OAB=25°,则∠ACB的度数是()A.135°B.115°C.65°D.50°6.下列图形中,既是中心对称图形又是轴对称图形的是()A.正五边形B.平行四边形C.矩形D.等边三角形7.若正比例函数y=mx(m是常数,m≠0)的图象经过点A(m,4),且y的值随x值的增大而减小,则m等于()B.﹣2C.4D.﹣4A.28.如图,平面直角坐标中,点A(1,2),将AO绕点A逆时针旋转90°,点O的对应点B恰好落在双曲线y=(x>0)上,则k的值为()A.2B.3C.4D.69.为了解某校初三学生的体重情况,从中随机抽取了80名初三学生的体重进行统计分析,在此问题中,样本是指()B.被抽取的80名初三学生A.80C.被抽取的80名初三学生的体重D.该校初三学生的体重10.如图,小巷左右两侧是竖直的墙,一架梯子斜靠在左墙时,梯子底端到左墙角的距离为0.7米,顶端距离地面2.4米,如果保持梯子底端位置不动,将梯子斜靠在右墙时,顶端距离地面2米,那么小巷的宽度为()A.0.7米B.1.5米C.2.2米D.2.4米11.已知a<1,点A(x1,﹣2)、B(x2,4)、C(x3,5)为反比例函数图象上的三点,则下列结论正确的是()B.x1>x3>x2C.x3>x1>x2D.x2>x3>x1A.x1>x2>x312.定义:若点P(a,b)在函数y=的图象上,将以a为二次项系数,b为一次项系数构造的二次函数y=ax2+bx称为函数y=的一个“派生函数”.例如:点(2,)在函数y=的图象上,则函数y=2x2+称为函数y=的一个“派生函数”.现给出以下两个命题:(1)存在函数y=的一个“派生函数”,其图象的对称轴在y轴的右侧(2)函数y=的所有“派生函数”的图象都经过同一点,下列判断正确的是()A.命题(1)与命题(2)都是真命题B.命题(1)与命题(2)都是假命题C.命题(1)是假命题,命题(2)是真命题D.命题(1)是真命题,命题(2)是假命题二、填空题:(本大题共6个小题,每小题4分,共24分.)13.如图,正方形ABCD的边长为2,分别以A、D为圆心,2为半径画弧BD、AC,则图中阴影部分的面积为_____.14.在Rt△ABC中,∠C=90°,AB=2,BC=,则sin=_____.15.如图,AB是⊙O的直径,BD,CD分别是过⊙O上点B,C的切线,且∠BDC=110°.连接AC,则∠A的度数是_____°.16.已知一组数据:3,3,4,5,5,则它的方差为____________17.如图,在平面直角坐标系中,将矩形AOCD沿直线AE折叠(点E在边DC上),折叠后顶点D恰好落在边OC上的点F处.若点D的坐标为(10,8),则点E的坐标为.18.计算:(a2)2=_____.三、解答题:(本大题共9个小题,共78分,解答应写出文字说明、证明过程或演算步骤.19.(6分)我市某学校在“行读石鼓阁”研学活动中,参观了我市中华石鼓园,石鼓阁是宝鸡城市新地标.建筑面积7200平方米,为我国西北第一高阁.秦汉高台门阙的建筑风格,追求稳定之中的飞扬灵动,深厚之中的巧妙组合,使景观功能和标志功...

1、当您付费下载文档后,您只拥有了使用权限,并不意味着购买了版权,文档只能用于自身使用,不得用于其他商业用途(如 [转卖]进行直接盈利或[编辑后售卖]进行间接盈利)。
2、本站所有内容均由合作方或网友上传,本站不对文档的完整性、权威性及其观点立场正确性做任何保证或承诺!文档内容仅供研究参考,付费前请自行鉴别。
3、如文档内容存在违规,或者侵犯商业秘密、侵犯著作权等,请点击“违规举报”。

碎片内容

上海市西延安中学2023-2024学年中考数学对点突破模拟试卷含解析.doc

确认删除?