电脑桌面
添加内谋知识网--内谋文库,文书,范文下载到电脑桌面
安装后可以在桌面快捷访问

广西柳州市城中学区龙城中学2024届中考冲刺卷数学试题含解析.doc

广西柳州市城中学区龙城中学2024届中考冲刺卷数学试题含解析.doc_第1页
1/26
广西柳州市城中学区龙城中学2024届中考冲刺卷数学试题含解析.doc_第2页
2/26
广西柳州市城中学区龙城中学2024届中考冲刺卷数学试题含解析.doc_第3页
3/26
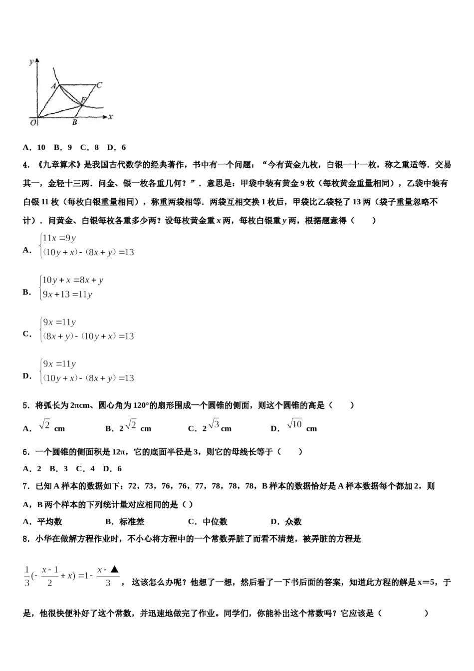
广西柳州市城中学区龙城中学2024届中考冲刺卷数学试题注意事项铅笔作答;第二部分必须用黑1.考生要认真填写考场号和座位序号。2.试题所有答案必须填涂或书写在答题卡上,在试卷上作答无效。第一部分必须用2B色字迹的签字笔作答。3.考试结束后,考生须将试卷和答题卡放在桌面上,待监考员收回。一、选择题(本大题共12个小题,每小题4分,共48分.在每小题给出的四个选项中,只有一项是符合题目要求的.)1.已知抛物线y=ax2+bx+c与反比例函数y=的图象在第一象限有一个公共点,其横坐标为1,则一次函数y=bx+ac的图象可能是()A.B.C.D.2.下列方程中,没有实数根的是()A.x2﹣2x=0B.x2﹣2x﹣1=0C.x2﹣2x+1=0D.x2﹣2x+2=03.如图,O为坐标原点,四边彤OACB是菱形,OB在x轴的正半轴上,sin∠AOB=,反比例函数在第一象限内的图象经过点A,与BC交于点F,删△AOF的面积等于()A.10B.9C.8D.64.《九章算术》是我国古代数学的经典著作,书中有一个问题:“今有黄金九枚,白银一十一枚,称之重适等.交易其一,金轻十三两.问金、银一枚各重几何?”.意思是:甲袋中装有黄金9枚(每枚黄金重量相同),乙袋中装有白银11枚(每枚白银重量相同),称重两袋相等.两袋互相交换1枚后,甲袋比乙袋轻了13两(袋子重量忽略不计).问黄金、白银每枚各重多少两?设每枚黄金重x两,每枚白银重y两,根据题意得()A.B.C.D.5.将弧长为2πcm、圆心角为120°的扇形围成一个圆锥的侧面,则这个圆锥的高是()A.cmB.2cmC.2cmD.cm6.一个圆锥的侧面积是12π,它的底面半径是3,则它的母线长等于()A.2B.3C.4D.67.已知A样本的数据如下:72,73,76,76,77,78,78,78,B样本的数据恰好是A样本数据每个都加2,则A,B两个样本的下列统计量对应相同的是()A.平均数B.标准差C.中位数D.众数8.小华在做解方程作业时,不小心将方程中的一个常数弄脏了而看不清楚,被弄脏的方程是,这该怎么办呢?他想了一想,然后看了一下书后面的答案,知道此方程的解是x=5,于是,他很快便补好了这个常数,并迅速地做完了作业。同学们,你能补出这个常数吗?它应该是()A.2B.3C.4D.59.1903年、英国物理学家卢瑟福通过实验证实,放射性物质在放出射线后,这种物质的质量将减少,减少的速度开始较快,后来较慢,实际上,放射性物质的质量减为原来的一半所用的时间是一个不变的量,我们把这个时间称为此种放射性物质的半衰期,如图是表示镭的放射规律的函数图象,根据图象可以判断,镭的半衰期为()A.810年B.1620年C.3240年D.4860年10.下列各式中,互为相反数的是()A.和B.和C.和D.和11.小丽只带2元和5元的两种面额的钞票(数量足够多),她要买27元的商品,而商店不找零钱,要她刚好付27元,她的付款方式有()种.A.1B.2C.3D.412.利用“分形”与“迭代”可以制作出很多精美的图形,以下是制作出的几个简单图形,其中是轴对称但不是中心对称的图形是()A.B.C.D.二、填空题:(本大题共6个小题,每小题4分,共24分.)13.已知A(0,3),B(2,3)是抛物线上两点,该抛物线的顶点坐标是_________.14.如图,圆柱形容器高为18cm,底面周长为24cm,在杯内壁离杯底4cm的点B处有乙滴蜂蜜,此时一只蚂蚁正好在杯外壁,离杯上沿2cm与蜂蜜相对的点A处,则蚂蚁从外币A处到达内壁B处的最短距离为_______.15.为了了解某班数学成绩情况,抽样调查了13份试卷成绩,结果如下:3个140分,4个135分,2个130分,2个120分,1个100分,1个80分.则这组数据的中位数为______分.16.将一副三角尺如图所示叠放在一起,则的值是.17.学校乒乓球社团有4名男队员和3名女队员,要从这7名队员中随机抽取一男一女组成一队混合双打组合,可组成不同的组合共有_____对.18.如图,已知△ABC中,AB=AC=5,BC=8,将△ABC沿射线BC方向平移m个单位得到△DEF,顶点A,B,C分别与D,E,F对应,若以A,D,E为顶点的三角形是等腰三角形,且AE为腰,则m的值是______.三、解答题:(本大题共9个小题,共78分,解答应写出文字说明、证明过程或演算步骤.19.(6分)如图,矩形中,点是线段上一动点,...

1、当您付费下载文档后,您只拥有了使用权限,并不意味着购买了版权,文档只能用于自身使用,不得用于其他商业用途(如 [转卖]进行直接盈利或[编辑后售卖]进行间接盈利)。
2、本站所有内容均由合作方或网友上传,本站不对文档的完整性、权威性及其观点立场正确性做任何保证或承诺!文档内容仅供研究参考,付费前请自行鉴别。
3、如文档内容存在违规,或者侵犯商业秘密、侵犯著作权等,请点击“违规举报”。

碎片内容

广西柳州市城中学区龙城中学2024届中考冲刺卷数学试题含解析.doc

确认删除?