电脑桌面
添加内谋知识网--内谋文库,文书,范文下载到电脑桌面
安装后可以在桌面快捷访问

2023-2024学年内蒙古杭锦旗中考物理模试卷含解析.doc

2023-2024学年内蒙古杭锦旗中考物理模试卷含解析.doc_第1页
1/19
2023-2024学年内蒙古杭锦旗中考物理模试卷含解析.doc_第2页
2/19
2023-2024学年内蒙古杭锦旗中考物理模试卷含解析.doc_第3页
3/19
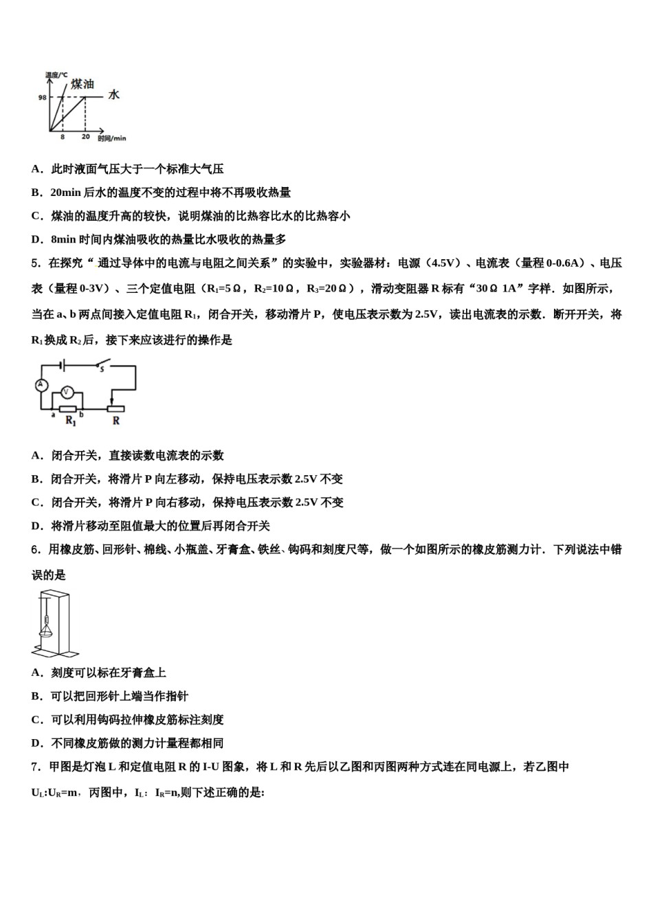
2023-2024学年内蒙古杭锦旗中考物理模试卷注意事项:1.答题前,考生先将自己的姓名、准考证号码填写清楚,将条形码准确粘贴在条形码区域内。2.答题时请按要求用笔。3.请按照题号顺序在答题卡各题目的答题区域内作答,超出答题区域书写的答案无效;在草稿纸、试卷上答题无效。4.作图可先使用铅笔画出,确定后必须用黑色字迹的签字笔描黑。5.保持卡面清洁,不要折暴、不要弄破、弄皱,不准使用涂改液、修正带、刮纸刀。一、单项选择题(本大题7小题,每题3分,共21分)1.我们曾听到鸟与飞机相撞而引起机毁人亡的报道,空中飞翔的鸟对飞行构成了巨大威胁,鸟与飞机相撞引起机毁是因为A.鸟飞行的速度很大B.鸟飞行的速度很小C.以飞机为参考物,鸟的速度很大D.以飞机为参考物,鸟的速度很小2.下列关于声现象说法正确的是A.剧院四壁做成凹凸不平或用蜂窝状的材料,是为了增强声音的响度B.医生用“B超”给病人做检查,说明声音可以传递能量C.百米赛跑时,终点计时员以看到发令枪冒烟开始计时,而不是以听到枪声开始计时,是因为声速远小于光速D.学校路段“禁鸣喇叭”,是在传播过程中阻断噪声3.家用饮水机是一种双温电热器,其工作原理可简化为如图所示的电路,R1为定值电阻,R2为电热板,R1=3R2,a、b是温控开关S的两个触点,调节S可使饮水机处于加热或保温状态.则饮水机在加热与保温状态时R2消耗的电功率之比及有关说法正确的是A.4:1,S与a点接触时处于保温状态B.16:1,S与a点接触时处于保温状态C.4:1,S与b点接触时处于保温状态D.16:1,S与b点接触时处于保温状态4.用相同的电加热器加热相同质量的水和煤油的过程中,水和煤油的温度随时间变化的图像如图所示,关于这一过程,下列说法正确的是:A.此时液面气压大于一个标准大气压B.20min后水的温度不变的过程中将不再吸收热量C.煤油的温度升高的较快,说明煤油的比热容比水的比热容小D.8min时间内煤油吸收的热量比水吸收的热量多5.在探究“通过导体中的电流与电阻之间关系”的实验中,实验器材:电源(4.5V)、电流表(量程0-0.6A)、电压表(量程0-3V)、三个定值电阻(R1=5Ω,R2=10Ω,R3=20Ω),滑动变阻器R标有“30Ω1A”字样.如图所示,当在a、b两点间接入定值电阻R1,闭合开关,移动滑片P,使电压表示数为2.5V,读出电流表的示数.断开开关,将R1换成R2后,接下来应该进行的操作是A.闭合开关,直接读数电流表的示数B.闭合开关,将滑片P向左移动,保持电压表示数2.5V不变C.闭合开关,将滑片P向右移动,保持电压表示数2.5V不变D.将滑片移动至阻值最大的位置后再闭合开关6.用橡皮筋、回形针、棉线、小瓶盖、牙膏盒、铁丝、钩码和刻度尺等,做一个如图所示的橡皮筋测力计.下列说法中错误的是A.刻度可以标在牙膏盒上B.可以把回形针上端当作指针C.可以利用钩码拉伸橡皮筋标注刻度D.不同橡皮筋做的测力计量程都相同7.甲图是灯泡L和定值电阻R的I-U图象,将L和R先后以乙图和丙图两种方式连在同电源上,若乙图中UL:UR=m,丙图中,IL:IR=n,则下述正确的是:A.m=nB.m>nC.m<nD.mn=1二、填空题(本大题7小题,共21分)8.在科学活动课上小明做了“水果电池”的实验:他将铜片和锌片作为电极插入柠檬中,并将铜片和锌片与电压表相连,发现电压表有示数,如图所示;然后,他将锌片换成铝片,另一个电极的材料不变,同样连接到电压表上,发现电压表的示数发生了变化。请根据以上的实验现象,提出一个可探究的科学问题:_____。9.小球从桌面滚落后的运动轨迹如图所示,C、D两处高度相同。B点的重力势能_____C点的重力势能;C点的动能_____D点的动能。(均选填“大于”“小于”或“等于”)10.如图所示用尺快速击打最下面的棋子,棋子被击打后飞出去,上面的棋子仍然留在原处(后下落),是因为棋子具有_____。11.如图,当用5N的水平推力推着书,书上的橡皮恰好随书一起向右做匀速直线运动,此时橡皮相对于书本是_____的,书本对橡皮的支持力是由于____发生形变产生的,此时书对橡皮的摩擦力大小为____N;如果书突然停止运动,橡皮将会向______倾(选填“左”或“右”),此现象说明_____________...

1、当您付费下载文档后,您只拥有了使用权限,并不意味着购买了版权,文档只能用于自身使用,不得用于其他商业用途(如 [转卖]进行直接盈利或[编辑后售卖]进行间接盈利)。
2、本站所有内容均由合作方或网友上传,本站不对文档的完整性、权威性及其观点立场正确性做任何保证或承诺!文档内容仅供研究参考,付费前请自行鉴别。
3、如文档内容存在违规,或者侵犯商业秘密、侵犯著作权等,请点击“违规举报”。

碎片内容

2023-2024学年内蒙古杭锦旗中考物理模试卷含解析.doc

确认删除?