电脑桌面
添加内谋知识网--内谋文库,文书,范文下载到电脑桌面
安装后可以在桌面快捷访问

2023-2024学年内蒙古通辽市名校毕业升学考试模拟卷物理卷含解析.doc

2023-2024学年内蒙古通辽市名校毕业升学考试模拟卷物理卷含解析.doc_第1页
1/14
2023-2024学年内蒙古通辽市名校毕业升学考试模拟卷物理卷含解析.doc_第2页
2/14
2023-2024学年内蒙古通辽市名校毕业升学考试模拟卷物理卷含解析.doc_第3页
3/14
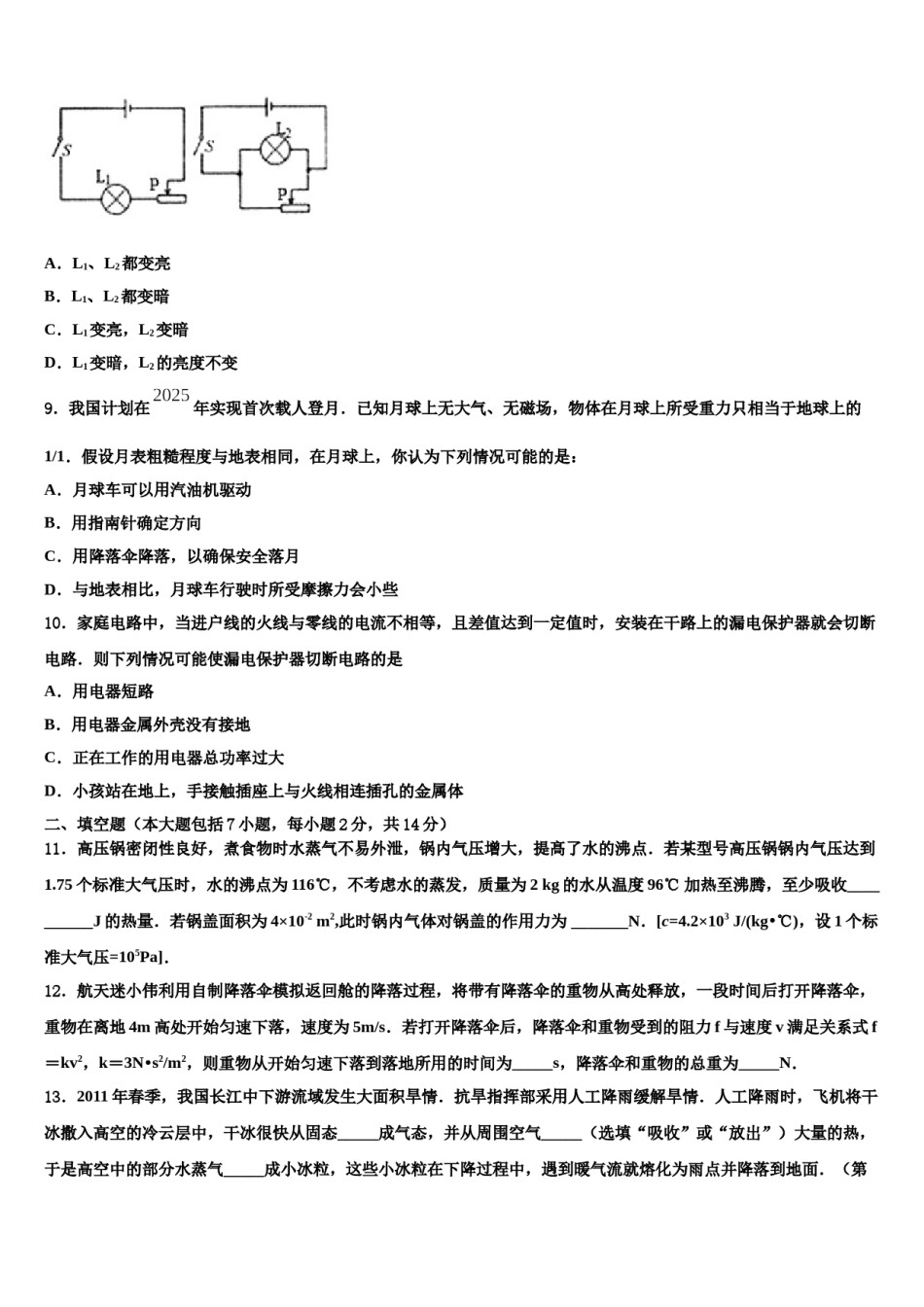
2023-2024学年内蒙古通辽市名校毕业升学考试模拟卷物理卷请考生注意:1.请用2B铅笔将选择题答案涂填在答题纸相应位置上,请用0.5毫米及以上黑色字迹的钢笔或签字笔将主观题的答案写在答题纸相应的答题区内。写在试题卷、草稿纸上均无效。2.答题前,认真阅读答题纸上的《注意事项》,按规定答题。一、本大题包括10小题,每小题3分,共30分.在每小题给出的四个选项中,只有一项符合题目要求.1.电动汽车越来越多地进入普通家庭,电动汽车的核心部件是电动机,下面图中能正确反映电动机工作原理的是()A.B.C.D.2.科研人员研制的少儿“发电鞋”如图所示.鞋的内部安装了磁铁和线圈.当少儿走动时,会驱动磁性转子转动,线圈中产生电流,使得彩灯闪烁,提高了安全性,下列说法正确的是()A.发电鞋是利用电流磁效应原理制成的B.发电鞋工作时将电能转化为机械能C.发电鞋是利用电磁感应原理制成的D.发电鞋是利用通电线圈在磁场里受力转动制成的3.下列有关光学知识说法正确的是()A.在莲花湖水中可看到拱桥的倒影,是光的折射现象B.“老花眼”戴的“老花镜”对光有发散作用C.小孔成像中像的大小与小孔到光屏的距离无关D.烛焰在凸透镜的主光轴上,以速度v从1.2f处匀速运动到1.9f处(f为焦距),这段时间内像移动的速度为v′,则v′>v4.国产科幻大片《流浪地球》讲述了人类将开启“流浪地球”计划,试图让地球逃离太阳系。地球是太阳系中的A.恒星B.行星C.卫星D.彗星5.用相同的电加热器分别对质量相等的A和B两种液体(不计热量损失)如图是A和B的温度随加热时间变化的图象,下列说法正确的是()A.A的比热容与B的比热容之比为2:1B.A的比热容与B的比热容之比为2:3C.都加热t时间,B吸收热量比A吸收热量多D.A和B升高相同的温度,B吸收热量较多6.如图是安装在潜水器上深度表的电路简图,其中,显示器由电流表改装,压力传感器的电阻随所受压力的增大而减小,电源电压不变,R0是定值电阻。在潜水器下潜过程中,电路中有关物理量的变化情况是A.显示器的示数变小B.R0两端的电压变大C.传感器的电阻变大D.电路的总功率变小7.如图所示,电源电压保持不变,小灯泡的额定电压为12V,闭合开关S后,滑片P从最右端滑动最左端的过程中,小灯泡I﹣U关系图象如图乙所示,下列说法中错误的是A.电源电压为12VB.滑动变阻器的最大阻值为9ΩC.该电路总功率变化范围为12W∽24WD.小灯泡的额定功率为12W8.如图所示的两个电路中,电源电压相等,闭合开关S,当滑动变阻器的滑片P都向右滑动时,灯泡L1、L2的亮度变化是()A.L1、L2都变亮B.L1、L2都变暗C.L1变亮,L2变暗D.L1变暗,L2的亮度不变9.我国计划在年实现首次载人登月.已知月球上无大气、无磁场,物体在月球上所受重力只相当于地球上的1/1.假设月表粗糙程度与地表相同,在月球上,你认为下列情况可能的是:A.月球车可以用汽油机驱动B.用指南针确定方向C.用降落伞降落,以确保安全落月D.与地表相比,月球车行驶时所受摩擦力会小些10.家庭电路中,当进户线的火线与零线的电流不相等,且差值达到一定值时,安装在干路上的漏电保护器就会切断电路.则下列情况可能使漏电保护器切断电路的是A.用电器短路B.用电器金属外壳没有接地C.正在工作的用电器总功率过大D.小孩站在地上,手接触插座上与火线相连插孔的金属体二、填空题(本大题包括7小题,每小题2分,共14分)11.高压锅密闭性良好,煮食物时水蒸气不易外泄,锅内气压增大,提髙了水的沸点.若某型号高压锅锅内气压达到1.75个标准大气压时,水的沸点为116℃,不考虑水的蒸发,质量为2kg的水从温度96℃加热至沸腾,至少吸收__________J的热量.若锅盖面积为4×10-2m2,此时锅内气体对锅盖的作用力为_______N.[c=4.2×103J/(kg•℃),设1个标准大气压=105Pa].12.航天迷小伟利用自制降落伞模拟返回舱的降落过程,将带有降落伞的重物从高处释放,一段时间后打开降落伞,重物在离地4m高处开始匀速下落,速度为5m/s.若打开降落伞后,降落伞和重物受到的阻力f与速度v满足关系式f=kv2,k=3N•s2/m2,则重物从开始匀速下落到落地所用的时间为_____s,降落...

1、当您付费下载文档后,您只拥有了使用权限,并不意味着购买了版权,文档只能用于自身使用,不得用于其他商业用途(如 [转卖]进行直接盈利或[编辑后售卖]进行间接盈利)。
2、本站所有内容均由合作方或网友上传,本站不对文档的完整性、权威性及其观点立场正确性做任何保证或承诺!文档内容仅供研究参考,付费前请自行鉴别。
3、如文档内容存在违规,或者侵犯商业秘密、侵犯著作权等,请点击“违规举报”。

碎片内容

2023-2024学年内蒙古通辽市名校毕业升学考试模拟卷物理卷含解析.doc

确认删除?