电脑桌面
添加内谋知识网--内谋文库,文书,范文下载到电脑桌面
安装后可以在桌面快捷访问

2023-2024学年山东省枣庄市薛城区毕业升学考试模拟卷物理卷含解析.doc

2023-2024学年山东省枣庄市薛城区毕业升学考试模拟卷物理卷含解析.doc_第1页
1/17
2023-2024学年山东省枣庄市薛城区毕业升学考试模拟卷物理卷含解析.doc_第2页
2/17
2023-2024学年山东省枣庄市薛城区毕业升学考试模拟卷物理卷含解析.doc_第3页
3/17
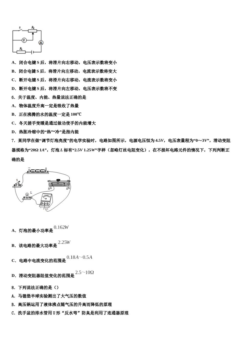
2023-2024学年山东省枣庄市薛城区毕业升学考试模拟卷物理卷考生请注意:1.答题前请将考场、试室号、座位号、考生号、姓名写在试卷密封线内,不得在试卷上作任何标记。2.第一部分选择题每小题选出答案后,需将答案写在试卷指定的括号内,第二部分非选择题答案写在试卷题目指定的位置上。3.考生必须保证答题卡的整洁。考试结束后,请将本试卷和答题卡一并交回。一、单选题(本大题共10小题,共30分)1.小明用煤气灶烧水时,进行了如下思考,正确的是()A.煤气燃烧越充分,其热值越大B.加热过程中水的比热容变大C.壶内水温度升高的过程中内能增大D.水沸腾过程中吸收热量,温度不断升高2.如下图所示的四种机械提起同一重物,不计机械自重和摩擦,最省力的是A.B.C.D.3.甲、乙白炽灯分别标有“220V100W”和“220V40W”的字样,由信息可知A.甲和乙的额定电流I甲<I乙B.甲和乙的电阻关系R甲>R乙C.把它们串联在电路中甲灯比乙灯亮D.把它们并联在电路中甲灯比乙灯亮4.下列与声现象有关的说法,正确的是A.闻其声而知其人,是根据声音的音色来判断的B.教室内不要喧哗,是要求同学们说话音调放低些C.高速公路两旁设置隔音板,是在声源处减弱噪声D.用超声波清洗眼镜,是因为超声波的速度快5.如图所示电路,下列说法正确的是A.闭合电键S后,将滑片向右移动,电压表示数将变小B.闭合电键S后,将滑片向左移动,电流表示数将变大C.断开电键S后,将滑片向右移动,电流表示数将变小D.断开电键S后,将滑片向左移动,电压表示数将不变6.关于温度、内能、热量说法正确的是A.物体温度升高一定是吸收了热量B.正在沸腾的水的温度一定是100℃C.冬天搓手变暖是通过做功使手的内能增大D.热胀冷缩中的“热”“冷”是指内能7.某同学在做“调节灯泡亮度”的电学实验时,电路如图所示,电源电压恒为4.5V,电压表量程为“0~3V”,滑动变阻器规格为“20Ω1A”,灯泡L标有“2.5V1.25W”字样(忽略灯丝电阻变化),在不损坏电路元件的情况下,下列判断正确的是A.灯泡的最小功率是B.该电路的最大功率是C.电路中电流变化的范围是D.滑动变阻器阻值变化的范围是8.下列说法正确的是()A.马德堡半球实验测出了大气压的数值B.高压锅运用了液体沸点随气压的升高而降低的原理C.洗手盆的排水管用U形“反水弯”防臭是利用了连通器原理D.拦河大坝上窄下宽是由于液体压强随深度的增加而减小9.下列有关电磁转换的说法正确的是A.磁场中磁感线是客观存在的B.电磁铁的磁性强弱与通过它的电流大小无关C.电动机是将机械能转化为电能的装置D.发电机是根据电磁感应原理工作的10.如图所示,小东同学利用酒精灯给物体加热时闻到一股“酒精味”,想到“酒精”在我们的学习、生活中有较多的应用,下列说法正确的是A.能够闻到酒精味,说明分子在永不停息地做无规则运动B.利用酒精灯给物体加热时用做功的方法给变物体的内能C.用酒精擦拭体表为高烧病人降温,是利用了酒精液化放热D.酒精的沸点为78℃,可用酒精温度计测标准气压下水的沸点二、多选题(本大题共3小题,共12分)11.在粗糙程度相同的水平面上,手推木块向右压缩轻质弹簧至图甲所示位置;松手后,木块最终静止在图乙所示位置。下列说法正确的是A.弹簧恢复原状过程中,弹簧的弹性势能减小B.木块离开弹簧后最终会停下,说明物体的运动需要力来维持C.木块离开弹簧后减速运动过程中,水平面对木块的阻力不变D.图乙中,木块受到的支持力和木块受到的重力是一对相互作用力12.为了探究音调与什么因素有关,小雨设计了下面几个实验,如图所示.你认为能够完成探究目的的是()A.硬纸板接触齿数不同的齿轮B.改变钢尺伸出桌边的长度C.改变薄塑料尺划过梳齿的速度D.改变吹笔帽的力度13.下列说法中正确的是A.光也是一种电磁波B.利用电磁感应现象,制造了电动机C.通电螺线管产生的磁场强弱只与电流大小有关D.利用撒在磁体周围的铁屑可以判断该磁体周围磁场分布情况三、填空题(本大题共5小题,共10分)kw·h.用测电笔检测插14.在家庭用电的调查研究综合实活动中,小明观察到家中电能表的表盘如图所示,示数为座时,发现氖管...

1、当您付费下载文档后,您只拥有了使用权限,并不意味着购买了版权,文档只能用于自身使用,不得用于其他商业用途(如 [转卖]进行直接盈利或[编辑后售卖]进行间接盈利)。
2、本站所有内容均由合作方或网友上传,本站不对文档的完整性、权威性及其观点立场正确性做任何保证或承诺!文档内容仅供研究参考,付费前请自行鉴别。
3、如文档内容存在违规,或者侵犯商业秘密、侵犯著作权等,请点击“违规举报”。

碎片内容

2023-2024学年山东省枣庄市薛城区毕业升学考试模拟卷物理卷含解析.doc

确认删除?