电脑桌面
添加内谋知识网--内谋文库,文书,范文下载到电脑桌面
安装后可以在桌面快捷访问

2023-2024学年山东省烟台龙口市市级名校中考试题猜想物理试卷含解析.doc

2023-2024学年山东省烟台龙口市市级名校中考试题猜想物理试卷含解析.doc_第1页
1/16
2023-2024学年山东省烟台龙口市市级名校中考试题猜想物理试卷含解析.doc_第2页
2/16
2023-2024学年山东省烟台龙口市市级名校中考试题猜想物理试卷含解析.doc_第3页
3/16
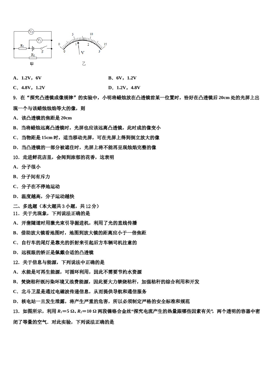
2023-2024学年山东省烟台龙口市市级名校中考试题猜想物理试卷考生须知:1.全卷分选择题和非选择题两部分,全部在答题纸上作答。选择题必须用2B铅笔填涂;非选择题的答案必须用黑色字迹的钢笔或答字笔写在“答题纸”相应位置上。2.请用黑色字迹的钢笔或答字笔在“答题纸”上先填写姓名和准考证号。3.保持卡面清洁,不要折叠,不要弄破、弄皱,在草稿纸、试题卷上答题无效。一、单选题(本大题共10小题,共30分)1.图是手机无线充电原理图,在充电板座和手机内各有一个线圈,当充电板座接通电源给板座内的线圈加上交流电,这时将手机放在充电板座上,手机内的线圈就会产生电流给手机电池充电。图中的设备与之原理相同的A.电磁铁B.电动机C.扬声器D.麦克风2.如图所示,是一款环卫工人捡拾垃圾的工具:捡拾器,大小垃圾,轻松夹起,捡拾垃圾更方便;该工具采用按压式夹扣,铝合金杆,橡胶防滑夹齿等设计.下列关于捡拾器的说法中正确的是A.采用铝合金杆设计,是为了使捡拾器在使用时轻便、坚固耐用B.在使用时,按压式央手柄是一个费力杠杆C.橡胶防滑夹齿的设计是通过增大接触面积来增大摩擦力的D.检拾器静止在手中时,手对手柄握力越大,手与手柄之间的摩擦力越大3.我国的北斗七星卫星导航系统具有定位、导航和通信等功能,它传递消息是利用A.电磁波B.次声波C.超声波D.红外线4.如图是女排比赛时的场景.下列分析正确的是:A.手击打排球的力大于排球对手的作用力B.在击打排球过程中人手没有对排球做功C.排球离开手后还能继续向上运动是由于受到推力的作用D.排球上升过程中动能减小,重力势能增大5.如图所示下列说法正确的是()A.图甲将丝绸摩擦过的两根玻璃棒相互靠近时发现相互吸引B.图乙将毛皮摩擦过的橡胶棒接触验电器的金属球,就有正电荷转移到验电器的金属箔上C.图丙把导线接在一个小灯泡的两端,发现小灯泡变亮了D.图丁开关闭合后,发现灯泡熄灭,输电线因电流过大而烧毁的原因是短路6.夏天,从冰箱中取出冷冻的矿泉水瓶,放在室内,一会儿瓶子上就会有水珠出现.出现的水珠经历的物态变化是A.液化B.汽化C.升华D.熔化7.如图所示,放在水平桌面上的物块用细线通过定滑轮与沙桶相连,当沙桶与沙的总质量为m时,物块恰好做匀速直线运动(忽略细线与滑轮之间的摩擦).以下说法正确的是A.物块受到的滑动摩擦力大小为mgB.物块的重力与它对桌面的压力是一对平衡力C.继续向沙桶中加入沙子,物块运动加快,物块的惯性也变大D.物块匀速运动过程中,沙桶与沙下降时的重力势能减小,动能增大8.如图所示,当甲电路中的开关S闭合时,两个电压表的指针位置均如图乙所示,则电压表V1和V2的示数分别为A.1.2V,6VB.6V,1.2VC.4.8V,1.2VD.1.2V,4.8V9.在“探究凸透镜成像规律”的实验中,小明将蜡烛放在凸透镜前某一位置时,恰好在凸透镜后20cm处的光屏上出现一个与该蜡烛烛焰等大的像,则A.该凸透镜的焦距是20cmB.当将蜡烛远离凸透镜时,光屏也应该远离凸透镜,此时成的像变小C.当物距是15cm时,适当移动光屏,可在光屏上得到倒立放大的像D.当凸透镜的一部分被遮住时,光屏上将不能再呈现烛焰完整的像10.走进鲜花店里,会闻到浓郁的花香,这表明A.分子很小B.分子间有斥力C.分子在不停地运动D.温度越高,分子运动越快二、多选题(本大题共3小题,共12分)11.关于光现象,下列说法正确的是A.开凿隧道时用激光束引导掘进机,利用了光的直线传播B.借助放大镜看地图时,地图到放大镜的距离应小于一倍焦距C.自行车的尾灯是靠光的折射来引起后方车辆司机注意的D.远视眼的矫正是佩戴合适的凸透镜12.关于信息与能源,下列说法中正确的是A.水能是可再生能源,可循环利用,因此不需要节约水资源B.焚烧秸秆既污染环境又浪费能源,因此要大力禁烧秸秆,加强秸秆的综合利用和开发C.北斗卫星是通过电磁波传递信息,从而提供导航和通信服务D.核电站一旦发生泄露,将产生严重的危害,所以必须制定严格的安全标准和规范13.如图所示,利用R1=5Ω、R2=10Ω两段镍铬合金丝“探究电流产生的热量跟哪些因素有关”,两个透明的容器中密闭了等量的空气....

1、当您付费下载文档后,您只拥有了使用权限,并不意味着购买了版权,文档只能用于自身使用,不得用于其他商业用途(如 [转卖]进行直接盈利或[编辑后售卖]进行间接盈利)。
2、本站所有内容均由合作方或网友上传,本站不对文档的完整性、权威性及其观点立场正确性做任何保证或承诺!文档内容仅供研究参考,付费前请自行鉴别。
3、如文档内容存在违规,或者侵犯商业秘密、侵犯著作权等,请点击“违规举报”。

碎片内容

2023-2024学年山东省烟台龙口市市级名校中考试题猜想物理试卷含解析.doc

确认删除?