电脑桌面
添加内谋知识网--内谋文库,文书,范文下载到电脑桌面
安装后可以在桌面快捷访问

2023-2024学年浙江省绍兴市城东东湖中考物理模拟预测题含解析.doc

2023-2024学年浙江省绍兴市城东东湖中考物理模拟预测题含解析.doc_第1页
1/21
2023-2024学年浙江省绍兴市城东东湖中考物理模拟预测题含解析.doc_第2页
2/21
2023-2024学年浙江省绍兴市城东东湖中考物理模拟预测题含解析.doc_第3页
3/21
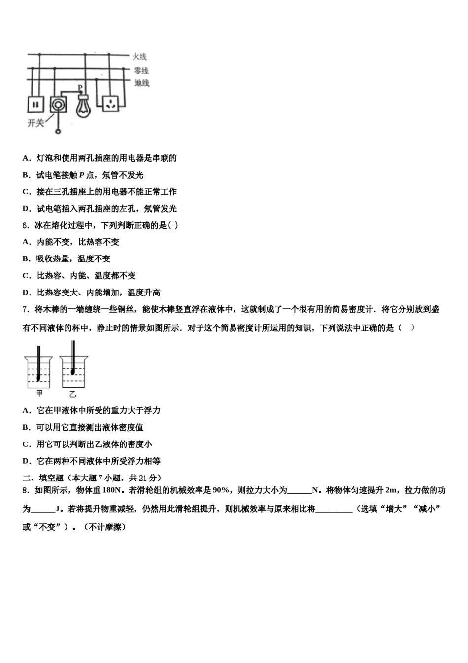
2023-2024学年浙江省绍兴市城东东湖中考物理模拟预测题注意事项:1.答卷前,考生务必将自己的姓名、准考证号填写在答题卡上。2.回答选择题时,选出每小题答案后,用铅笔把答题卡上对应题目的答案标号涂黑,如需改动,用橡皮擦干净后,再选涂其它答案标号。回答非选择题时,将答案写在答题卡上,写在本试卷上无效。3.考试结束后,将本试卷和答题卡一并交回。一、单项选择题(本大题7小题,每题3分,共21分)1.公共汽车上的一些设施和做法与物理原理相对应,其中正确的一项是A.公交车上的移动电视——接收的是超声波B.方向盘上裹着的皮套——用来减小摩擦C.转弯时播放“汽车转弯,请抓好扶手”—防止由于惯性对人体造成伤害D.公共汽车在后门上方安装的摄像头——利用凸透镜成倒立放大的实像2.下列有关声和电磁波的说法正确的是A.吹奏笛子时,用手指按住不同气孔,是为了改变发出声音的音调B.高架桥两侧建有隔音墙,是在声源处减弱噪声C.“女高音歌唱家”中的“高”形容的是响度D.无人机飞行表演时是通过超声波进行控制的3.如图所示,小球沿轨道由静止从A处运动到D处的过程中,忽略空气阻力和摩擦力,仅有动能和势能互相转化.则A.小球在A处的动能等于在D处的动能B.小球在A处的动能大于在D处的动能C.小球在B处的机械能小于在C处的机械能D.小球在B处的机械能等于在C处的机械能4.我国传统文化中古诗词不仅词句优美,而且蕴含了丰富的物理知识.下列说法不正确的是A.“花气袭人知昼暖,鹊声穿树喜新睹”,“花气袭人”说明分子在做无规则运动B.“两岸猿声啼不住,轻舟已过万重山”,“轻舟”的运动是以船上乘客为参照物C.“会挽雕弓如满月,西北望,射天狼”,“拉弯的弓”具有弹性势能D.“黄河远上白云间,一片孤城万仞山”,“黄河水”具有重力势能5.如图所设计的家庭电路中,电灯开关已断开,下列说法正确的是A.灯泡和使用两孔插座的用电器是串联的B.试电笔接触P点,氖管不发光C.接在三孔插座上的用电器不能正常工作D.试电笔插入两孔插座的左孔,氖管发光6.冰在熔化过程中,下列判断正确的是()A.内能不变,比热容不变B.吸收热量,温度不变C.比热容、内能、温度都不变D.比热容变大、内能增加,温度升高7.将木棒的一端缠绕一些铜丝,能使木棒竖直浮在液体中,这就制成了一个很有用的简易密度计.将它分别放到盛有不同液体的杯中,静止时的情景如图所示.对于这个简易密度计所运用的知识,下列说法中正确的是()A.它在甲液体中所受的重力大于浮力B.可以用它直接测出液体密度值C.用它可以判断出乙液体的密度小D.它在两种不同液体中所受浮力相等二、填空题(本大题7小题,共21分)8.如图所示,物体重180N。若滑轮组的机械效率是90%,则拉力大小为______N。将物体匀速提升2m,拉力做的功为______J。若将提升物重减轻,仍然用此滑轮组提升,则机械效率与原来相比将_________(选填“增大”“减小”或“不变”)。(不计摩擦)9.平昌冬奥会上,运动员穿着滑雪板踩在松软的雪地上发现雪地凹陷下去,说明力可以改变物体的_____;手杖轻轻一推,运动员向前滑了出去,说明物体间力的作用是_____.10.如图,小华在做探究“凸透镜成像规律”实验时,把曹老师的眼镜放在蜡烛和凸透镜之间,发现光屏上烛焰的像变模糊了;接着,她再将光屏远离凸透镜或将蜡烛______(填“靠近”或“远离”)凸透镜,在光屏上又看到烛焰清晰的像,曹老师的视力缺陷是______(填“近视眼”或“远视眼”).11.小明每天上下学都要经过一个加油站,当他靠近油站时就闻到一股“汽油味”,这是_____现象,它表明分子在不断地做________________;并且小明发现夏天这股“汽油味”比冬天时要浓烈些,说明了这一现象的快慢与__________有关.12.一次探究活动中,小强先在水平桌面上固定两根平行的小棒,接着在小棒上放了间隔一定距离的两个乒乓球,如图所示.然后,他向两个乒乓球中间的间隙用力吹气,则两乒乓球将_____(靠近/远离),出现这种现象的原因是:流体中流速越大的地方,压强越______.13.如图,在空气压缩引火仪的玻璃筒底部放一小团硝化棉,用力将活塞迅速下压,筒内...

1、当您付费下载文档后,您只拥有了使用权限,并不意味着购买了版权,文档只能用于自身使用,不得用于其他商业用途(如 [转卖]进行直接盈利或[编辑后售卖]进行间接盈利)。
2、本站所有内容均由合作方或网友上传,本站不对文档的完整性、权威性及其观点立场正确性做任何保证或承诺!文档内容仅供研究参考,付费前请自行鉴别。
3、如文档内容存在违规,或者侵犯商业秘密、侵犯著作权等,请点击“违规举报”。

碎片内容

2023-2024学年浙江省绍兴市城东东湖中考物理模拟预测题含解析.doc

确认删除?