电脑桌面
添加内谋知识网--内谋文库,文书,范文下载到电脑桌面
安装后可以在桌面快捷访问

2023-2024学年湖北省安陆市重点名校中考三模物理试题含解析.doc

2023-2024学年湖北省安陆市重点名校中考三模物理试题含解析.doc_第1页
1/18
2023-2024学年湖北省安陆市重点名校中考三模物理试题含解析.doc_第2页
2/18
2023-2024学年湖北省安陆市重点名校中考三模物理试题含解析.doc_第3页
3/18
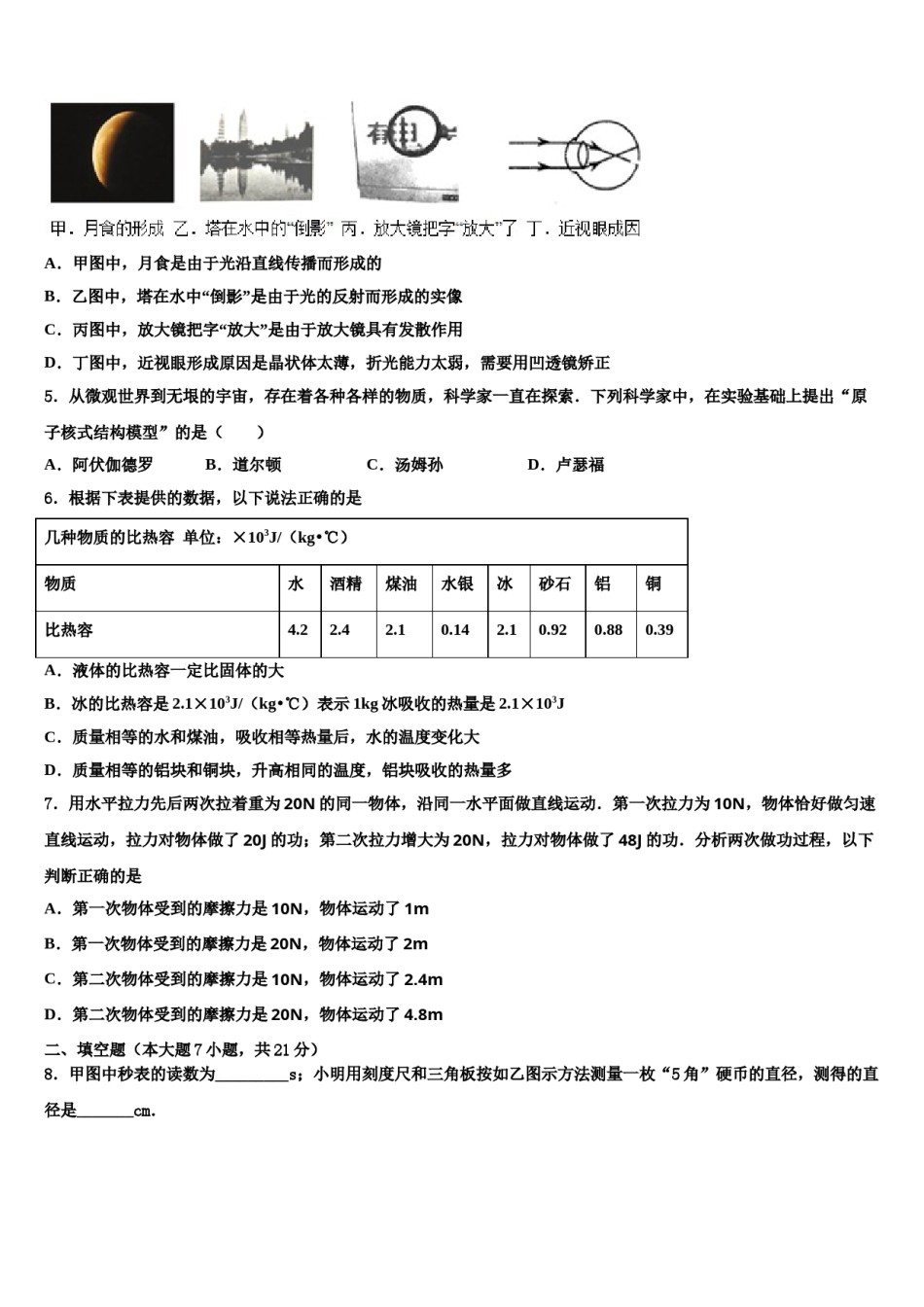
2023-2024学年湖北省安陆市重点名校中考三模物理试题注意事项铅笔作答;第二部分必须用黑1.考生要认真填写考场号和座位序号。2.试题所有答案必须填涂或书写在答题卡上,在试卷上作答无效。第一部分必须用2B色字迹的签字笔作答。3.考试结束后,考生须将试卷和答题卡放在桌面上,待监考员收回。一、单项选择题(本大题7小题,每题3分,共21分)1.风光互补路灯(如图)依靠风力和太阳光发电来提供电能,其尾翼使风轮能绕竖直轴在水平面内自动转向风来的方向.下列有关分析错误的是A.风力发电利用了电磁感应现象B.太阳能发电是将太阳能转化成电能C.尾翼的主要作用是平衡风轮D.与传统路灯相比,该路灯更节能环保2.冰在熔化过程中,下列判断正确的是()A.内能不变,比热容不变B.吸收热量,温度不变C.比热容、内能、温度都不变D.比热容变大、内能增加,温度升高3.取一段铁丝,绕制一个内径约为3mm左右的圆环,如图所示.将圆环在清水中浸一下,圆环上布满水膜,此时辨别水膜相当于“凸透镜”还是“凹透镜”的最可靠方法是()A.用手摸B.透过水膜看物体C.用强光照射D.用刻度尺测量4.如图所示的光现象中,对其所涉及的物理知识,下列解释合理的是A.甲图中,月食是由于光沿直线传播而形成的B.乙图中,塔在水中“倒影”是由于光的反射而形成的实像C.丙图中,放大镜把字“放大”是由于放大镜具有发散作用D.丁图中,近视眼形成原因是晶状体太薄,折光能力太弱,需要用凹透镜矫正5.从微观世界到无垠的宇宙,存在着各种各样的物质,科学家一直在探索.下列科学家中,在实验基础上提出“原子核式结构模型”的是()A.阿伏伽德罗B.道尔顿C.汤姆孙D.卢瑟福6.根据下表提供的数据,以下说法正确的是几种物质的比热容单位:×103J/(kg•℃)物质水酒精煤油水银冰砂石铝铜比热容4.22.42.10.142.10.920.880.39A.液体的比热容一定比固体的大B.冰的比热容是2.1×103J/(kg•℃)表示1kg冰吸收的热量是2.1×103JC.质量相等的水和煤油,吸收相等热量后,水的温度变化大D.质量相等的铝块和铜块,升高相同的温度,铝块吸收的热量多7.用水平拉力先后两次拉着重为20N的同一物体,沿同一水平面做直线运动.第一次拉力为10N,物体恰好做匀速直线运动,拉力对物体做了20J的功;第二次拉力增大为20N,拉力对物体做了48J的功.分析两次做功过程,以下判断正确的是A.第一次物体受到的摩擦力是10N,物体运动了1mB.第一次物体受到的摩擦力是20N,物体运动了2mC.第二次物体受到的摩擦力是10N,物体运动了2.4mD.第二次物体受到的摩擦力是20N,物体运动了4.8m二、填空题(本大题7小题,共21分)8.甲图中秒表的读数为_________s;小明用刻度尺和三角板按如乙图示方法测量一枚“5角”硬币的直径,测得的直径是_______cm.9.如图所示,在空气压缩引火仪的玻璃筒底部放一小团干燥的棉花,快速压下活塞,可观察到棉花着火燃烧,此过程中活塞对筒内气体做功,气体的内能_____(选填“变大”、“变小”或“不变”),这与四冲程汽油机的_____冲程的能量转化相同,某台汽油机飞轮的转速为2400r/min,在1s内,汽油机完成_____个工作循环.10.如图所示,当电源电压为4V时,电压表的示数为1V;当电源电压增加到12V时,电流表的示数为1A.则电阻R1=_______Ω,R2=_______Ω.11.小兰家电热茶壶的额定电压为220V,额定功率为1100W,容量为1L,则它的正常工作时的电流是_____A;壶中装有1kg温度为20℃的水,在1标准大气压下将水烧开(茶壶有80%的电能被水吸收)至少需要_____J电能。(水的比热容是4.2×103J/(kg•℃))12.如图甲、乙所示的工具都是用来测量体温的,甲是体温计,它是根据液体______________的性质工作的,此时图中显示的温度为______________°C;儿童发烧时,为了降温常在额头贴上退热贴,退热帖内部是一种呈固态的胶状物,在使用过程中胶状会逐渐消失,这是______________现象;乙图所示的测温仪是通过接收身体表面辐射出来的______________(选填“紫外线”或“红外线”)来测温的.13.(1)如图甲所示,用刻度尺测量物体A的长度是_____cm;(2)图乙中弹簧测力计的示数为__...

1、当您付费下载文档后,您只拥有了使用权限,并不意味着购买了版权,文档只能用于自身使用,不得用于其他商业用途(如 [转卖]进行直接盈利或[编辑后售卖]进行间接盈利)。
2、本站所有内容均由合作方或网友上传,本站不对文档的完整性、权威性及其观点立场正确性做任何保证或承诺!文档内容仅供研究参考,付费前请自行鉴别。
3、如文档内容存在违规,或者侵犯商业秘密、侵犯著作权等,请点击“违规举报”。

碎片内容

2023-2024学年湖北省安陆市重点名校中考三模物理试题含解析.doc

确认删除?