电脑桌面
添加内谋知识网--内谋文库,文书,范文下载到电脑桌面
安装后可以在桌面快捷访问

2023-2024学年湖北省武汉市常青第一校十校联考最后物理试题含解析.doc

2023-2024学年湖北省武汉市常青第一校十校联考最后物理试题含解析.doc_第1页
1/16
2023-2024学年湖北省武汉市常青第一校十校联考最后物理试题含解析.doc_第2页
2/16
2023-2024学年湖北省武汉市常青第一校十校联考最后物理试题含解析.doc_第3页
3/16
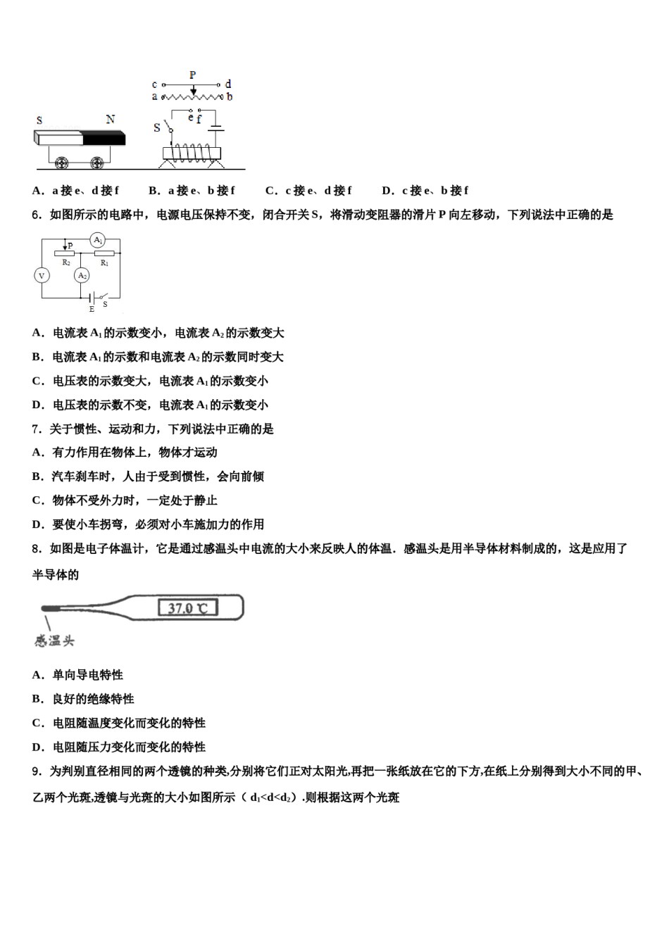
2023-2024学年湖北省武汉市常青第一校十校联考最后物理试题注意事项:1.答卷前,考生务必将自己的姓名、准考证号、考场号和座位号填写在试题卷和答题卡上。用2B铅笔将试卷类型(B)填涂在答题卡相应位置上。将条形码粘贴在答题卡右上角"条形码粘贴处"。2.作答选择题时,选出每小题答案后,用2B铅笔把答题卡上对应题目选项的答案信息点涂黑;如需改动,用橡皮擦干净后,再选涂其他答案。答案不能答在试题卷上。3.非选择题必须用黑色字迹的钢笔或签字笔作答,答案必须写在答题卡各题目指定区域内相应位置上;如需改动,先划掉原来的答案,然后再写上新答案;不准使用铅笔和涂改液。不按以上要求作答无效。4.考生必须保证答题卡的整洁。考试结束后,请将本试卷和答题卡一并交回。一、单选题(本大题共10小题,共30分)1.民谚俗语常常包涵丰富的物理知识.以下属于光的反射现象的是()A.并底之蛙,所见甚小B.以冰取火,前所未有C.海市蜃楼,虚无缥渺D.摘不到的是镜中花,捞不到的是水中月2.关于平面镜成像特点及其实验探究,下列说法正确的是A.物体距平面镜越近所成的像越大B.使用薄玻璃板是为了探究平面镜所成像是虚像还是实像C.将蜡烛靠近玻璃板的同时像将远离玻璃板D.做多次实验是为了避免实验结果的偶然性3.小强观察了市场上的自动测高仪后,设计了图6四个电路(其中R'是滑动变阻器,R是定值电阻,电源电压恒定).其中能实现身高越高,电压表示数越大的电路是()A.B.C.D.4.将一瓶酒精用去三分之一,则剩余酒精的密度、比热容和热值()A.都不变B.都变为原来的三分之二C.热值不变,密度、比热容变为原来的三分之二D.热值变为原来的三分之二,密度、比热容不变5.如图所示,将条形磁铁固定在静止的小车上,电路连接完整后,闭合开关S时,小车不动.变阻器的滑片P向左移动到某位置时,小车开始向左运动,则下列变阻器接入电路的方式正确的是A.a接e、d接fB.a接e、b接fC.c接e、d接fD.c接e、b接f6.如图所示的电路中,电源电压保持不变,闭合开关S,将滑动变阻器的滑片P向左移动,下列说法中正确的是A.电流表A1的示数变小,电流表A2的示数变大B.电流表A1的示数和电流表A2的示数同时变大C.电压表的示数变大,电流表A1的示数变小D.电压表的示数不变,电流表A1的示数变小7.关于惯性、运动和力,下列说法中正确的是A.有力作用在物体上,物体才运动B.汽车刹车时,人由于受到惯性,会向前倾C.物体不受外力时,一定处于静止D.要使小车拐弯,必须对小车施加力的作用8.如图是电子体温计,它是通过感温头中电流的大小来反映人的体温.感温头是用半导体材料制成的,这是应用了半导体的A.单向导电特性B.良好的绝缘特性C.电阻随温度变化而变化的特性D.电阻随压力变化而变化的特性9.为判别直径相同的两个透镜的种类,分别将它们正对太阳光,再把一张纸放在它的下方,在纸上分别得到大小不同的甲、乙两个光斑,透镜与光斑的大小如图所示(d1<d<d2).则根据这两个光斑A.甲能准确判断透镜的种类而乙不能B.乙能准确判断透镜的种类而甲不能C.甲、乙均能准确判断透镜的种类D.甲、乙均不能准确判断透镜的种类10.如图所示是小明研究并联电路电流特点的实物图,保持电源电压不变,先闭合开关S,再闭合开关S1,闭合S1后()A.甲表示数变大,乙表示数变大B.甲表示数变小,乙表示数变小C.甲表示数变大,乙表示数不变D.甲表示数变小,乙表示数不变二、多选题(本大题共3小题,共12分)11.如下图所示,利用了电磁感应的设备是()A.扬声器B.动圈式话筒C.直流电动机D.交流发电机12.一个质量可以忽略不计的塑料瓶中装有液体,密闭后,把它分别放在盛有密度为ρ甲和ρ乙两种液体的容器中,所受浮力分别为F甲和F乙,如图所示,下列判断正确的是A.F甲大于F乙B.F甲等于F乙C.ρ甲大于ρ乙D.ρ甲小于ρ乙13.关于温度、内能和热量,下列说法正确的是A.物体吸收热量,内能一定增加,温度一定升高B.物体运动越快,内能越大C.质量和初温相同的水和煤油,放出相同热量时煤油温度降低的多D.温度相同的物体接触时不发生热传递三、填空题(本大题共5小题,共10分)14...

1、当您付费下载文档后,您只拥有了使用权限,并不意味着购买了版权,文档只能用于自身使用,不得用于其他商业用途(如 [转卖]进行直接盈利或[编辑后售卖]进行间接盈利)。
2、本站所有内容均由合作方或网友上传,本站不对文档的完整性、权威性及其观点立场正确性做任何保证或承诺!文档内容仅供研究参考,付费前请自行鉴别。
3、如文档内容存在违规,或者侵犯商业秘密、侵犯著作权等,请点击“违规举报”。

碎片内容

2023-2024学年湖北省武汉市常青第一校十校联考最后物理试题含解析.doc

确认删除?