电脑桌面
添加内谋知识网--内谋文库,文书,范文下载到电脑桌面
安装后可以在桌面快捷访问

2023-2024学年湖南省长沙市明德天心中学中考物理仿真试卷含解析.doc

2023-2024学年湖南省长沙市明德天心中学中考物理仿真试卷含解析.doc_第1页
1/16
2023-2024学年湖南省长沙市明德天心中学中考物理仿真试卷含解析.doc_第2页
2/16
2023-2024学年湖南省长沙市明德天心中学中考物理仿真试卷含解析.doc_第3页
3/16
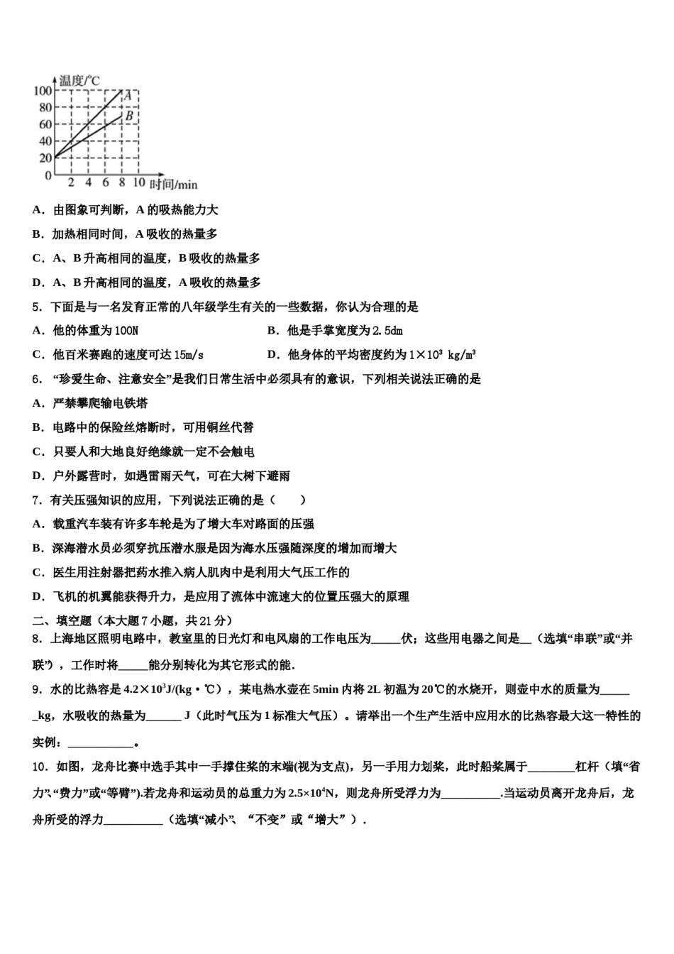
2023-2024学年湖南省长沙市明德天心中学中考物理仿真试卷注意事项:1.答卷前,考生务必将自己的姓名、准考证号、考场号和座位号填写在试题卷和答题卡上。用2B铅笔将试卷类型(B)填涂在答题卡相应位置上。将条形码粘贴在答题卡右上角"条形码粘贴处"。2.作答选择题时,选出每小题答案后,用2B铅笔把答题卡上对应题目选项的答案信息点涂黑;如需改动,用橡皮擦干净后,再选涂其他答案。答案不能答在试题卷上。3.非选择题必须用黑色字迹的钢笔或签字笔作答,答案必须写在答题卡各题目指定区域内相应位置上;如需改动,先划掉原来的答案,然后再写上新答案;不准使用铅笔和涂改液。不按以上要求作答无效。4.考生必须保证答题卡的整洁。考试结束后,请将本试卷和答题卡一并交回。一、单项选择题(本大题7小题,每题3分,共21分)1.如图所示,甲乙两人静止在水平滑板车上,甲用力去推乙,下列说法不正确的是A.滑板车底部安装有转轮目的是减小摩擦B.静止时,甲对滑板车的压力就是甲的重力C.两人后退过程中,他们受到的重力均不做功D.甲用力推乙后,甲乙各自向后退,说明力的作用是相互的2.扬州四季分明,下列物态变化现象中,属于凝华现象的是A.河面上的“热气”B.树叶上的露珠C.窗户外的雾D.草地上的霜3.将两根电阻丝R1、R2分别插入甲、乙两瓶等量煤油中,串联接入电路,如图所示.R1∶R2=2∶5,通电一段时间后,R1、R2产生的热量之比为()A.2∶5B.5∶2C.4∶25D.25∶44.为探究不同物质的吸热能力,选取质量和初温均相同的不同物质A和B,用相同的酒精灯同时加热相同的时间,温度随时间的变化图象如图所示.下列说法正确的是A.由图象可判断,A的吸热能力大B.加热相同时间,A吸收的热量多C.A、B升高相同的温度,B吸收的热量多D.A、B升高相同的温度,A吸收的热量多5.下面是与一名发育正常的八年级学生有关的一些数据,你认为合理的是A.他的体重为100NB.他是手掌宽度为2.5dmC.他百米赛跑的速度可达15m/sD.他身体的平均密度约为1×103kg/m36.“珍爱生命、注意安全”是我们日常生活中必须具有的意识,下列相关说法正确的是A.严禁攀爬输电铁塔B.电路中的保险丝熔断时,可用铜丝代替C.只要人和大地良好绝缘就一定不会触电D.户外露营时,如遇雷雨天气,可在大树下避雨7.有关压强知识的应用,下列说法正确的是()A.载重汽车装有许多车轮是为了增大车对路面的压强B.深海潜水员必须穿抗压潜水服是因为海水压强随深度的增加而增大C.医生用注射器把药水推入病人肌肉中是利用大气压工作的D.飞机的机翼能获得升力,是应用了流体中流速大的位置压强大的原理二、填空题(本大题7小题,共21分)8.上海地区照明电路中,教室里的日光灯和电风扇的工作电压为_____伏;这些用电器之间是__(选填“串联”或“并联”),工作时将_____能分别转化为其它形式的能.9.水的比热容是4.2×103J/(kg·℃),某电热水壶在5min内将2L初温为20℃的水烧开,则壶中水的质量为______kg,水吸收的热量为______J(此时气压为1标准大气压)。请举出一个生产生活中应用水的比热容最大这一特性的实例:___________。10.如图,龙舟比赛中选手其中一手撑住桨的末端(视为支点),另一手用力划桨,此时船桨属于________杠杆(填“省力”、“费力”或“等臂”).若龙舟和运动员的总重力为2.5×104N,则龙舟所受浮力为__________.当运动员离开龙舟后,龙舟所受的浮力__________(选填“减小”、“不变”或“增大”).11.人们在公园散步,闻到发出的梅花清香,这是_____现象;人们泡温泉时身体会变热,这是通过_____的方式改变了身体的内能的缘故.12.在水平地面上有一长方体木箱.小林用水平推力F把木箱向前推动,如图甲所示.此过程中,推力F随时间t的变化情况如图乙所示,木块前进的速度v的大小随时间t的变化情况如图丙所示,则木箱运动时所受的摩擦力为__________N,在匀速运动中,推力对木箱所做的功为______J,推力的功率为______W.13.“娃哈哈”牌矿泉水的瓶盖上刻有一道道竖直的条纹,其目的是_____摩擦(选填“增大”或“减小”);用手握住矿泉水瓶竖立在空中静止不动,此时水瓶受到...

1、当您付费下载文档后,您只拥有了使用权限,并不意味着购买了版权,文档只能用于自身使用,不得用于其他商业用途(如 [转卖]进行直接盈利或[编辑后售卖]进行间接盈利)。
2、本站所有内容均由合作方或网友上传,本站不对文档的完整性、权威性及其观点立场正确性做任何保证或承诺!文档内容仅供研究参考,付费前请自行鉴别。
3、如文档内容存在违规,或者侵犯商业秘密、侵犯著作权等,请点击“违规举报”。

碎片内容

2023-2024学年湖南省长沙市明德天心中学中考物理仿真试卷含解析.doc

确认删除?