电脑桌面
添加内谋知识网--内谋文库,文书,范文下载到电脑桌面
安装后可以在桌面快捷访问

2023-2024学年湖南省长沙市湘一芙蓉、一中学双语校中考物理全真模拟试卷含解析.doc

2023-2024学年湖南省长沙市湘一芙蓉、一中学双语校中考物理全真模拟试卷含解析.doc_第1页
1/17
2023-2024学年湖南省长沙市湘一芙蓉、一中学双语校中考物理全真模拟试卷含解析.doc_第2页
2/17
2023-2024学年湖南省长沙市湘一芙蓉、一中学双语校中考物理全真模拟试卷含解析.doc_第3页
3/17
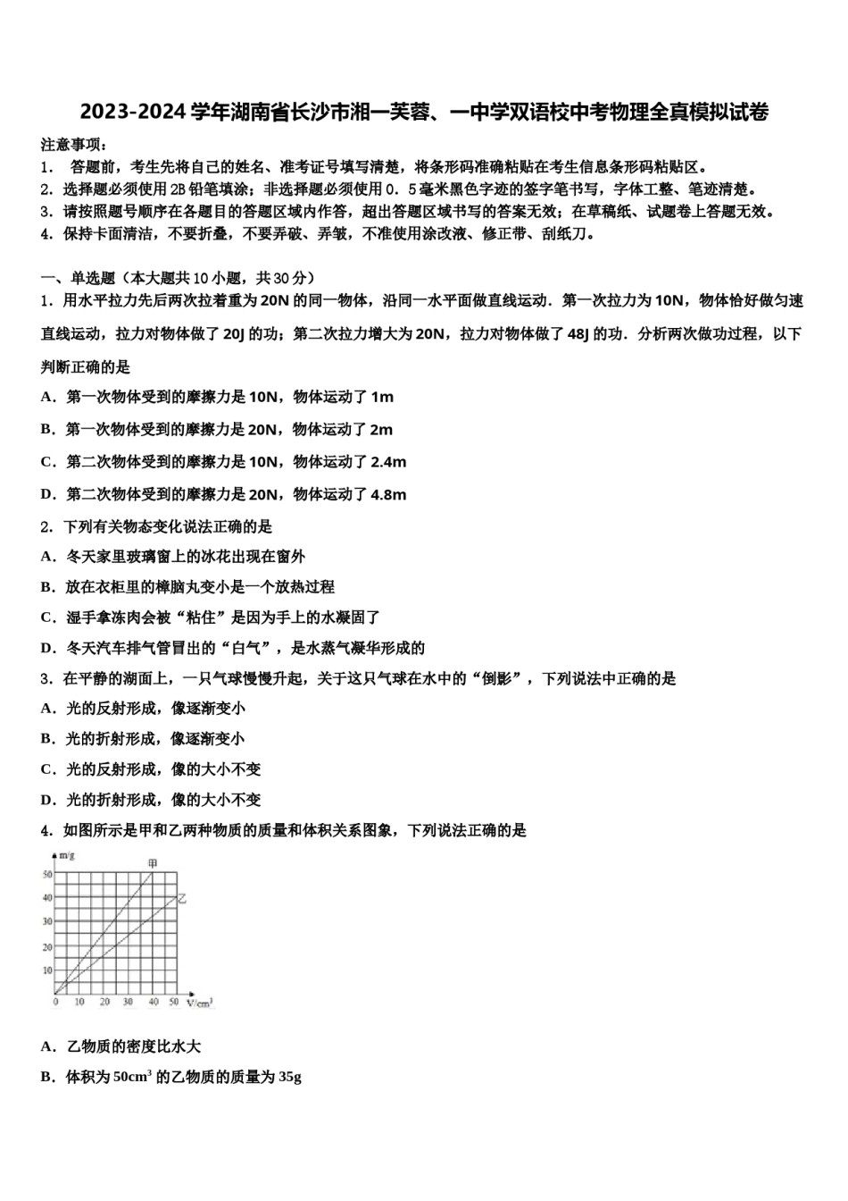
2023-2024学年湖南省长沙市湘一芙蓉、一中学双语校中考物理全真模拟试卷注意事项:1.答题前,考生先将自己的姓名、准考证号填写清楚,将条形码准确粘贴在考生信息条形码粘贴区。2.选择题必须使用2B铅笔填涂;非选择题必须使用0.5毫米黑色字迹的签字笔书写,字体工整、笔迹清楚。3.请按照题号顺序在各题目的答题区域内作答,超出答题区域书写的答案无效;在草稿纸、试题卷上答题无效。4.保持卡面清洁,不要折叠,不要弄破、弄皱,不准使用涂改液、修正带、刮纸刀。一、单选题(本大题共10小题,共30分)1.用水平拉力先后两次拉着重为20N的同一物体,沿同一水平面做直线运动.第一次拉力为10N,物体恰好做匀速直线运动,拉力对物体做了20J的功;第二次拉力增大为20N,拉力对物体做了48J的功.分析两次做功过程,以下判断正确的是A.第一次物体受到的摩擦力是10N,物体运动了1mB.第一次物体受到的摩擦力是20N,物体运动了2mC.第二次物体受到的摩擦力是10N,物体运动了2.4mD.第二次物体受到的摩擦力是20N,物体运动了4.8m2.下列有关物态变化说法正确的是A.冬天家里玻璃窗上的冰花出现在窗外B.放在衣柜里的樟脑丸变小是一个放热过程C.湿手拿冻肉会被“粘住”是因为手上的水凝固了D.冬天汽车排气管冒出的“白气”,是水蒸气凝华形成的3.在平静的湖面上,一只气球慢慢升起,关于这只气球在水中的“倒影”,下列说法中正确的是A.光的反射形成,像逐渐变小B.光的折射形成,像逐渐变小C.光的反射形成,像的大小不变D.光的折射形成,像的大小不变4.如图所示是甲和乙两种物质的质量和体积关系图象,下列说法正确的是A.乙物质的密度比水大B.体积为50cm3的乙物质的质量为35gC.质量为25g的甲物质的体积为20cm3D.当甲和乙两物质的质量相同时,乙物质的体积较小5.如图所示的四种情景中,属于重力势能转化为动能的是A.(a)图运动员把弯弓拉开将箭射出B.(b)图跳伞运动员匀速下落C.(c)图跳水运动员从空中下落D.(d)图运动员骑自行车冲向坡顶6.关于下列四个实验装置的说法正确的是A.甲装置闭合电路后磁针会偏转说明磁场能产生电流B.利用乙实验的原理可制成电动机C.利用丙实验能实现机械能向电能的转化D.丁图中两磁极相排斥是通过磁场发生的7.如图所示,放在水平桌面上的物块A与B用细线通过定滑轮与沙桶相连,当沙桶与沙的总重力为G时,物块AB恰好一起做匀速直线运动的过程中(忽略细线与滑轮之间的摩擦).以下说法正确的是()A.物块B受到的滑动摩擦力大小为GB.物块A受到的重力与桌面对物体A的支持力是一对平衡力C.继续向沙桶中加入沙子,物块A受到的滑动摩擦力不变D.如果所有力突然全部消失,物体B将保持静止状态8.某同学将一盏台灯接入电路中,闭合台灯开关时,发现台灯灯泡不亮,同时其它用电器也停止工作,经检查发现空气开关跳闸,其原因可能是A.台灯灯座的两个接线柱相碰B.进户线的火线与零线原来就相碰C.台灯灯丝断了D.台灯开关处短路9.与实物图对应的电路图是A.B.C.D.10.将一圆柱形木块用细线栓在容器底部,容器中开始没有水,往容器中逐渐加水至如图甲所示位置,在这一过程中,木块受到的浮力随容器中水的深度的变化如图所示,则由图象乙得出的以下信息正确的只有①木块的重力为10N②木块的体积为1×10﹣3m3③细线对容器底部的最大拉力为6N④木块的密度为0.6×103kg/m3A.①③B.②④C.①②③D.②③④二、多选题(本大题共3小题,共12分)11.下列说法正确的是A.禁止鸣笛主要是从声音的产生环节来减弱噪声的B.太阳能、风能、潮汐能都属于可再生能源C.物体吸收热量,温度一定升高D.物体尺度由小到大顺序排列的是:质子、原子核、原子、夸克12.小明利用两个焦距不同的凸透镜(焦距),探究凸透镜的成像规律,先用焦距为的凸透镜进行实验在光屏上得到烛焰清晰的像,如图所示;更换为焦距为的凸透镜进行实验,则下列判断正确的是A.当凸透镜焦距为时,图中光屏上得到的是缩小的实像B.焦距为的凸透镜比焦距为的凸透镜的会聚能力强C.若保持蜡烛和透镜的位置不变,应将光屏向右移动,光屏上才能得到清晰的像D.更换凸透镜后,若保...

1、当您付费下载文档后,您只拥有了使用权限,并不意味着购买了版权,文档只能用于自身使用,不得用于其他商业用途(如 [转卖]进行直接盈利或[编辑后售卖]进行间接盈利)。
2、本站所有内容均由合作方或网友上传,本站不对文档的完整性、权威性及其观点立场正确性做任何保证或承诺!文档内容仅供研究参考,付费前请自行鉴别。
3、如文档内容存在违规,或者侵犯商业秘密、侵犯著作权等,请点击“违规举报”。

碎片内容

2023-2024学年湖南省长沙市湘一芙蓉、一中学双语校中考物理全真模拟试卷含解析.doc

确认删除?