电脑桌面
添加内谋知识网--内谋文库,文书,范文下载到电脑桌面
安装后可以在桌面快捷访问

2023-2024学年湖南省长沙市长郡梅溪湖中学中考物理考试模拟冲刺卷含解析.doc

2023-2024学年湖南省长沙市长郡梅溪湖中学中考物理考试模拟冲刺卷含解析.doc_第1页
1/17
2023-2024学年湖南省长沙市长郡梅溪湖中学中考物理考试模拟冲刺卷含解析.doc_第2页
2/17
2023-2024学年湖南省长沙市长郡梅溪湖中学中考物理考试模拟冲刺卷含解析.doc_第3页
3/17
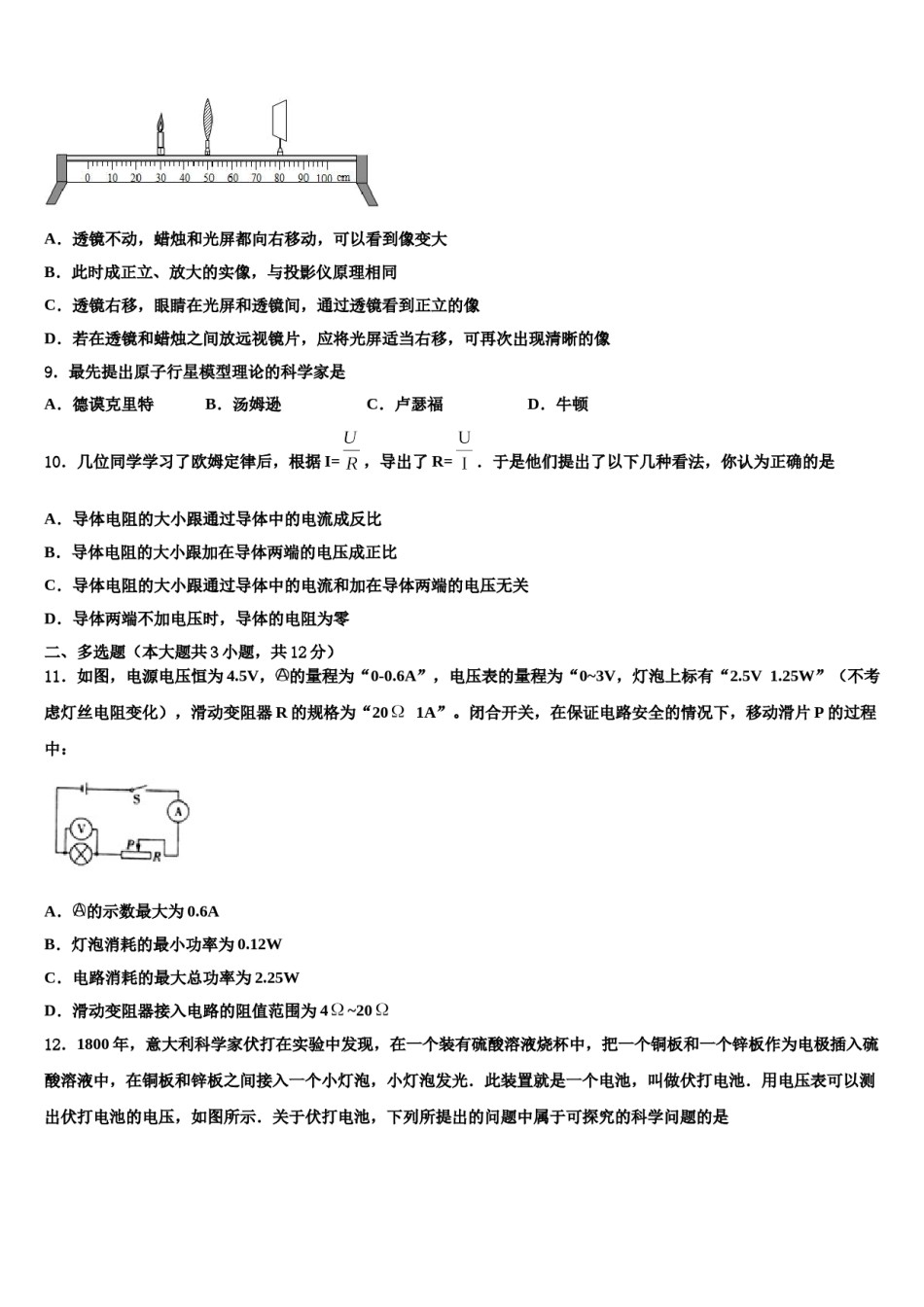
2023-2024学年湖南省长沙市长郡梅溪湖中学中考物理考试模拟冲刺卷注意事项:1.答卷前,考生务必将自己的姓名、准考证号填写在答题卡上。2.回答选择题时,选出每小题答案后,用铅笔把答题卡上对应题目的答案标号涂黑,如需改动,用橡皮擦干净后,再选涂其它答案标号。回答非选择题时,将答案写在答题卡上,写在本试卷上无效。3.考试结束后,将本试卷和答题卡一并交回。一、单选题(本大题共10小题,共30分)1.如图甲所示,粗细均匀的电阻丝AB(AB的阻值不随温度变化)通过滑片P连入电路,小灯泡的额定电压为6V.闭合开关S后,滑片P从最左端A滑到最右端B的过程中,小灯泡的I-U图象如图乙所示.下列计算结果正确的是A.电源电压为9VB.小灯泡的额定功率为3WC.电阻丝AB的最大电阻为3ΩD.滑片P滑至A端时,1min内电阻丝AB产生的热量为135J2.两个相同的容器中分别盛有不同的液体,并置于水平桌面上,现将相同的小球分别放入容器中,当小球静止时所处的位置如图所示,两小球受到的浮力分别为F甲、F乙,则下列判断正确的是A.F甲=F乙ρ甲>ρ乙B.F甲=F乙ρ甲<ρ乙C.F甲<F乙ρ甲<ρ乙D.F甲>F乙ρ甲>ρ乙3.下列一些关于生活中的物理现象及原因分析,错误的是()A.用冰袋给高热病人降温,原因是冰熔化要吸热B.使用高压锅,食物容易被煮熟,原因是锅内气体压强大,液体沸点高C.水沸腾时壶口冒出的“白气”是空气中的水蒸气液化形成的D.衣柜里的樟脑丸变小了,原因是樟脑丸发生了升华现象4.右图是电阻甲和乙的图像,小明对图像信息做出的判断,正确的是()A.当甲两端电压为0.5V时,通过它的电流为0.3AB.当乙两端电压为2.5V时,其电阻值为10ΩC.将甲和乙串联,若电流为0.3A,则它们两端的电压为2VD.将甲和乙并联,若电压为1V,则它们的干路电流为0.4A5.如图所示电路,电源电压不变,闭合开关S,两灯均发光.一段时间后,一盏灯突然熄灭,而电流表和电压表的示数都不变,出现这一现象的原因可能是()A.灯L1断路B.灯L2断路C.灯L1短路D.灯L2短路6.如图所示,小东用力推放在水平地面上的木箱,木箱静止不动,下列说法正确的是:()A.木箱对地面的压力与地面对木箱的支持力是一对平衡力B.木箱没有动,是因为推力小于摩擦力C.小东推木箱的过程中,木箱的运动状态没有改变D.小东推木箱的过程中,木箱的惯性变大7.以下有关电阻的观点中,错误的是A.不同的导体,电阻一般不同B.导体被加热后,电阻一般会随温度升高而增大C.导体的电阻大小决定于导体的材料、长度、横截面积和温度D.一个导体两端的电压越大,电流越大,则它的电阻就越小8.在探究凸透镜成像规律的实验中,当蜡烛、凸透镜、光屏位于如图所示的位置时在光屏上呈现一个清晰的烛焰的像.下列说法正确的是A.透镜不动,蜡烛和光屏都向右移动,可以看到像变大B.此时成正立、放大的实像,与投影仪原理相同C.透镜右移,眼睛在光屏和透镜间,通过透镜看到正立的像D.若在透镜和蜡烛之间放远视镜片,应将光屏适当右移,可再次出现清晰的像9.最先提出原子行星模型理论的科学家是A.德谟克里特B.汤姆逊C.卢瑟福D.牛顿10.几位同学学习了欧姆定律后,根据I=,导出了R=.于是他们提出了以下几种看法,你认为正确的是A.导体电阻的大小跟通过导体中的电流成反比B.导体电阻的大小跟加在导体两端的电压成正比C.导体电阻的大小跟通过导体中的电流和加在导体两端的电压无关D.导体两端不加电压时,导体的电阻为零二、多选题(本大题共3小题,共12分)11.如图,电源电压恒为4.5V,的量程为“0-0.6A”,电压表的量程为“0~3V,灯泡上标有“2.5V1.25W”(不考虑灯丝电阻变化),滑动变阻器R的规格为“201A”。闭合开关,在保证电路安全的情况下,移动滑片P的过程中:A.的示数最大为0.6AB.灯泡消耗的最小功率为0.12WC.电路消耗的最大总功率为2.25WD.滑动变阻器接入电路的阻值范围为4~2012.1800年,意大利科学家伏打在实验中发现,在一个装有硫酸溶液烧杯中,把一个铜板和一个锌板作为电极插入硫酸溶液中,在铜板和锌板之间接入一个小灯泡,小灯泡发光.此装置就是一个电池,叫做伏打电池.用电压表可以...

1、当您付费下载文档后,您只拥有了使用权限,并不意味着购买了版权,文档只能用于自身使用,不得用于其他商业用途(如 [转卖]进行直接盈利或[编辑后售卖]进行间接盈利)。
2、本站所有内容均由合作方或网友上传,本站不对文档的完整性、权威性及其观点立场正确性做任何保证或承诺!文档内容仅供研究参考,付费前请自行鉴别。
3、如文档内容存在违规,或者侵犯商业秘密、侵犯著作权等,请点击“违规举报”。

碎片内容

2023-2024学年湖南省长沙市长郡梅溪湖中学中考物理考试模拟冲刺卷含解析.doc

确认删除?