电脑桌面
添加内谋知识网--内谋文库,文书,范文下载到电脑桌面
安装后可以在桌面快捷访问

2023-2024学年玉树市重点中学中考物理模试卷含解析.doc

2023-2024学年玉树市重点中学中考物理模试卷含解析.doc_第1页
1/16
2023-2024学年玉树市重点中学中考物理模试卷含解析.doc_第2页
2/16
2023-2024学年玉树市重点中学中考物理模试卷含解析.doc_第3页
3/16
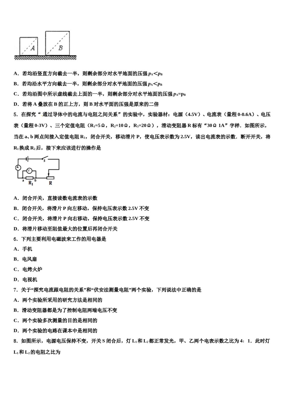
2023-2024学年玉树市重点中学中考物理模试卷注意事项铅笔作答;第二部分必须用黑1.考生要认真填写考场号和座位序号。2.试题所有答案必须填涂或书写在答题卡上,在试卷上作答无效。第一部分必须用2B色字迹的签字笔作答。3.考试结束后,考生须将试卷和答题卡放在桌面上,待监考员收回。一、单选题(本大题共10小题,共30分)1.如图所示电路,电源电压保持不变,闭合开关S,电流表和电压表的都有示数.如果某时刻电路出现故障,电流表的示数变为0,电压表示数变大了,那么故障可能是A.电阻R1短路B.电阻R1断路C.电阻R2短路D.电阻R2断路2.如图所示的电路中,电源电压不变,S闭合后将滑片P向左移动的过程中,下列分析正确的是A.电压表V示数变大B.电流表A的示数不变C.电压表V与电流表A1示数的比值变大D.整个电路消耗的电功率变大3.生活中热现象随处可见,下列说法中不正确的是A.在远处闻到花的香味,是分子无规则运动的结果B.冬天很冷的时候搓手就感到暖和,是用做功的方式改变内能C.使用高压锅更容易把食物煮熟,是利用了液体沸点随气压增大而降低的原理D.夏天在河岸边觉得沙子热得发烫而河水却不怎么热,是因为水的比热容大4.如图所示,两个实心的均匀正方体A、B静止放置在水平地面上,已知A的边长小于B的边长.它们对水平地面的压强相等.则下列说法正确的是A.若均沿竖直方向截去一半,则剩余部分对水平地面的压强pA<pBB.若均沿水平方向截去一半,则剩余部分对水平地面的压强pA<pBC.若均沿图中所示虚线截去上面的一半,则剩余部分对水平地面的压强pA=pBD.若将A叠放在B的正上方,则B对水平面的压强是原来的二倍5.在探究“通过导体中的电流与电阻之间关系”的实验中,实验器材:电源(4.5V)、电流表(量程0-0.6A)、电压表(量程0-3V)、三个定值电阻(R1=5Ω,R2=10Ω,R3=20Ω),滑动变阻器R标有“30Ω1A”字样.如图所示,当在a、b两点间接入定值电阻R1,闭合开关,移动滑片P,使电压表示数为2.5V,读出电流表的示数.断开开关,将R1换成R2后,接下来应该进行的操作是A.闭合开关,直接读数电流表的示数B.闭合开关,将滑片P向左移动,保持电压表示数2.5V不变C.闭合开关,将滑片P向右移动,保持电压表示数2.5V不变D.将滑片移动至阻值最大的位置后再闭合开关6.下列主要利用电磁波来工作的用电器是A.手机B.电风扇C.电烤火炉D.电视机7.关于“探究电流跟电阻的关系”和“伏安法测量电阻”两个实验,下列说法中正确的是A.两个实验所采用的研究方法是相同的B.滑动变阻器都是为了控制电阻两端电压不变C.两个实验多次测量的目的是相同的D.两个实验的电路在课本中是相同的8.如图所示,电源电压保持不变,开关S闭合后,灯L1和L2都正常发光,甲、乙两个电表示数之比为4:1.此时灯L1和L2的电阻之比为A.1:1B.1:1C.1:4D.4:19.如图所示中的A、B分别为小灯泡和定值电阻的I-U图像,小灯泡和电阻并联后接在电源电压为8V的电路中,下列说法正确的是A.电路中干路电流为0.8AB.灯泡的电功率为4WC.电阻的阻值为2ΩD.电阻的电功率为5W10.生物体内水的比例很高,有助于调节生物体自身的温度,以免温度变化太快对生物体造成损害。这主要是因为水的B.凝固点较低C.沸点较高D.比热容较大A.密度较小二、多选题(本大题共3小题,共12分)11.在“探究凸透镜成像规律”实验中,蜡烛、凸透镜和光屏的位置如图所示,烛焰在光屏上恰好成一清晰的像。则下列说法不正确的是A.此时蜡烛在光屏上成倒立、放大的实像B.照相机应用了这一成像规律C.蜡烛燃烧一段时间后,光屏上的像会向下移D.蜡烛不动,将透镜移至30cm处,移动光屏可能得到倒立的清晰的像12.一瓶矿泉水放在冰箱冷冻室里,过一段时间,水全部结成冰,则水结冰后()A.质量变大B.质量不变C.密度变小D.密度不变13.关于力学知识下列说法正确的是A.大海中并排航行的两条船容易相撞,是因为两船间的水流速快压强小B.匀速行驶的汽车,从斜坡向上行驶的过程中动能不变C.人造地球卫星由远地点向近地点运动的过程中动能转化为势能D.踢出去的足球在场地上越滚越慢,是因为足球没有受到力的作用三...

1、当您付费下载文档后,您只拥有了使用权限,并不意味着购买了版权,文档只能用于自身使用,不得用于其他商业用途(如 [转卖]进行直接盈利或[编辑后售卖]进行间接盈利)。
2、本站所有内容均由合作方或网友上传,本站不对文档的完整性、权威性及其观点立场正确性做任何保证或承诺!文档内容仅供研究参考,付费前请自行鉴别。
3、如文档内容存在违规,或者侵犯商业秘密、侵犯著作权等,请点击“违规举报”。

碎片内容

2023-2024学年玉树市重点中学中考物理模试卷含解析.doc

确认删除?