电脑桌面
添加内谋知识网--内谋文库,文书,范文下载到电脑桌面
安装后可以在桌面快捷访问

2023-2024学年福建省三明市大田县重点达标名校中考物理模拟试题含解析.doc

2023-2024学年福建省三明市大田县重点达标名校中考物理模拟试题含解析.doc_第1页
1/16
2023-2024学年福建省三明市大田县重点达标名校中考物理模拟试题含解析.doc_第2页
2/16
2023-2024学年福建省三明市大田县重点达标名校中考物理模拟试题含解析.doc_第3页
3/16
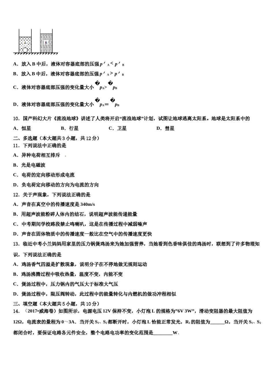
2023-2024学年福建省三明市大田县重点达标名校中考物理模拟试题注意事项:1.答卷前,考生务必将自己的姓名、准考证号、考场号和座位号填写在试题卷和答题卡上。用2B铅笔将试卷类型(B)填涂在答题卡相应位置上。将条形码粘贴在答题卡右上角"条形码粘贴处"。2.作答选择题时,选出每小题答案后,用2B铅笔把答题卡上对应题目选项的答案信息点涂黑;如需改动,用橡皮擦干净后,再选涂其他答案。答案不能答在试题卷上。3.非选择题必须用黑色字迹的钢笔或签字笔作答,答案必须写在答题卡各题目指定区域内相应位置上;如需改动,先划掉原来的答案,然后再写上新答案;不准使用铅笔和涂改液。不按以上要求作答无效。4.考生必须保证答题卡的整洁。考试结束后,请将本试卷和答题卡一并交回。一、单选题(本大题共10小题,共30分)1.关于粒子和宇宙的认识,正确的是A.雪花漫天飞舞,说明分子在做无规则运动B.光年是长度的单位C.质子、中子和电子就像行星绕太阳运动一样在绕原子核运动D.在探索比分子更小的微观粒子的历程中,人们首先发现了质子2.北京时间2019年2月28日,NBA热火队队魂一“闪电侠”韦德又打出了一场让人铭记的比赛.在比赛最后18.1秒,热火队仍以123:125落后于库里率领的金州勇士队,但在比赛不足1秒时,韦德高抛球出手,126:125,打板三分完成绝杀.则下列说法错误的是()A.韦德用力蹬地高高跳起,利用了力的作用是相互的B.篮球被韦德用手推出的过程中,韦德对篮球做了功C.篮球离开韦德双手在空中运动过程中,若不计空气阻力,篮球机械能不变D.韦德拿着球站在地上时,篮球受到的重力和篮球对韦德的压力是同一个力3.过山车是一项非常惊险刺激的娱乐休闲活动。过山车时而从轨道的最低端上升到最高端,时而从最高端飞驰而下(如图).不计能量损失,下列说法正确的是A.a点机械能小于b点机械能B.a点动能最大,b点势能最大,c点机械能最大C.由a到b的过程中,动能减少,势能增大,机械能不变D.由b到c的过程中,动能增大,势能减少,机械能变大4.关于声现象,下列说法正确的是()A.“公共场所不要大声喧哗”是要求人们说话音调放低些B.人们分辨出二胡和小提琴发出的声音,主要是因为它们的响度不同C.“禁止鸣笛”是在传播过程中减弱噪声D.超声波能够粉碎体内“结石”是因为声波具有能量5.在“探究凸透镜成像的规律”时,将点燃的蜡烛放在距凸透镜30cm处,在透镜另一侧距离透镜16cm处的光屏上得到烛焰清晰的像。下列相关说法正确的是()①光屏上成倒立、放大的实像②照相机是利用这一成像原理工作的③该凸透镜的焦距f一定满足8cm<f<15cm④将近视镜片放在蜡烛和凸透镜之间要使光屏上出现清晰的像,光屏应靠近透镜A.只有①和③B.只有②和③C.只有②和④D.只有①和④6.如图所示,钓鱼时,钓鱼竿可看成是一个杠杆.关于这个杠杆:下列说法正确的是A.省力省距离B.省力费距离C.费力省距离D.费力费距离7.如图实验中,是为了探究声音产生原因的是A.①②B.②③C.②④D.③④8.手机已经成为一种人们沟通和交流的常用工具,下列关于手机说法正确的是A.手机是利用电磁波来传递信息的B.给手机充电时,化学能转化为电能C.使用手机时,消耗的电能是一次能源D.手机掉入水中后,不要立即开机,是因为手机浸入水后电路可能发生断路9.两个完全相同的圆柱形容器内盛有A、B两种液体,某实心金属小球浸没在A中,如图所示,此时液体对容器底部的压强pA>pB.若将小球从A中拿出并浸没在B中(液体不溢出),则以下判断一定正确的是A.放入B中后,液体对容器底部的压强p'Ap'BB.放入B中后,液体对容器底部的压强p'Ap'BC.液体对容器底部压强的变化量大小pA>pBD.液体对容器底部压强的变化量大小pA=pB10.国产科幻大片《流浪地球》讲述了人类将开启“流浪地球”计划,试图让地球逃离太阳系。地球是太阳系中的A.恒星B.行星C.卫星D.彗星二、多选题(本大题共3小题,共12分)11.下列说法中正确的是A.异种电荷相互排斥B.光是电磁波C.电荷的定向移动形成电流D.负电荷定向移动的方向为电流的方向12.关于声现象,下列说法正确的是A.声音在真空中的传播速度是340m/sB.用...

1、当您付费下载文档后,您只拥有了使用权限,并不意味着购买了版权,文档只能用于自身使用,不得用于其他商业用途(如 [转卖]进行直接盈利或[编辑后售卖]进行间接盈利)。
2、本站所有内容均由合作方或网友上传,本站不对文档的完整性、权威性及其观点立场正确性做任何保证或承诺!文档内容仅供研究参考,付费前请自行鉴别。
3、如文档内容存在违规,或者侵犯商业秘密、侵犯著作权等,请点击“违规举报”。

碎片内容

2023-2024学年福建省三明市大田县重点达标名校中考物理模拟试题含解析.doc

确认删除?