电脑桌面
添加内谋知识网--内谋文库,文书,范文下载到电脑桌面
安装后可以在桌面快捷访问

2023-2024学年福建省龙岩市第五中学中考物理猜题卷含解析.doc

2023-2024学年福建省龙岩市第五中学中考物理猜题卷含解析.doc_第1页
1/18
2023-2024学年福建省龙岩市第五中学中考物理猜题卷含解析.doc_第2页
2/18
2023-2024学年福建省龙岩市第五中学中考物理猜题卷含解析.doc_第3页
3/18
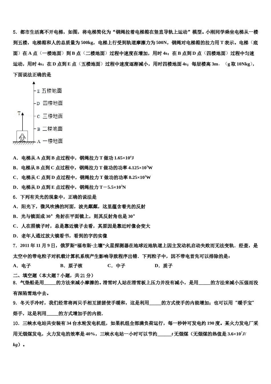
2023-2024学年福建省龙岩市第五中学中考物理猜题卷注意事项:1.答卷前,考生务必将自己的姓名、准考证号、考场号和座位号填写在试题卷和答题卡上。用2B铅笔将试卷类型(B)填涂在答题卡相应位置上。将条形码粘贴在答题卡右上角"条形码粘贴处"。2.作答选择题时,选出每小题答案后,用2B铅笔把答题卡上对应题目选项的答案信息点涂黑;如需改动,用橡皮擦干净后,再选涂其他答案。答案不能答在试题卷上。3.非选择题必须用黑色字迹的钢笔或签字笔作答,答案必须写在答题卡各题目指定区域内相应位置上;如需改动,先划掉原来的答案,然后再写上新答案;不准使用铅笔和涂改液。不按以上要求作答无效。4.考生必须保证答题卡的整洁。考试结束后,请将本试卷和答题卡一并交回。一、单项选择题(本大题7小题,每题3分,共21分)1.如图所示是一种测定风速的装置.其中风速表由电压表改装而成,R为定值电阻,R1为滑动变阻器,T型管道的竖直管内装有可上下自由移动的轻质活塞,活塞通过轻质细杆和滑动变阻器的滑片P相连.当风速变大时A.活塞向下运动,电压表示数变小B.活塞向上运动,电压表示数变小C.活塞向下运动,电压表示数变大D.活塞向上运动,电压表示数变大2.缙云烧饼名扬海外,如图是烧饼制作从揉团到压扁过程,则面团变成面饼后对桌面的A.压力变小B.压力变大C.压强变小D.压强变大3.如图(a)所示电路中,闭合开关后,两个电压表指针偏转均如图(b)所示,则电阻R1和R2两端的电压分别为A.7V1.4VB.5.6V1.4VC.1.4V7VD.1.4V5.6V4.“一切物体在没有受到力的作用时,总保持静止状态或匀速直线运动状态.”总结概括出这重要规律的科学家是A.亚里士多德B.伽利略C.牛顿D.托里拆利5.都市生活离不开电梯,如图,将电梯简化为“钢绳拉着电梯箱在竖直导轨上运动”模型。小刚同学乘坐电梯从一楼到五楼,电梯箱和人的总质量为500kg,电梯上行受到轨道摩擦力为500N,钢绳对电梯箱的拉力用T表示。电梯(底面)在A点(一楼地面)到B点(二楼地面)过程中速度在增加,用时4s:在B点到D点(四楼地面)过程中匀速运动,用时4s:在D点到E点(五楼地面)过程中速度逐渐减小,用时四楼地面4s;每层楼高3m,(g取10Nkg),下面说法正确的是A.电梯从A点到B点过程中,钢绳拉力T做功1.65×104JB.电梯从B点到C点过程中,钢绳拉力T做功的功率4.125×103WC.电梯从C点到D点过程中,钢绳拉力T做功的功率8.25×103WD.电梯从D点到E点过程中,钢绳拉力T=5.5×103N6.下列有关光的现象中,正确的说法是A.阳光下,微风吹拂的河面,波光粼粼,这里蕴含着光的反射B.光与镜面成30°角射在平面镜上,则其反射角也是30°C.人在照镜子时,总是靠近镜子去看,其原因是靠近时像会变大D.老年人通过放大镜看书,看到的字的实像7.2011年11月9日,俄罗斯“福布斯·土壤”火星探测器在地球近地轨道上因主发动机启动失败而无法变轨.经查,是太空中的带电粒子对机载计算机系统产生影响导致程序出错.下列粒子中,因不带电首先可以排除的是:A.电子B.原子核C.中子D.质子二、填空题(本大题7小题,共21分)8.气垫船是用_____的方法来减小摩擦的。滑雪时人站在滑雪板上压力并没有减小,是用_____的方法来减小压强而没有深陷雪地中去。9.冬天手冷时,我们经常将两只手相互搓搓使手暖和,这是利用_____的方式使手的内能增加;也可以用“暖手宝”焐手,这是利用_____的方式增加手的内能.10.三峡水电站共安装有34台水轮发电机组,如果机组全部满负荷运行,每一秒钟可发电约190度。某火力发电厂采用无烟煤发电,火力发电的效率是40%,三峡水电站一小时可以节约______t无烟煤(无烟煤的热值是3.6×107J/kg)。11.如图所示,物体重180N。若滑轮组的机械效率是90%,则拉力大小为______N。将物体匀速提升2m,拉力做的功为______J。若将提升物重减轻,仍然用此滑轮组提升,则机械效率与原来相比将_________(选填“增大”“减小”或“不变”)。(不计摩擦)12.微信扫码是现在普及的沟通方式。如图所示,扫码关注公众号,当手机扫描二维码时,摄像头相当于_____透镜,当光照射到二维码的白色部分时,光被____...

1、当您付费下载文档后,您只拥有了使用权限,并不意味着购买了版权,文档只能用于自身使用,不得用于其他商业用途(如 [转卖]进行直接盈利或[编辑后售卖]进行间接盈利)。
2、本站所有内容均由合作方或网友上传,本站不对文档的完整性、权威性及其观点立场正确性做任何保证或承诺!文档内容仅供研究参考,付费前请自行鉴别。
3、如文档内容存在违规,或者侵犯商业秘密、侵犯著作权等,请点击“违规举报”。

碎片内容

2023-2024学年福建省龙岩市第五中学中考物理猜题卷含解析.doc

确认删除?