电脑桌面
添加内谋知识网--内谋文库,文书,范文下载到电脑桌面
安装后可以在桌面快捷访问

2023-2024学年辽宁省沈阳市沈河区重点中学中考物理五模试卷含解析.doc

2023-2024学年辽宁省沈阳市沈河区重点中学中考物理五模试卷含解析.doc_第1页
1/20
2023-2024学年辽宁省沈阳市沈河区重点中学中考物理五模试卷含解析.doc_第2页
2/20
2023-2024学年辽宁省沈阳市沈河区重点中学中考物理五模试卷含解析.doc_第3页
3/20
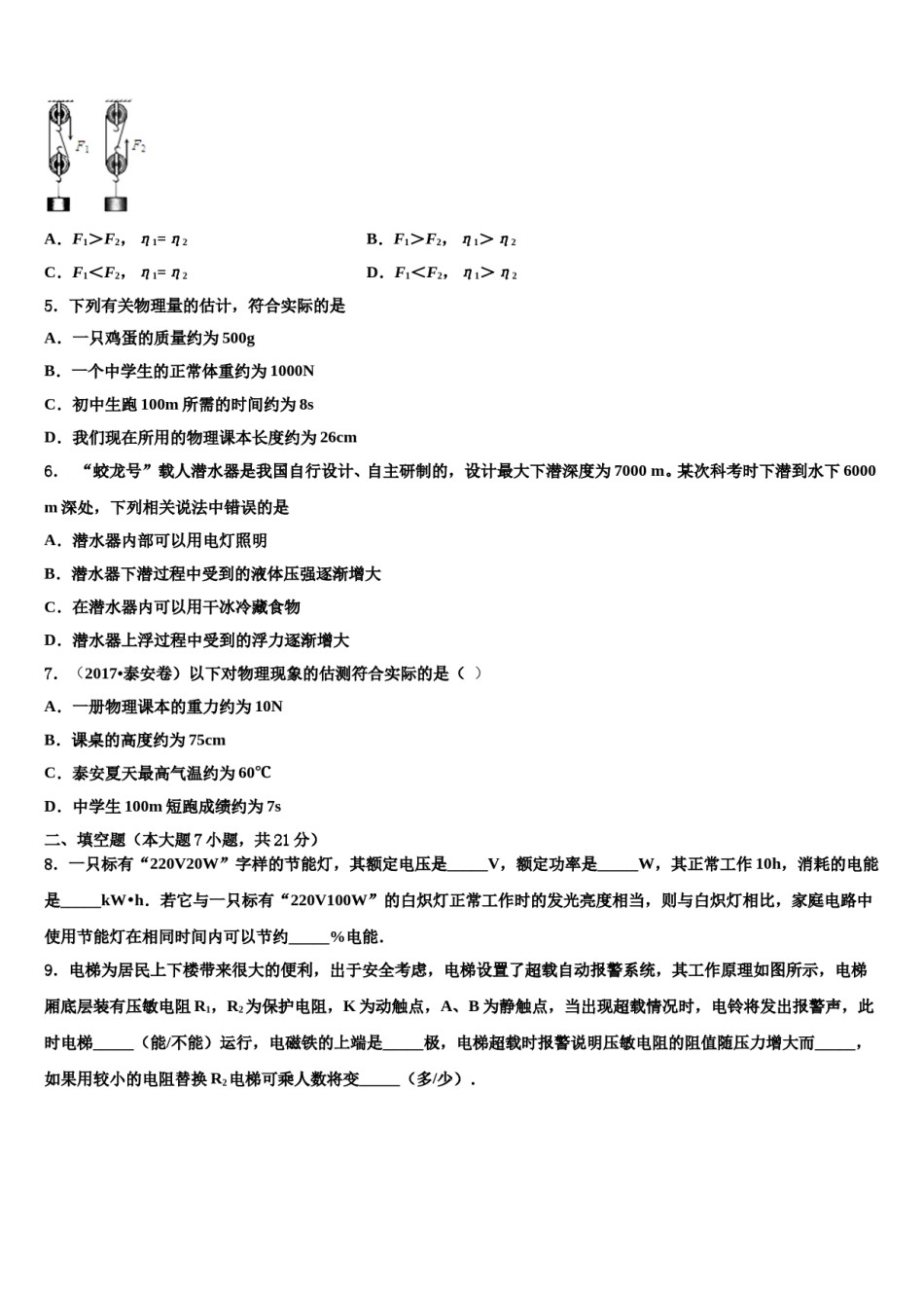
2023-2024学年辽宁省沈阳市沈河区重点中学中考物理五模试卷注意事项:1.答题前,考生先将自己的姓名、准考证号填写清楚,将条形码准确粘贴在考生信息条形码粘贴区。2.选择题必须使用2B铅笔填涂;非选择题必须使用0.5毫米黑色字迹的签字笔书写,字体工整、笔迹清楚。3.请按照题号顺序在各题目的答题区域内作答,超出答题区域书写的答案无效;在草稿纸、试题卷上答题无效。4.保持卡面清洁,不要折叠,不要弄破、弄皱,不准使用涂改液、修正带、刮纸刀。一、单项选择题(本大题7小题,每题3分,共21分)1.小明和小忠想把一条弹性绳拉开,使弹性绳两端的拉环能分别套在相隔一段距离的两根柱子上,用来晒衣服.现有两种办法:一种是按图甲的方法做;另一种是按图乙的方法做.关于这两种做法下列说法正确的是:A.图甲中每个人所用的力比图乙中每个人所用力要小B.图乙中每个人所用的力比图甲中每个人所用力要小C.图甲中每个人所用的力与图乙中每个人所用力相同D.条件不足,无法比较图甲中每个人所用的力与图乙中每个人所用力的大小2.二氧化碳气体若被加压、降温到一定程度,就会形成白色的、像雪一样的固体,这种固体叫干冰。在干冰形成的过程中发生的主要物态变化是A.熔化B.液化C.升华D.凝华3.到野外郊游时,小明和爸爸喜欢钓鱼.鱼上钩后,小明感觉鱼在水中时很轻,拉出水面后“变重”,在把鱼逐渐拉出水面的过程中,鱼受到的A.浮力增大,鱼竿是省力杠杆B.浮力减小,鱼竿是费力杠杆C.重力增大,鱼竿是费力杠杆D.重力减小,鱼竿是省力杠杆4.小明用两个完全相同的滑轮组成不同的滑轮组(如图所示),分别将同一物体匀速提高到相同高度,拉力分别是F1和F2,滑轮组的机械效率分别为η1、η2。下列关系正确的是(忽略绳重及摩擦)()A.F1>F2,η1=η2B.F1>F2,η1>η2C.F1<F2,η1=η2D.F1<F2,η1>η25.下列有关物理量的估计,符合实际的是A.一只鸡蛋的质量约为500gB.一个中学生的正常体重约为1000NC.初中生跑100m所需的时间约为8sD.我们现在所用的物理课本长度约为26cm6.“蛟龙号”载人潜水器是我国自行设计、自主研制的,设计最大下潜深度为7000m。某次科考时下潜到水下6000m深处,下列相关说法中错误的是A.潜水器内部可以用电灯照明B.潜水器下潜过程中受到的液体压强逐渐增大C.在潜水器内可以用干冰冷藏食物D.潜水器上浮过程中受到的浮力逐渐增大7.(2017•泰安卷)以下对物理现象的估测符合实际的是()A.一册物理课本的重力约为10NB.课桌的高度约为75cmC.泰安夏天最高气温约为60℃D.中学生100m短跑成绩约为7s二、填空题(本大题7小题,共21分)8.一只标有“220V20W”字样的节能灯,其额定电压是_____V,额定功率是_____W,其正常工作10h,消耗的电能是_____kW•h.若它与一只标有“220V100W”的白炽灯正常工作时的发光亮度相当,则与白炽灯相比,家庭电路中使用节能灯在相同时间内可以节约_____%电能.9.电梯为居民上下楼带来很大的便利,出于安全考虑,电梯设置了超载自动报警系统,其工作原理如图所示,电梯厢底层装有压敏电阻R1,R2为保护电阻,K为动触点,A、B为静触点,当出现超载情况时,电铃将发出报警声,此时电梯_____(能/不能)运行,电磁铁的上端是_____极,电梯超载时报警说明压敏电阻的阻值随压力增大而_____,如果用较小的电阻替换R2电梯可乘人数将变_____(多/少).10.小军同学坐客车去我市某景区旅游,在旅途中,他看到路边的路灯急速后退,是以_____为参照物的;当车向右转弯时,他的身体向_____(填“左”或“右”)倾。11.2019年3月31日,上海拨通首个5G手机通话,通过手机不但能听到对方的声音,还可以看到对方的图像,这些声音、图像信息是通过_________波传递的;电闪雷鸣时,我们总是先看到闪电后听到雷声,说明光速比声速___________(选填“大”或“小”).12.科技馆内有一个“静电球”,当人触摸“静电球”时,头发丝便会一根根竖起,形成“怒发冲冠”的景象,如图所示,这是由于头发丝带_____(选填“同种”或“异种”)电荷而互相_____的结果.13.如图所示,某人用12N的力沿水平方向向右拉一根轻...

1、当您付费下载文档后,您只拥有了使用权限,并不意味着购买了版权,文档只能用于自身使用,不得用于其他商业用途(如 [转卖]进行直接盈利或[编辑后售卖]进行间接盈利)。
2、本站所有内容均由合作方或网友上传,本站不对文档的完整性、权威性及其观点立场正确性做任何保证或承诺!文档内容仅供研究参考,付费前请自行鉴别。
3、如文档内容存在违规,或者侵犯商业秘密、侵犯著作权等,请点击“违规举报”。

碎片内容

2023-2024学年辽宁省沈阳市沈河区重点中学中考物理五模试卷含解析.doc

确认删除?