电脑桌面
添加内谋知识网--内谋文库,文书,范文下载到电脑桌面
安装后可以在桌面快捷访问

2023-2024学年黑龙江省哈尔滨市平房区中考联考物理试题含解析.doc

2023-2024学年黑龙江省哈尔滨市平房区中考联考物理试题含解析.doc_第1页
1/15
2023-2024学年黑龙江省哈尔滨市平房区中考联考物理试题含解析.doc_第2页
2/15
2023-2024学年黑龙江省哈尔滨市平房区中考联考物理试题含解析.doc_第3页
3/15
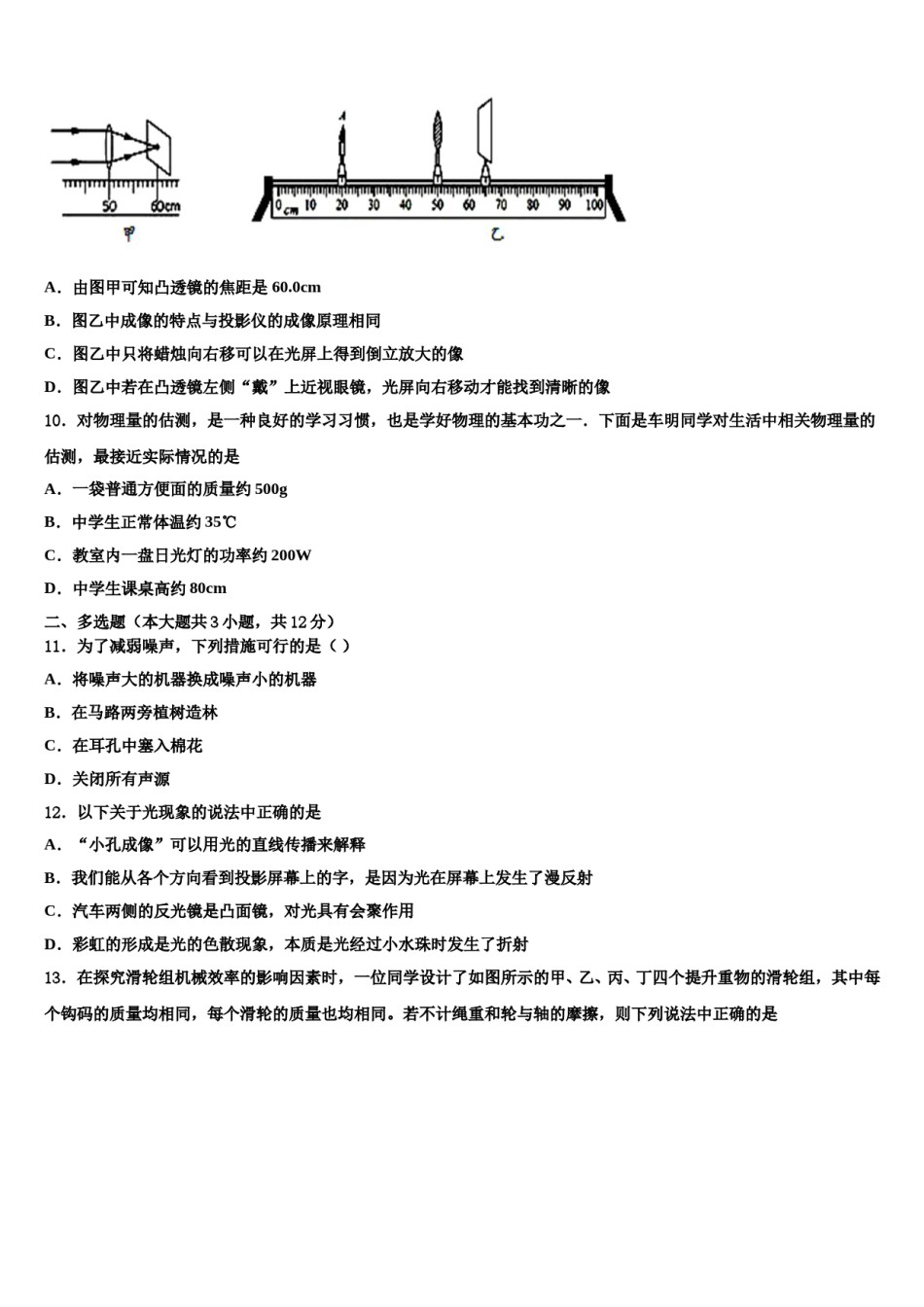
2023-2024学年黑龙江省哈尔滨市平房区中考联考物理试题请考生注意:1.请用2B铅笔将选择题答案涂填在答题纸相应位置上,请用0.5毫米及以上黑色字迹的钢笔或签字笔将主观题的答案写在答题纸相应的答题区内。写在试题卷、草稿纸上均无效。2.答题前,认真阅读答题纸上的《注意事项》,按规定答题。一、单选题(本大题共10小题,共30分)1.下列关于安全用电的说法中正确的是()A.有金属外壳的家用电器一般都使用两脚插头B.使用试电笔时,手必须接触笔尾的金属体C.照明电路中开关接在火线或零线上都可以D.增加大功率的用电器时,只需换上足够粗的保险丝即可2.如图为杂技表演中独轮车和人静止在地面的情景,下列分析正确的是A.人受到的重力与人对独轮车的压力是一对相互作用力B.人受到的重力与人对独轮车的压力是一对平衡力C.人对独轮车的压力与独轮车对人的支持力是一对平衡力D.人受到的重力与独轮车对人的支持力是一对平衡力3.下列说法正确的是A.同一物体温度越高,所含的热量越多B.的冰和的水内能相等C.物体吸收热量,内能增加,但温度不一定升高D.热传递传递的是温度4.如图所示的电路,闭合开关S,灯泡L1,L2均不发光,且电流表Ⓐ和电压表Ⓥ指针均指在零刻度.现将灯泡L1和L2位置对调,其余元件位置不变,重新闭合开关S时,发现两只灯泡仍不发光,电流表Ⓐ指针仍然不动,但电压表Ⓥ的指针发生了明显偏转,依据上述信息可以判断A.灯泡L1的灯丝断了B.灯泡L2的灯丝断了C.电源接线处松脱D.电流表损坏了5.下列与压强有关的事例的解释中正确的是A.书包的背带较宽,是为了增大压强B.用吸管喝饮料,利用了大气压强C.拦河大坝修成上窄下宽,利用了连通器原理D.起风时,常看见屋内的窗帘飘向窗外,这是因为窗外空气流速大,压强大6.随着低碳理念的不断深入,自行车成为绿色出行的重要交通工具.下列有关自行车,为了减小摩擦的是()A.轮胎表面制有凹凸不平的花纹B.给车轴加润滑油C.刹车时用力捏闸D.车把处有橡胶套7.如图是运动员顶足球时的情景,忽略空气阻力,下列说法正确的是A.球被顶出,说明力可以改变物体的运动状态B.顶出去的球在上升过程中,受到平衡力的作用C.球在上升过程中,重力势能增加,机械能增加D.顶出去的球最终落地,是由于球具有惯性8.下列关于物质的分类不合理的是A.导体:人体、碳棒、水银B.晶体:冰、海波、各种金属C.省力杠杆:板手、铁匠剪刀、羊角锤D.可再生能源:水能、太阳能、核能9.如图所示,利用图甲来测凸透镜的焦距,利用图乙来探究凸透镜成像的规律,在图乙所示的位置光屏上能成清晰的像,下列说法正确的是A.由图甲可知凸透镜的焦距是60.0cmB.图乙中成像的特点与投影仪的成像原理相同C.图乙中只将蜡烛向右移可以在光屏上得到倒立放大的像D.图乙中若在凸透镜左侧“戴”上近视眼镜,光屏向右移动才能找到清晰的像10.对物理量的估测,是一种良好的学习习惯,也是学好物理的基本功之一.下面是车明同学对生活中相关物理量的估测,最接近实际情况的是A.一袋普通方便面的质量约500gB.中学生正常体温约35℃C.教室内一盘日光灯的功率约200WD.中学生课桌高约80cm二、多选题(本大题共3小题,共12分)11.为了减弱噪声,下列措施可行的是()A.将噪声大的机器换成噪声小的机器B.在马路两旁植树造林C.在耳孔中塞入棉花D.关闭所有声源12.以下关于光现象的说法中正确的是A.“小孔成像”可以用光的直线传播来解释B.我们能从各个方向看到投影屏幕上的字,是因为光在屏幕上发生了漫反射C.汽车两侧的反光镜是凸面镜,对光具有会聚作用D.彩虹的形成是光的色散现象,本质是光经过小水珠时发生了折射13.在探究滑轮组机械效率的影响因素时,一位同学设计了如图所示的甲、乙、丙、丁四个提升重物的滑轮组,其中每个钩码的质量均相同,每个滑轮的质量也均相同。若不计绳重和轮与轴的摩擦,则下列说法中正确的是A.甲滑轮组的机械效率小于乙滑轮组的机械效率B.乙滑轮组的机械效率等于丁滑轮组的机械效率C.利用乙、丙两个滑轮组可以探究滑轮组的机械效率与动滑轮重是否有关D.利用甲、丙两个滑轮组可以探究滑轮组的...

1、当您付费下载文档后,您只拥有了使用权限,并不意味着购买了版权,文档只能用于自身使用,不得用于其他商业用途(如 [转卖]进行直接盈利或[编辑后售卖]进行间接盈利)。
2、本站所有内容均由合作方或网友上传,本站不对文档的完整性、权威性及其观点立场正确性做任何保证或承诺!文档内容仅供研究参考,付费前请自行鉴别。
3、如文档内容存在违规,或者侵犯商业秘密、侵犯著作权等,请点击“违规举报”。

碎片内容

2023-2024学年黑龙江省哈尔滨市平房区中考联考物理试题含解析.doc

确认删除?