电脑桌面
添加内谋知识网--内谋文库,文书,范文下载到电脑桌面
安装后可以在桌面快捷访问

2023-2024学年黑龙江省松北区达标名校中考物理最后一模试卷含解析.doc

2023-2024学年黑龙江省松北区达标名校中考物理最后一模试卷含解析.doc_第1页
1/14
2023-2024学年黑龙江省松北区达标名校中考物理最后一模试卷含解析.doc_第2页
2/14
2023-2024学年黑龙江省松北区达标名校中考物理最后一模试卷含解析.doc_第3页
3/14
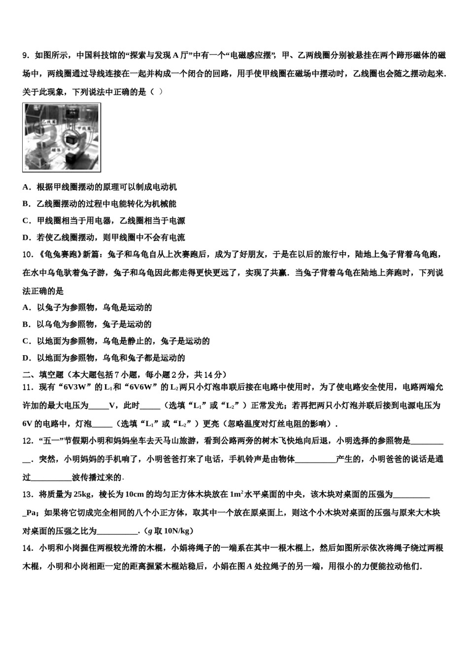
2023-2024学年黑龙江省松北区达标名校中考物理最后一模试卷请考生注意:1.请用2B铅笔将选择题答案涂填在答题纸相应位置上,请用0.5毫米及以上黑色字迹的钢笔或签字笔将主观题的答案写在答题纸相应的答题区内。写在试题卷、草稿纸上均无效。2.答题前,认真阅读答题纸上的《注意事项》,按规定答题。一、本大题包括10小题,每小题3分,共30分.在每小题给出的四个选项中,只有一项符合题目要求.1.如图所示的实例中,属于增大压强的是A.在铁轨下面铺枕木B.安全锤的锤头做成锥状C.书包背带做的较宽D.大型载重车装有很多车轮2.重庆的美食远近闻名,许多重庆特色美食入住乐陵,下列关于重庆美食的说法错误的是A.吃火锅时,锅里冒出来的腾腾热气是液化现象B.空气中飘散着的酸辣粉味道,说明分子在做无规则运动C.煮小面时,往锅里加冷水是为了降低水的沸点D.冬天端一碗热腾腾的过桥抄手,感觉手变暖和是通过热传递的方式改变手的内能3.关于温度、热量和内能,下列说法中不正确的是A.0℃的冰块内能一定不为零B.物体温度升高,内能一定增加C.热量总是从内能大的物体向内能小的物体传递D.温度高的物体,内能不一定大4.一瓶酒精倒掉一半,剩下的半瓶酒精的密度、比热容、热值和原来相比,以下的说法正确的是A.只有密度和热值不变B.只有密度和比热容不变C.只有比热容和热值不变D.三个都不变5.以下说法,不正确的是A.春日清晨,草叶上形成露珠是液化现象B.夏天傍晚,院子里洒水利用汽化吸热降温C.晚秋时节,瓦片上出现白霜是凝固现象D.深冬时节,树枝上出现雾凇是凝华现象6.滑动变阻器改变接入电路的电阻是靠()A.改变连入电路的材料来实现的B.改变连入电路中导线的长度来实现的C.改变连入电路中导线的横截面积来实现的D.同时改变连入电路中导线的横截面积和长度来实现的7.在生活中经常需要估测一些物理量,下列估测比较接近实际的是A.某中学生的身高为1680mmB.成年人的步行速度大约在1.2km/hC.我们的物理书的质量大约在500g左右D.中学生正常心脏跳动大约为70次/s8.嫦娥四号于12月12日16时45分,顺利完成“太空刹车”,被月球捕获,进入环月轨道,下面说法正确的是A.发动机熄火后,火箭仍能继续向前飞行,是因为受到的惯性的作用B.“太空刹车”时,火箭向前喷出燃气,利用了力的作用是相互的原理C.嫦娥四号被月球捕获,说明月球对嫦娥四号的引力大于嫦娥四号对月球的引力D.以月球为参照物,“嫦娥四号”是静止的9.如图所示,中国科技馆的“探索与发现A厅”中有一个“电磁感应摆”,甲、乙两线圈分别被悬挂在两个蹄形磁体的磁场中,两线圈通过导线连接在一起并构成一个闭合的回路,用手使甲线圈在磁场中摆动时,乙线圈也会随之摆动起来.关于此现象,下列说法中正确的是()A.根据甲线圈摆动的原理可以制成电动机B.乙线圈摆动的过程中电能转化为机械能C.甲线圈相当于用电器,乙线圈相当于电源D.若使乙线圈摆动,则甲线圈中不会有电流10.《龟兔赛跑》新篇:兔子和乌龟自从上次赛跑后,成为了好朋友,于是在以后的旅行中,陆地上兔子背着乌龟跑,在水中乌龟驮着兔子游,兔子和乌龟因此都走得更快更远了,实现了共赢.当兔子背着乌龟在陆地上奔跑时,下列说法正确的是A.以兔子为参照物,乌龟是运动的B.以乌龟为参照物,兔子是运动的C.以地面为参照物,乌龟是静止的,兔子是运动的D.以地面为参照物,乌龟和兔子都是运动的二、填空题(本大题包括7小题,每小题2分,共14分)11.现有“6V3W”的L1和“6V6W”的L2两只小灯泡串联后接在电路中使用时,为了使电路安全使用,电路两端允许加的最大电压为_____V,此时_____(选填“L1”或“L2”)正常发光;若再把两只小灯泡并联后接到电源电压为6V的电路中,灯泡_____(选填“L1”或“L2”)更亮(忽略温度对灯丝电阻的影响).12.“五一”节假期小明和妈妈坐车去天马山旅游,看到公路两旁的树木飞快地向后退,小明选择的参照物是__________.突然,小明妈妈的手机响了,小明爸爸打来了电话,手机铃声是由物体__________产生的,小明爸爸的说话是通过__________波传播过来的.13.将质量为25kg,棱长为...

1、当您付费下载文档后,您只拥有了使用权限,并不意味着购买了版权,文档只能用于自身使用,不得用于其他商业用途(如 [转卖]进行直接盈利或[编辑后售卖]进行间接盈利)。
2、本站所有内容均由合作方或网友上传,本站不对文档的完整性、权威性及其观点立场正确性做任何保证或承诺!文档内容仅供研究参考,付费前请自行鉴别。
3、如文档内容存在违规,或者侵犯商业秘密、侵犯著作权等,请点击“违规举报”。

碎片内容

2023-2024学年黑龙江省松北区达标名校中考物理最后一模试卷含解析.doc

确认删除?