电脑桌面
添加内谋知识网--内谋文库,文书,范文下载到电脑桌面
安装后可以在桌面快捷访问

2024届内蒙古呼伦贝尔市市级名校中考一模物理试题含解析.doc

2024届内蒙古呼伦贝尔市市级名校中考一模物理试题含解析.doc_第1页
1/20
2024届内蒙古呼伦贝尔市市级名校中考一模物理试题含解析.doc_第2页
2/20
2024届内蒙古呼伦贝尔市市级名校中考一模物理试题含解析.doc_第3页
3/20
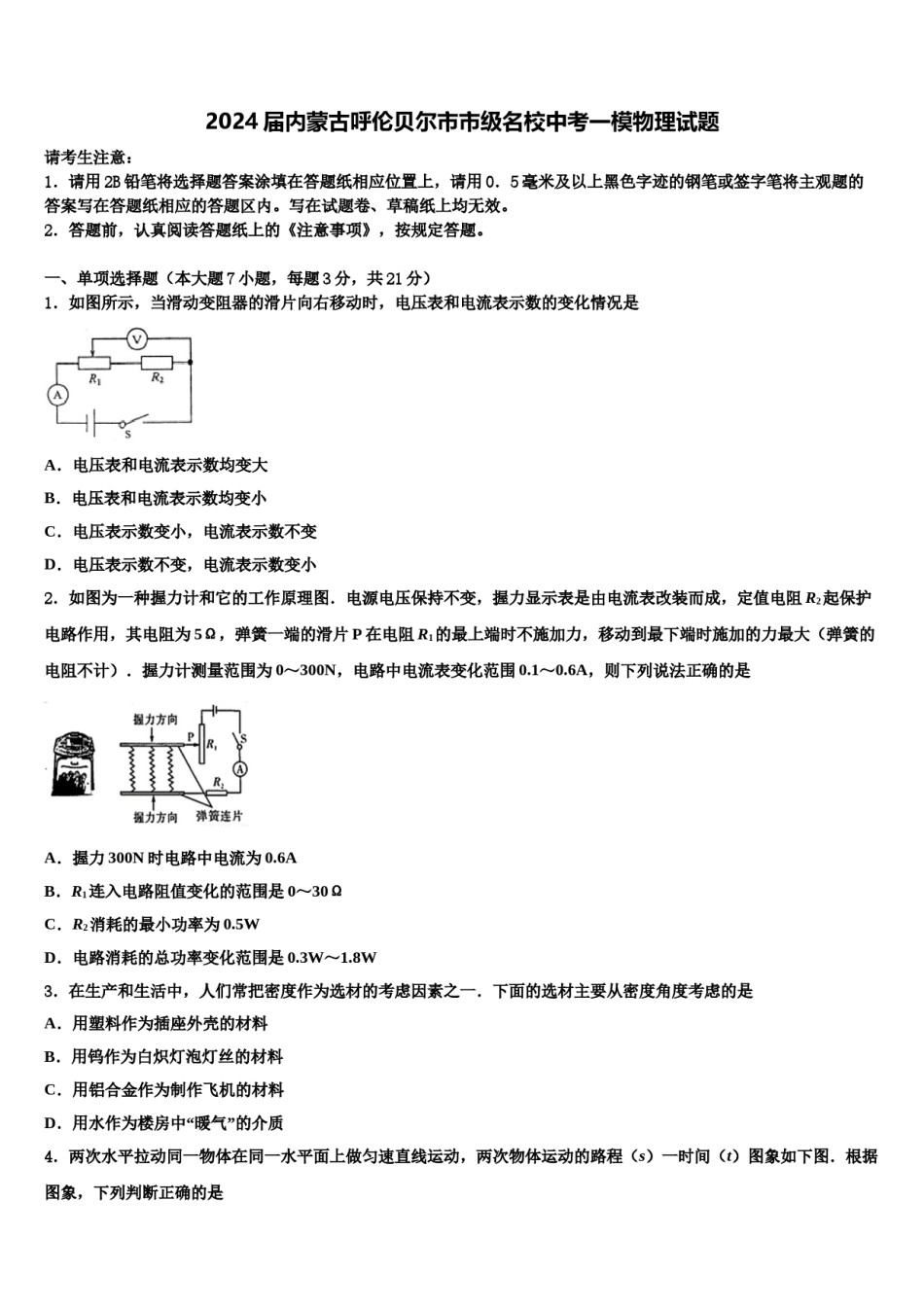
2024届内蒙古呼伦贝尔市市级名校中考一模物理试题请考生注意:1.请用2B铅笔将选择题答案涂填在答题纸相应位置上,请用0.5毫米及以上黑色字迹的钢笔或签字笔将主观题的答案写在答题纸相应的答题区内。写在试题卷、草稿纸上均无效。2.答题前,认真阅读答题纸上的《注意事项》,按规定答题。一、单项选择题(本大题7小题,每题3分,共21分)1.如图所示,当滑动变阻器的滑片向右移动时,电压表和电流表示数的变化情况是A.电压表和电流表示数均变大B.电压表和电流表示数均变小C.电压表示数变小,电流表示数不变D.电压表示数不变,电流表示数变小2.如图为一种握力计和它的工作原理图.电源电压保持不变,握力显示表是由电流表改装而成,定值电阻R2起保护电路作用,其电阻为5Ω,弹簧一端的滑片P在电阻R1的最上端时不施加力,移动到最下端时施加的力最大(弹簧的电阻不计).握力计测量范围为0~300N,电路中电流表变化范围0.1~0.6A,则下列说法正确的是A.握力300N时电路中电流为0.6AB.R1连入电路阻值变化的范围是0~30ΩC.R2消耗的最小功率为0.5WD.电路消耗的总功率变化范围是0.3W~1.8W3.在生产和生活中,人们常把密度作为选材的考虑因素之一.下面的选材主要从密度角度考虑的是A.用塑料作为插座外壳的材料B.用钨作为白炽灯泡灯丝的材料C.用铝合金作为制作飞机的材料D.用水作为楼房中“暖气”的介质4.两次水平拉动同一物体在同一水平面上做匀速直线运动,两次物体运动的路程(s)一时间(t)图象如下图.根据图象,下列判断正确的是A.两次物体运动的速度:v1<v2B.两次物体所受的拉力:F1>F2C.0-8s两次拉力对物体做功的功率:P1>P2D.0-8s两次拉力对物体所做的功:W1=2W25.两只小灯泡L1和L2连接在同一电路中,以下哪个特点可以确认两灯是并联的()A.两灯亮度不同B.两灯两端的电压相等C.通过两灯的电流相等D.通过两灯的电流不相等6.小华用光敏电阻设计了一种烟雾报警装置,其简化电路如图所示,电源电压保持不变.光敏电阻的阻值随光照射的强弱而改变,照射光越强,光敏电阻阻值越小.当电流表示数减小到某一值时,装置报警.开关S闭合后,当有烟雾遮挡射向R的激光时,下列说法正确的是A.电流表的示数增大B.电压表的示数变小C.若增大R0的阻值,烟雾报警浓度降低D.R消耗的电功率不变7.如图所示,竖直固定的测力计下端挂一个滑轮组,已知每个滑轮重均为3N,滑轮组下端挂有物体B,滑轮组绳的末端通过定滑轮沿水平方向与物体A相连,物体A在绳的水平拉力作用下向右做匀速直线运动,此时测力计的示数为15N;在物体B下加挂重为9N的物体C后,用水平向左的力F拉动物体A可使其沿水平桌面向左做匀速直线运动,此时物体B上升的速度大小为5cm/s.若不计绳重及滑轮的摩擦,则下列说法中正确的是A.物体A所受滑动摩擦力大小为8NB.F的大小为15NC.F做功的功率为0.75WD.B的重力为9N二、填空题(本大题7小题,共21分)8.如图所示,0为轻质杠杆AC的支点,在B处挂一小球,小球的重力30N,AO=OB=BC,在杠杆上施加最小动力F,使杠杆在水平位置平衡,则F=______________N.9.某科技小组研究图所示水平掷出的物体落地点远近与什么因素有关.小组同学猜想水平掷出的物体落地点远近可能受下列因素影响:甲.抛出点的竖直高度h;乙.水平掷出的速度v;丙.小球的质量m.于是设计了实验记录表一,并将一些有关的实验条件及数据记录在表一中:表一实验序号12345678竖直高度h(米)11112213水平速度v(米/秒)12312312小球质量m(千克)0.50.50.50.60.60.60.70.7①根据表一中的信息,你认为可以探究的相关因素是_____,A.甲B.乙C.丙D.甲和乙E.甲和丙F.乙和丙G.甲、乙、丙H.与甲、乙、丙无关的其它因素请说明你选择该选项的依据:_____.②小组同学随后进行了实验,并把实验结果记录在表二中.表二实验序号12345678竖直高度h(米)11112213水平速度v(米/秒)12312312小球质量m(千克)0.50.50.50.60.60.60.70.7水平距离x(米)0.450.901.350.451.261.890.451.54②根据表二中的信息,你认为可以探究的相关因素是_____,A.甲B.乙C.丙D.甲和乙E.甲和丙F.乙和丙G.甲、乙、丙H.与...

1、当您付费下载文档后,您只拥有了使用权限,并不意味着购买了版权,文档只能用于自身使用,不得用于其他商业用途(如 [转卖]进行直接盈利或[编辑后售卖]进行间接盈利)。
2、本站所有内容均由合作方或网友上传,本站不对文档的完整性、权威性及其观点立场正确性做任何保证或承诺!文档内容仅供研究参考,付费前请自行鉴别。
3、如文档内容存在违规,或者侵犯商业秘密、侵犯著作权等,请点击“违规举报”。

碎片内容

2024届内蒙古呼伦贝尔市市级名校中考一模物理试题含解析.doc

确认删除?